Hallo an ALLE! Ich möchte mir eine DDS bauen möglichst mit atmega8 und nokia 3310 lcd(beides sehr preiswert zu bekommen) Ausserdem habe ich einen AD9833 chip (echt winzig 3x5mm mit 10 pins!). Für meine zwecke wäre maximale frequenz 10,106 MHz. Schaltpläne und projekte für einen(nokia lcd) oder anderen(ad9833) inkl. software gibt es viele aber nicht BEIDES zusammen! Nun weis ich nicht weiter! Wie schliesse ich BEIDES, also nokia lcd und ad9833 an atmega8 an? Eigentlich solte das ein DDS für Amateurfunk inkl. Keyer werden: http://kd1jv.qrpradio.com/butterfly/bflydds.HTM da gibt es auch queltext (im ANHAG), nur nutzt ER AVR Butterfly und AD9851. wäre möglich so etwas an atmega8 mit 3310 LCD zu portieren? Ich glaube dann wären einige funkamateure glücklicher ;-) Wo krigt man 5-wege "joystick" wie beim Butterfly her? Fragen über Fragen ;-) Für jegliche antwort wäre ich Ihnen dankbar!
>Wo krigt man 5-wege "joystick" wie beim Butterfly her?
z. B.: Conrad Bestellnr. 705178-15 SMD Joystick-Schalter 2,89€
Gruß Gerd
Hast du Assembler- oder C-Grundkenntnisse? Wie das 3310-Display angesteuert wird, sieht man ja an den vielen Beispielen im Netz, wie z.B. die Codesammlung hier oder microsyl. Für den DDS würde ich Software-SPI verwenden und an Port D anschliessen. Dann wäre Port C für Schalter frei. Damit würde ich aber das Programm selber neu schreiben...
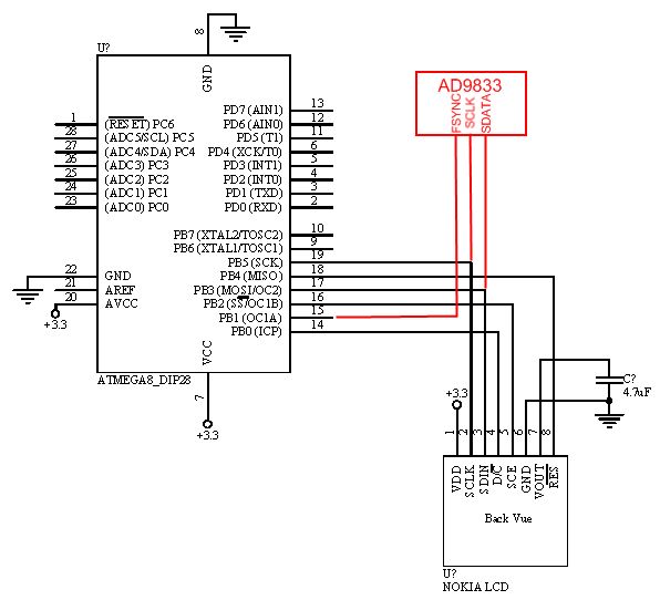
Gerd, DANKE für joystick info! Jetzt aber eine VERSTÄNDNIS FRAGE: Nokia LCD und AD9833 nutzen beide SPI. Über FSYNC beim AD9833 oder SCE leitung beim Nokia LCD dann chip auswählen und mit daten versorgen? Wenn das stimmt, könnte man dan so wie im anhang anschliessen oder?
>Über FSYNC beim AD9833 oder SCE leitung beim Nokia LCD dann chip >auswählen und mit daten versorgen? Sollte so funktionieren. Habe aber nur ins DS vom AD9833 geschaut. Das Nokia-Display habe ich öfters im Einsatz.
Bitte melde dich an um einen Beitrag zu schreiben. Anmeldung ist kostenlos und dauert nur eine Minute.
Bestehender Account
Schon ein Account bei Google/GoogleMail? Keine Anmeldung erforderlich!
Mit Google-Account einloggen
Mit Google-Account einloggen
Noch kein Account? Hier anmelden.
