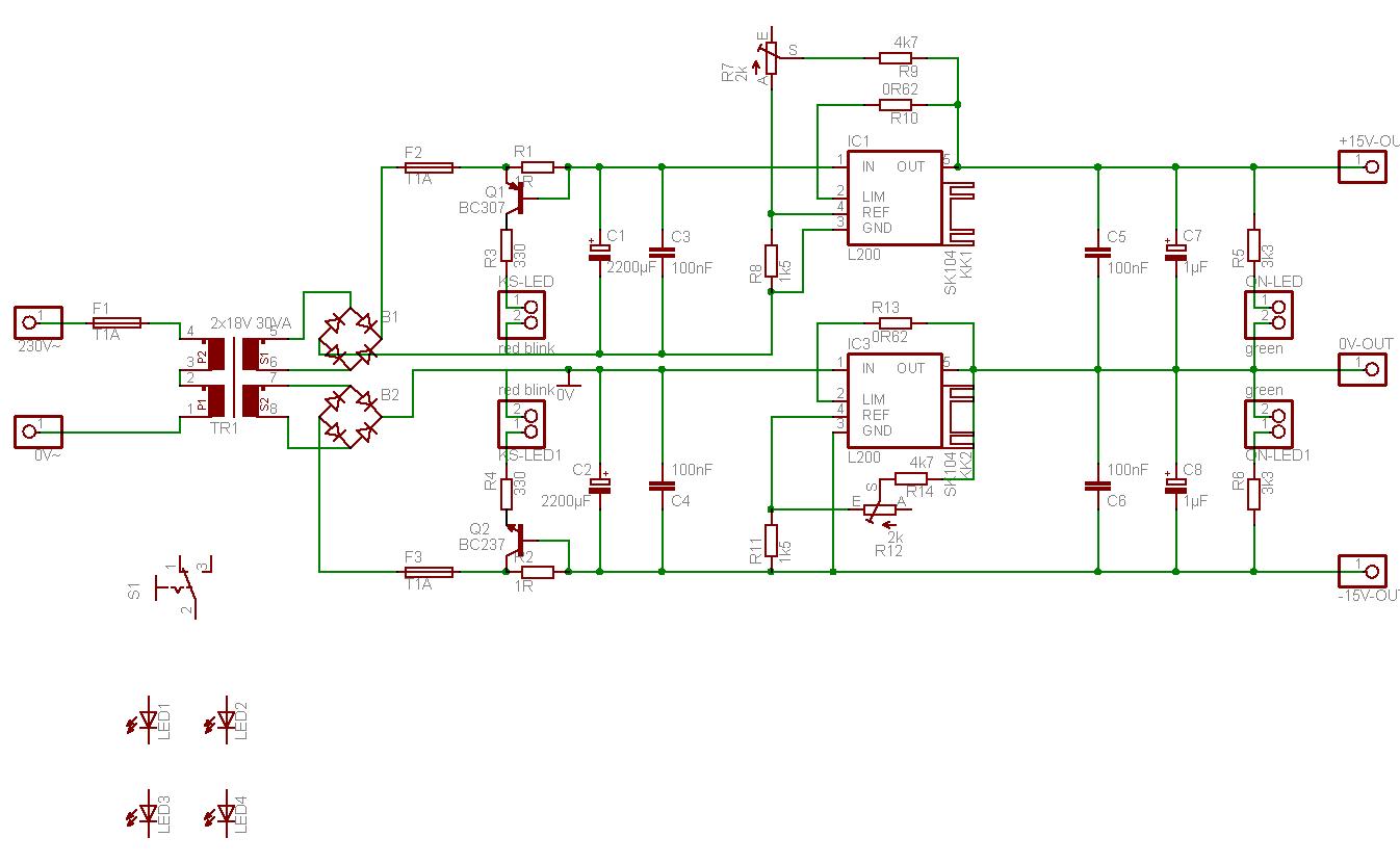
Hallo! Hab eine Schaltung zur Erzeugung zweier symmetrischer Spannungen +- 12 bis 15V aufgebaut. Das Problem ist, dass der untere L200 am Ausgang immer 30V ausgibt, außer ich trenne die Verbindung zwischen dem Ausgng und Pin3 vom oberen L200. Dann gibt er regulär 12-15V aus. Scheint so, als würde der obere L200 den unteren irgendwie beeinflussen, wie genau weis ich nicht. Weiters wundert mich die hohe Eingangsspannung an den beiden L200. Gemessene Leerlaufspannung der beiden Trafoabzapfungen ist ca 24V, also müsste die gleichgerichtete Spannung laut Formfaktor etwa 22V betragen oder nicht? In Wahrheit sind es aber über 30V. :verwirrt: Würde mich über viele Antworten freuen.
Hey! Der L200 ist ein Spannungsregler für positive Spannungen! Du kannst damit keine negativen Spannungen regeln! Ist ein Wunder das der obere L200 funktioniert, Du nimmst ihm nämlich seine Masse durch den unteren L200 weg! Und das mit Spannung passt doch auch: 24V~ sind gleichgerichtet etwas über 30V- (24*wurzel(2))!
Ich verwende ihn ja auch nicht für negative Spannungen! Der untere hat am Pin3 -30V, am Pin1 0V, während der obere am Pin3 - 12 bis 15V und am Pin5 etwa 60V hat. Warum der 30V am Ausgang hat versteh ich immer noch nicht weil Effektivwert*Wurzel2 ist der Spitzenwert, aber nicht der Gleichrichtwert. Effektivwert*1,11 ist doch der Gleichrichtwert?!
Naja, ohne Last und mit den Elkos wird halt auf den Spitzenwert gleichgerichtet! Und das mit der Reglung hat denke ich irgendwas damit zu tun, das Du dem oberen L200 keine richtige Masse gibst sondern die Ausgangsspannung des unteren L200!
Müsste das nicht trotzdem funktionieren, die Ausgangsspannung des oberen L200 soll ja nur ein definiertes Potential gegenüber dem Ausgang des unteren haben, so ne Art Kaskade halt. Wenns nen Komplämentärtyp zum L200 geben würde wärs natürlich weit einfacher.
So muss ich halt das niedrigste Potential ganz unten als Referenz hernehmen sprich als negative Ua, mithilfe des unteren L200 den Ausgangsground definieren, der gleichzeitig als Fußpunkt des oberen L22 fungiert, der die positive Ua erzeugt.
Was du Gleichrichtwert nennst ist der Mittelwert. Die Kondensatoren laden sich aber auf den Spitzenwert auf. Ich würde jeder Trafoanzapfung einen eigenen Gleichrichter spendieren und die 2 Netzteile voneinander getrennt aufbauen. Dann kannste über die äußere Verschaltung bequem die +15 und -15V herstellen
@ Msp 430_crew (msp430_crew) >Und das mit der Reglung hat denke ich irgendwas damit zu tun, das Du dem >oberen L200 keine richtige Masse gibst sondern die Ausgangsspannung des >unteren L200! Eben, und der mag das gar nicht. Denn dann fliesst der Laststrom des oberen L200 in das Ausgangspin vom unteren L200, der das aber nicht schlucken kann, weil er nur Strom liefern kann (einfacher Transistor im 1 Quadrantenbetrieb). Wenn der OP schon keinen negativen Regler nutzen will, braucht er zwei Sekundärwicklungen, die kann er jeweis mit einem L200 beschalten und diese beliebig in Reihe schalten. MFG Falk
Anders als Operationsverstärker können Spannungsregler nur Strom liefern, nicht aufnehmen. In dieser Schaltung müsste der untere der beiden aber Strom ziehen. Ein L200 oder 78xx lässt sich nur dann als Regler für negative Spannung verwenden, wenn die Eingangsseite völlig getrennt ist, d.h. aus galvanisch getrennten Trafowicklungen mit getrennter Gleichrichtung stammt.
Vielen Dank erstmal, scheinbar hab ich da nen Grundsatzfehler drin! Sollte dann etwa so aussehen oder? Reicht da ein normaler Trafo mit 2 Ausgängen zur galvanischen Trennung oder brauch ich da einen Spezialtrafo?
@JLO0815: Heißt das ich kann da auch nen 2x15V Trafo einbauen und der L200 hätte noch genug Spannung für 15V am Ausgang (auch bei Volllast)? Oder gilt das mit dem Spitzenwert nur bei Leerlauf.
@ Xiliz (Gast) >Dateianhang: netz2.JPG (90,6 KB, 4 Downloads) Kleiner Tip: Bildformate >Vielen Dank erstmal, scheinbar hab ich da nen Grundsatzfehler drin! Ja. >Sollte dann etwa so aussehen oder? Immer noch ein Fehler drin. Deine Ausgangsspannung musst du an Pin 2 abnehmen, wenn die Strombegrenzung greifen soll ;-) >Reicht da ein normaler Trafo mit 2 Ausgängen zur galvanischen Trennung Ja. >oder brauch ich da einen Spezialtrafo? Nein. Ich würde aber die beiden Zweige getrennt nach aussen führen, da hat man zwei galvanisch getrennte Spannungen, die bisweilen nützlich sind. Wer +/-15V braucht schaltet die extern zusammen. Machen alle Labornetzteile so. MFG Falk
@ Xiliz (Gast) >@JLO0815: Heißt das ich kann da auch nen 2x15V Trafo einbauen und der >L200 hätte noch genug Spannung für 15V am Ausgang (auch bei Volllast)? Nicht wirklich. Nimm 2x18V. >Oder gilt das mit dem Spitzenwert nur bei Leerlauf. Das ist der Effektivwert bei Nennlast. Wenn man dann noch das ganze mit Glättung etc. reinrechnet wirds eng bis zu knapp. MfG Falk
Auf jeden Fall mal danke für die Hinweise, besonders an Falk. /Immer noch ein Fehler drin. Deine Ausgangsspannung musst du an Pin 2 abnehmen, wenn die Strombegrenzung greifen soll ;-)/ Das kommt davon wenn man die Schaltpläne fragwürdiger Internetseiten hernimmt :P Pin 2 und 5 vertauscht http://images.google.at/imgres?imgurl=http://www.mitedu.freeserve.co.uk/Circuits/Power/l200.png&imgrefurl=http://www.mitedu.freeserve.co.uk/Circuits/Power/l200.html&h=411&w=652&sz=4&hl=de&start=1&um=1&usg=__DBUYN_grztfFzys7ZoAP930y4PA=&tbnid=CBeftvBQ6t6MLM:&tbnh=87&tbnw=138&prev=/images%3Fq%3Dl200%2Bsuply%26um%3D1%26hl%3Dde%26sa%3DG
Bitte melde dich an um einen Beitrag zu schreiben. Anmeldung ist kostenlos und dauert nur eine Minute.
Bestehender Account
Schon ein Account bei Google/GoogleMail? Keine Anmeldung erforderlich!
Mit Google-Account einloggen
Mit Google-Account einloggen
Noch kein Account? Hier anmelden.

