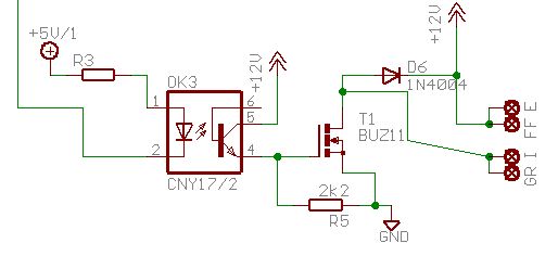
Hi, ich versuche mich gerade an einer Heizgriffsteuerung für mein Motorrad mit Hilfe einer PWM. Meine Schaltungn habe ich im Anhang gepostet. (R2 hat glaube ich 1 kOhm) Mein Problem ist jetzt das der MOSFET bei den Frequenzen die ich eigentlich benutzen wollte nicht schnell genug wieder abfällt und deshalb dauerhaft eingeschaltet bleibt. Ich kann also zwischen aus volle Leistung "wählen", dazwischen gibt es keine Abstufungen. Ich hab mal mit einem Oziloscop den Ein- und Ausgang des Optokopplers gemessen. Am Eingang ist das Signal noch vorhanden, am Ausgang ist es total "verwaschen". Jetzt weiß ich niur nicht was ich ändern muß, den Optokoppler oder ob es reicht die Beschaltung zu ändern. Den BUZ11 würde ich, wenn es geht, gerne weiter verwenden. Mike
und bei welcher Frequenz läuft das ganze? Ist nicht gerade die ideale Treiberschaltung für einen MOSFET, da der aktive Bereich nicht schnell genug durchfahren wird -> Gefahr der Überlastung des FET. Warum überhaupt Optokoppler? Galvanische Trennung kann ja kaum der Grund sein. Und für die Spannungsverstärkung 5V->12V gehts es ja auch mit Transistoren, OPs oder am besten für den FET mit speziellen MOSFET-Treibern, ist hier aber nicht erforderlich. Die einfachste Lösung dürfte ein Logic-level-Fet sein (auch wenn du den BUZ11 behalten willst). Der AVR hat einen pushpull-Ausgang, das ist wesentlich besser für den FET als deine Optokoppler-Mimik. Je nach Last geht es aber auch mit dem BUZ11 direkt am AVR (mit 10R gatewiderstand), auf jeden Fall, wenn du den AVR mit 6V statt 5V betreibst.
Hallo Mike, die beste Möglichkeit einen Mosfet mit steilen Rechecksignalen anzusteuern ist eine push-pull Ansteuerung mit 2 Transistoren oder mit einem entsprechenden IC. Der Transistor in dem Optokoppler zieht das Gate vom Fet zwar relativ schnell nach +12V aber der 2k2 oder 1k Widerstand ist zu hochohmig um das Gate schnell gegen Msse zu ziehen. Das Gate wirkt wie ein Kondensator und der muß entladen werden. Ein kleinerer Wiederstandswert wird nicht gehen, weil dann der Optokopplertransistor überlastet werden kann. Gruß, Arno
Wie müßte den die push-pull Schaltung aussehen, der Begriff sagt mir nämlich gerade gar nichts, bzw. welcher IC wäre dafür geeignet? MfG Mike
Schau mal den link an, da siehst du ein IC welches dafür vorgesen ist. http://www.onsemi.com/pub/Collateral/MC34151-D.PDF Die Ausgangsstufe in dem IC ist eine pushpull Stufe. Es gibt sicherlich noch andere, aber im Moment fällt mir keins mehr ein. Gruß, Arno
Hallo Mike, ich habe für meine PWM Schaltungen, wenn auf schnelligkeit angekommen ist, sehr gute Erfahrungen mit dem MAX4420 gemacht. Kannst dir das Datenblatt ja mal anschauen. Die Flanken sind auch bei höheren Frequenzen noch sehr gut. Und du kannst dir ja zwei Stück einmal als Muster bestellen ;-)
Ich würde den BUZ11 einfach mit dem AVR-Pegel ansteuern und evtl. auch noch mit auf dem Heizkörper montieren - die Wärme ist dann dort, wo sie hin soll :-)
Warum schnell ansteuern? Frequenzen > 1s dürften doch kein Problem sein. Bei langsamer Ansteuerung kannst Du Deine HW beibehalten und musst nur etwas SW ändern, ohne irgendwelche Nachteile. Bei Heizungssteuerungen werden noch ganz andere "Frequenzen" benutzt. Der Griffgummi (und der Handschuh) ist doch ein Wahnsinns-Tiefpass. Stefan
Ok, dann werde ich die PWM wohl doch per Hand programmieren. Nur schade, daß man die Tiefpass nicht berechnen kann grins Mike
Berechnen könnte man das wohl schon, aber dazu müsste man die Empfindlichkeit Deiner Temperaturfühler kennen ;-) Aus eigener Erfahrung kann ich sagen, dass die Empfindlichkeit OHNE Heizgriffe ab -10Grad unangenehm ansteigt ... Stefan
Bitte melde dich an um einen Beitrag zu schreiben. Anmeldung ist kostenlos und dauert nur eine Minute.
Bestehender Account
Schon ein Account bei Google/GoogleMail? Keine Anmeldung erforderlich!
Mit Google-Account einloggen
Mit Google-Account einloggen
Noch kein Account? Hier anmelden.
