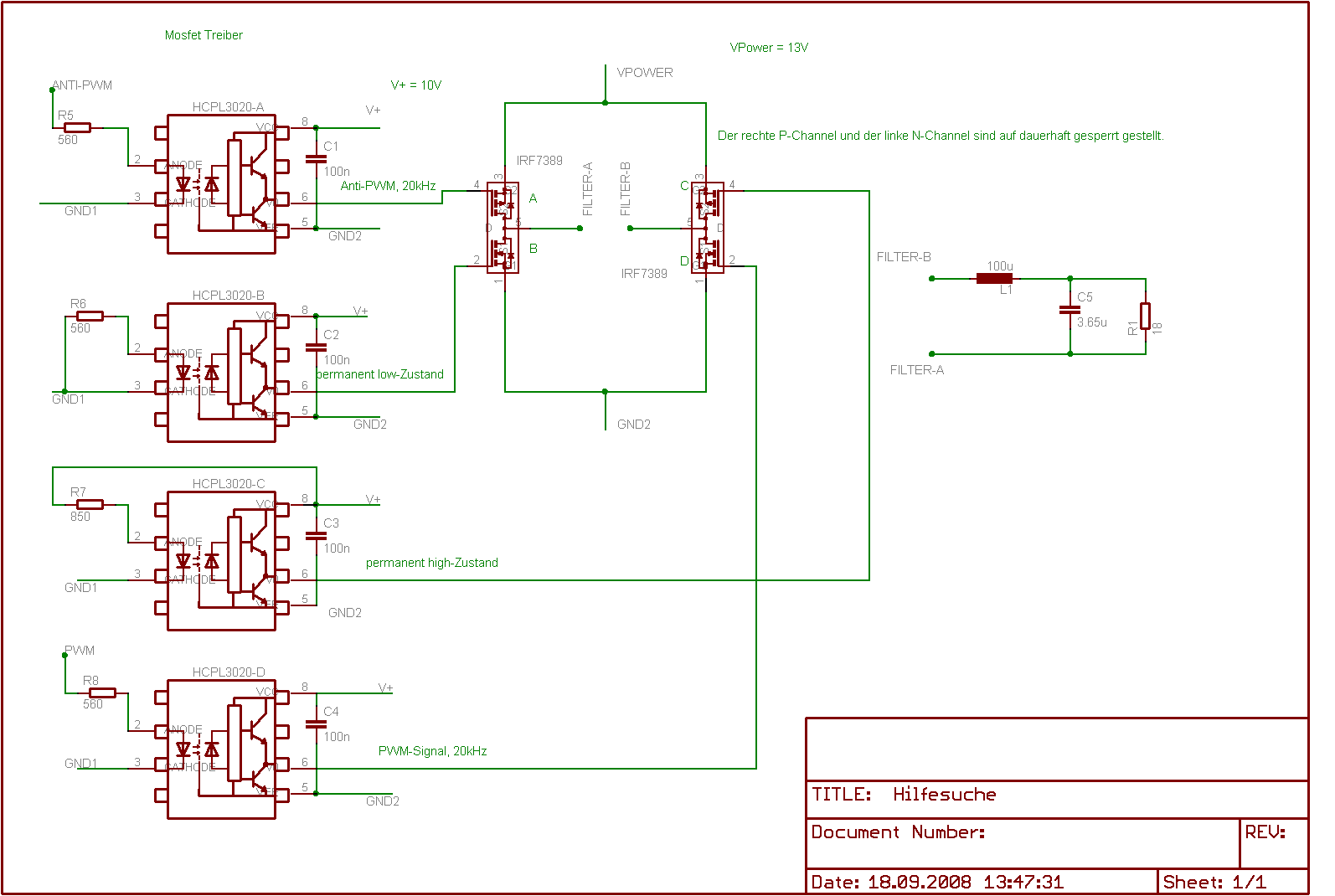
Hallo, das intensive Studium des Forums hat mir schon an vielen Stellen weitergeholfen. Da ich bei einem Problem allerdings auf die richtigen Sprünge gebracht werden muss, möchte ich deshalb um Tips zu meiner Schaltung bitten. Ich möchte eine H-Brücke mit später einem PIC µController bauen. Bei einem Testaufbau komme ich nun nicht mehr weiter. Ein Schema der Schaltung habe ich im Anhang beigefügt. Ich möchte für die H-Brücke zwei IRF7389 Halbbrücken verwenden. Als Last gibt es im Moment einen 220 Ohm Widerstand. Später sollen da 0,44 Ohm hinein. Die Fets werden durch Bausteine HCPL3020, optogekoppelte Fet-Treiber angetrieben, um die Gatekapazität zu überwinden. In meinem Testaufbau möchte ich nur einen Teil der H-Brücke aufbauen, deshalb sind die Fets B & C gesperrt. Der P-Channel durch den High-Zustand, der n-Channel mit low. Die PWM Quelle ist ein PIC18f4431 mit komplementären Signalen am PWM-Generator. Hier als Anti-PWM und PWM bezeichnet. Die Spannungen im Leistungsteil sind im Moment mit 10 V identisch. (V+ für die Gates und VPower für die Brücke). Meine Frequenz ist im Moment 1.1kHz. Soll aber am Ende bei 100 kHz funktionieren. Ich habe das Problem, dass scheinbar an den einzelnen Drains zwar das richtige Signal anliegt. Auch mit reinem Gleichstrom betrieben ich einen hohen Strom zwischen den Drains messen kann. Aber zusammengeschaltet der Anti-PWM Baustein schnell heiß wird und an der Last wahrscheinlich kein PWM Signal anliegt. (Vielleicht mache ich Fehler beim Messen mit dem Oszilloskop). Falls ich einen deutlichen Fehler in der Schaltungsplanung gemacht habe bitte ich darum, mir Tips zu geben, was ich noch beachten muss. Vielen Dank
@ Maximilian Westenthanner (westenmax) >Dateianhang: Schaltplan-H-Br_cke.png (15,5 KB, 7 Downloads) Ist brauchbar. >anliegt. Auch mit reinem Gleichstrom betrieben ich einen hohen Strom >zwischen den Drains messen kann. Wieviel? > Aber zusammengeschaltet der Anti-PWM >Baustein schnell heiß wird und an der Last wahrscheinlich kein PWM >Signal anliegt. Ich tippe auf Verdrahtungsfehler. MfG Falk
Danke für den Tip. Dann muss ich wohl eine Brücke nochmals von vorne aufbauen. Im reinen Gleichstrombetrieb (A=low, B= low, C= high, D = high) fallen über dem Lastwiderstand die vollen 10V ab. Der Strom sollte also 45mA sein.
OK. Heute habe ich die Messwerte richtig interpretiert. Die Brücke funktioniert. Sobald ich eine Spannung größer der Gatespannung über die Brücke anlege, liegt der PWM Strom auf dem Widerstand und er wird heiß. Jetzt habe ich das Problem, das sobald ich einen LC-Filter zwischen Brücke und Last lege die Mosfets schnell sehr heiß werden, bei einer Frequenz von 20kHz, einer Last von 18 Ohm und einer anliegenden Spannung von 13V. Auf dem Oszilloskop sehe ich vor der Last eine Spannung, die an eine schlecht geglättete Gleichspannung erinnert. Aber wieso werden die Fets so heiß, wo sie doch mit extra Fet-Treibern angetrieben werden? Weiß jemand einen Rat?
Hier nochmals der aktuelle Schaltplan. Muss ich noch extra Dioden zusätzlich zu den Body-Dioden verwenden wegen der großen induktiven Last? Vielen Dank für Eure Hilfe.
Ich sehe da ein Problem. Die beiden P-Kanal MOSFET benötigen ja ihre Gate-Spannung mit Bezug auf Source, und das liegt auf Potential VPower. Die Treiber aber liefern ihre Spannung mit Bezug auf GND Bei zunehmender Differenz V+ zu VPower erhalten die MOSFET zu wenig Gatespannung und schalten unvollständig durch. Wenn möglich, sollten daher die P-Treiber V+ = VPower erhalten.
OK. Danke. Jetzt betreibe ich die PWM mit V+ = VPower. Doch es ist mir etwas anderes aufgefallen. Solange ich den Oszilloskop Tastkopf an die Masse der Schaltung anschließe funktioniert anscheinend alles. Schließe ich ihn ab, schnellt die Spannung am stromgeregelten Netzgerät nach unten und der D (oder C!) Mosfet wird heiß. Was könnte ich da falsch gemacht haben?
was ich nicht verstehe ist, warum Du beim 3. Optokoppler die Eingangsdiode von V+ / Vpower versorgst? Vielleicht verbindet Deine Oszimasse Gnd1 und Gnd2. Zeichne Dir mal genau die Stromversorgung vor und nach den Treibern auf, vor allem die Masse. Manche Netzteile sind nicht potentialfrei und Oszimasse liegt auf PE. Gruß
Bitte melde dich an um einen Beitrag zu schreiben. Anmeldung ist kostenlos und dauert nur eine Minute.
Bestehender Account
Schon ein Account bei Google/GoogleMail? Keine Anmeldung erforderlich!
Mit Google-Account einloggen
Mit Google-Account einloggen
Noch kein Account? Hier anmelden.

