Hallo @all! Ich möchte ein Dimmer mit FET's realisieren. Ich weiß nicht genau wie das zu machen ist. Ich habe mir das so gedacht, dass ein FET die Netzspannung schaltet. Dann kann ich mit einer Synchronisation auf die Netzspannung das FET beliebig ein und ausschalten, dass ich entweder ein Phasenanschnittsdimmer, oder Phasenabshnittsdimmer bekomme. Ich weiß aber nicht so einfach, wie ich die Schaltung aufzubauen habe, dass ich die Netzspannung mit einem oder zwei FETs schalten kann. Wäre nett, wenn mir da mal einer helfen könnte. MfG Muecke
Hallo entweder du nimmst einen Brückengleichrichter und schließt den FET an die +/- Anschlüsse an. Dann kannst du damit Wechselspannung schalten. Oder du nimmst 2 FETs die in Reihe geschaltet werden, wobei die beiden Sourcen und die beiden Gates zusammengeschaltet werden. Die Drains kommen dann in Reihe an die Last. Falls die internen Dioden nicht stark genug sind muß dann parallen zu jedem FET in Sperrrichtung eine Diode.
Die zweite Lösung habe ich nicht so ganz verstanden. Könntest du mir
davon ein kleinen Schaltplan machen, oder was meinst du mit folgendem?
>> Die Drains kommen dann in Reihe an die Last
MfG
Muecke
Hi @all!!! Kann mir nicht einer mal eine Schaltung zeigen, mit der ich per MOSFET die Netzspannnung an und ausschalten kann??? Wäre total nett...
Gleichrichter + MOSFET: http://www.elv-downloads.de/service/manuals/DI300/37378-DI300.pdf Eine Doppel-MOSFET Schaltung würde mich auch interessieren.
1 | .---------------. |
2 | | | |
3 | | | |
4 | | | |
5 | | | |
6 | | | |
7 | |D | |
8 | |-+ .-. |
9 | .---->| ( X ) Last |
10 | G | |-+ '-' |
11 | | |S | |
12 | | .-----'S |
13 | PWM | | |-+ 240V ~ |
14 | '-)-->| |
15 | | |-+ | |
16 | | |D | |
17 | | | | |
18 | | | | |
19 | === | | |
20 | GND | | |
21 | | | |
22 | | | |
23 | '---------------' |
24 | (created by AACircuit v1.28.6 beta 04/19/05 www.tech-chat.de) |
Problem dabei: Spannungsversorgung des Logik-Teils für die Gate-Ansteuerung muss GND an den beiden Source-Anschlüssen haben. Und die Filterung (Drossel, Snubber), die ich nicht eingezeichnet habe, nicht vergessen, vor allem im PWM-Betrieb!
>Problem dabei: Spannungsversorgung des Logik-Teils für die >Gate-Ansteuerung muss GND an den beiden Source-Anschlüssen haben. Oder man trennt die Gate- Ansteuerung auf und verpasst jedem FET eine eigene Stromversorgung wie beim ELV Dimmer würde ich mal sagen. Eine gemeinsame Eigenversorgung direkt aus dem Netz (ohne Netztrennung) scheidet wohl aus, oder gäbe es da eine Möglichkeit?
Hallo bei Phasenabschnittdimmern geht das schon. Für ein paar Grad leiten die FETS nicht. In der Zeit kann man einen Kondensator laden der die Energie für die Ansteuerung zur Verfügung stellt. Wenn man den vollen Strom der FETs haben möcht muß aber jedem FET eine Diode in Sperrrichtung parallel geschaltet werden. Die parasitäre Diode in den FETs schaft nicht den Strom den der FET schafft.
karadur wrote: > Wenn man den vollen Strom der FETs haben möcht muß aber jedem FET eine > Diode in Sperrrichtung parallel geschaltet werden. Die parasitäre Diode > in den FETs schaft nicht den Strom den der FET schafft. Muss man nicht, die Fets sind ja immer beide gleichzeitig durchgeschaltet, die Body-Diode muss also NIE leiten. Man verheizt also auch keine I²*Rdson+I*0.7V, sondern nur I²*2*Rdson.
Hallo @Ernst dann schau dir mal die Kennlinie an wenn das Drainpotential negativer ist als das Sourcepotential.
karadur wrote: > dann schau dir mal die Kennlinie an wenn das Drainpotential negativer > ist als das Sourcepotential. In meinen Datenblättern ist diese Kennlinie nur für Vgs=0V drinnen. In dem Fall ist aber immer Vgs>0V, der FET schließt so seine interne Diode kurz. Die Kennlinie der Body-Diode ist also relativ wurscht. Such mal nach "Synchrongleichrichter" oder "Ideale Diode", da wird das auch nach dem Prinzip gemacht.
Hallo @Ernst. Der FET ist aber nicht im gesättigten Bereich weil U-Source-Drain ca. - 0,7V. U-Gate-Source ca. 10V und Uthreshold sagen wir mal 1V. Notwendig wära aber UGS > Uthreshold und !!! UDS > UGS - Uthreshold.
karadur wrote: > Der FET ist aber nicht im gesättigten Bereich weil U-Source-Drain ca. - > 0,7V. U-Gate-Source ca. 10V und Uthreshold sagen wir mal 1V. > > Notwendig wära aber UGS > Uthreshold und !!! UDS > UGS - Uthreshold. Gegenbeispiel: Ich nehm einen Power-FET mit Rdson von 2mOhm, Uthr von 5V. Ansteuern tu ich mit 15V, und möchte einen Laststrom von 100A schalten. Ich behaupte, an dem FET fallen dann 100A * 2mOhm == 0.2V ab, macht eine Verlustleistung von 0.2V * 100A == 20 W, wär also handhabbar. Deiner Behauptung nach könnte der FET aber garnicht "gesättigt" sein, da Uds ja nur 0.2V wären. Nach deiner Formel müsste also Uds == Ugs - 5V sein, also Uds == 10V. Womit der arme FET ne Verlustleistung von schlappen 1000 W hätte... Und warum bitteschön sollte die Verlustleistung steigen, wenn die Gate-Source-Spannung steigt? (Deiner Formel nach hätte der FET bei 10V Ugs "nur" noch 500W zu verbraten)
Ihr verwechselt da was: Sättigung bei FET und bei Bipolartransistoren sind leider entgegengesetzt definiert. Der Sättigungsbereich beim FET ist der Bereich oberhalb der Pinch Off-Spannung im Ausgangskennlinienfeld, während der übersteuerte Bereich die Ohmsche oder lineare Region darstellt. @ karadur: Die Body-Diode kann den gleichen Strom und die gleiche Sperrspannung verkraften wie der FET. Beide benutzen die selbe Struktur. Jeweils eine der Dioden leitet dann, wenn beide FET gesperrt sind. Das ist der Grund, warum bei Wechselspannung 2 in Antiserie geschatet werden müssen. Die Anwendungsbeispiele von diversen SSR zeigen das auch. Arno
Hallo @ arno danke für die Korrektur. Jetzt stellt sich mir nur die Frage warum wir vor 15 Jahren in den Phasenabschnittdimmern diese Dioden gebraucht haben. Die FETs sind im Labor ohne Dioden gestorben. Mit Dioden sind die Dinger in 10.000der Stückzahlen im Betrieb.
Arno H. wrote: > Jeweils eine der Dioden leitet dann, wenn beide FET gesperrt sind. Das > ist der Grund, warum bei Wechselspannung 2 in Antiserie geschatet werden > müssen. Die beiden FETs sind an Source und Gate parallelgeschaltet. Es leiten also entweder beide, oder beide sperren. Keine der Body-Dioden wird also belastet: Wenn beide FETs sperren, kann kein Laststrom fliessen, das einzige was also evtl über die Body-Dioden geht ist der Versorgungsstrom der Ansteuerung, falls eine Bootstrap-Stromversorgung vorgesehen ist. Wenn beide FETs leiten, fließt auch kein Strom durch die Diode, weil der Spannungsabfall an der D-S Strecke (==I*Rdson) keine 0.7V erreicht. Die Body-Dioden sind also vielleicht hilfreich um zu verstehen, warum man mit antiseriell verschalteten MosFETs Wechselspannung schalten kann, haben aber praktisch keine Wirkung, wenn man die FETs immer gleichzeitig schaltet.
Hier nochmal ein LTSpice-Screenshot zur Verdeutlichung: Der MosFET ist "über Kopf" eingebaut. Blau ist die Source-Drain Spannung, diese liegt anfangs bei ~0.7V, die Flussspannung der Body-Diode. Wenn nun die Gate-Spannung steigt (Grün), sinkt die Source-Drain Spannung, und erreicht schliesslich 60mV, wenn der FET voll durchgeschaltet ist. Selbst wenn ich also parallel zum FET eine hypothetische Schottky-Diode mit Vf von 100mV schalte, wird diese arbeitslos, sobald der FET geschaltet ist, wie das in dem weiter oben gezeigten Schaltplan auch der Fall ist.
Hallo Ernst, ich wollte damit in erster Linie klarstellen, dass der Mittelpunkt zwischen den 2 gesperrten FET nicht floatet. Auf der Simulation sieht man den Verlauf der Spannung an den Sources. Die negative Halbwelle wird durch den R nahe Masse geklemmt, so daß nur die positive so deutlich rauskommt. Arno
Hallo Arno, wenn die Dioden so liegen, heißt das für mich, daß die Drains verbunden sind. Gruß
Nein, ich habe P-Kanal-FET angenommen, weil mir die positive Halbwelle besser gefällt. Jetzt im Ernst, es ist eine Prinzipdarstellung und in einer Anti-Reihenschaltung zur Darstellung dieses Sachverhalts ist es eigentlich egal. Arno
Mal eine Dimmer-Schaltung mit der 2-fach MOSFET Technik im Anhang. Kann mir einer sagen ob das so klappen wird? Ein einzelner Dimmer mit Stromversorgung wird ja sicher gehen, aber klappt das auch wenn ich mehrere Kanäle mit der gleichen Versorgungsspannung versorge oder macht's dann peng? Das alle Source Pins auf die gleiche Masse gehen macht mir etwas Sorgen. Geht mir jetzt nicht um einzelne Bauteilwerte, sondern nur um die grundsätzliche Funktion.
Solange du die FETs immer Synchron ansteuerst, machts nicht Peng ;) Du könntest die Gate-Ansteuerung statt mit DC/DC-Wandler+OptoKoppler mit einem Übertrager pro Gate-Paar machen. => mit 1:3 Wicklungsverhältnis: 5V vom Logikteil rein, 15V für die FETs raus. => Hohe Ströme beim Gate-Umladen möglich, saubere Flanken Nachteil: Je nachdem was für eine Isolation du zwischen Logik- und Lastteil brauchst, können die Übertrager recht aufwendig zu wickeln sein.
@ karadur (Gast) ...du warst (auch) mal in "Peters Forum", ja? Gut zu wissen, dass alte Bekannte mit Fachwissen hier zugegen sind. Gruß, Klaus(2).
>Solange du die FETs immer Synchron ansteuerst, machts nicht Peng ;) Tja, die Dimmer sollten natürlich schon unabhängig steuerbar sein, sonst macht's ja keinen Sinn :) Mit der gemeinsamen Masse am Source wird das also nichts? >Du könntest die Gate-Ansteuerung statt mit DC/DC-Wandler+OptoKoppler mit >einem Übertrager pro Gate-Paar machen. Übertrager bedeutet dann aber das ich nicht mehr mit Gleichspannung ansteuern kann. Muss ja dann getaktet sein!? Übertrager müsste auch recht klein sein, viel Platz hab ich nicht (Höhe ca 1cm, 2-3cm²).
Jörg S. wrote: > Mit der gemeinsamen Masse am Source wird das also nichts? Nö, einfaches Beispiel: Ein FET-Paar immer an, das andere immer aus: => Alle Sources liegen auf demselben Potential, beim "aus"-Paar leitet jetzt die eine Body-Diode jede zweite Halbwelle. >>Du könntest die Gate-Ansteuerung statt mit DC/DC-Wandler+OptoKoppler mit >>einem Übertrager pro Gate-Paar machen. > Übertrager bedeutet dann aber das ich nicht mehr mit Gleichspannung > ansteuern kann. Muss ja dann getaktet sein!? Ja, Dauer-an geht dann nicht mehr. > Übertrager müsste auch recht klein sein, viel Platz hab ich nicht (Höhe > ca 1cm, 2-3cm²). Der Übertrager muss nicht groß sein, viel Energie muss ja nicht rüber. So ein kleines Ferrit-Krümelchen könnt schon reichen, allerdings siehts da mit der Isolation schlecht aus.
Bei Conrad hab ich jetzt relativ kleine Übertrager gesehen (selberwickeln wollte ich wenns geht vermeiden) vielleicht passt der doch irgendwie rein... schaun mer mal.
Jörg S. wrote:
> Mülleimer oder Patentamt? ;)
Mülleimer.
Beide Kanäle müssen galvanisch getrennt sein, es darf also kein Teil der
Mosfets bzw. deren Ansteuerung verbunden sein.
Das sollte funktionieren (zumindest tat es das in dem Gerät aus dem ich den Schaltplan abgezeichnet habe). Der Übertrager ist ein kleiner Ferittringkern mit je etwa 20 Windungen.
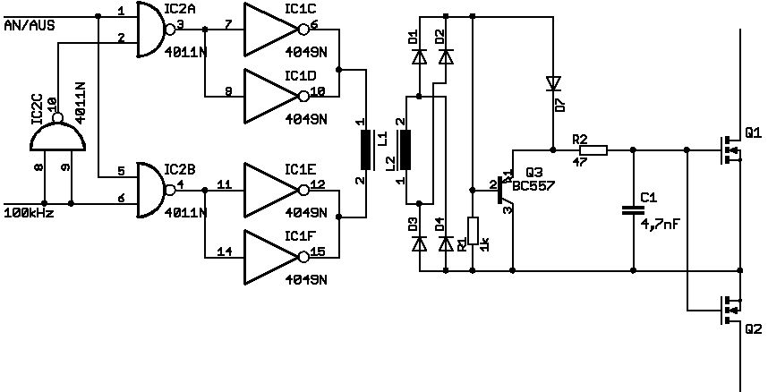
Noch gefunden und passt zu dem Thema: The circuit in Figure 1 implements a "reverse" phase control, using only a single CMOS 4001 quad NOR gate. The circuit is known as a reverse phase control because, unlike with common triac or SCR controls, conduction begins at the zero crossing of the ac sine wave. Timing of the turn-off point of the two power MOSFETs then controls the power to the load. This type of phase control is beneficial for use with many different types of loads, as well as incandescent lamps. In addition to reaping the benefits of zero-crossing turn-on, you can make the turn-off rate relatively slow to achieve quiet operation in terms of both EMI and acoustical or filament noise. A full-wave bridge comprising D1, D2, and the body diodes of the source-to-source-connected FETs provides the power supply for the 4001. Zero-crossing information routes to the input of the first NOR gate through resistors R3 and R4. This inverted signal causes the output to go high for a period of time determined by the R5, R6, and C2 combination. Varying R6, therefore, controls the on-time of the FETs and the resultant power to the load. Because the CMOS IC has limited drive capability, the turn-off rate is relatively slow. This slow speed provides quiet operation. If you need an even slow turn-off rate, you can insert additional gate resistance. However, note that this modification will increase switching losses, and additional FET losses will ensue. You must provide adequate heat sinking and use conservative ratings for the FETs. The resulting circuit is simple and compact and, in contrast to SCR or triac circuits, does not require special inductances to control rise times.
Hab mal ein wenig reverse Engineering betrieben :) Im Anhang ein Phasenabschnittsdimmer eines großen deutschen Herstellers. Ist der "klassische" Aufbau mit 2 FETs mit ein paar spezial (Schutz)Funktionen. Ich versteh's aber auch noch nicht zu 100%.
Hallo Joerg, einige Sachen im Schaltplan machen Sinn. Einige deuten darauf hin das Fehler beim Abzeichnen gemacht wurden. Nicht die Richtigen SOT23 Dioden oder Transistoren eingezeichnet. Der diskrete Linearregler sollte auch mit einem Bipolartransistor ausgelegt sein und nicht mit einem Mosfet. Hast du hochaufloesende Fotos, dann wuerde ich mal nach den richtigen Bauteilen suchen. Kann es sein, dass dies ein Universaldimmer ist und das die von dir Bezeichnete "Schutzschaltung" einfach die Phasenlageerkennungsschaltung ist. Ein Universaldimmer misst in den ersten Perioden die Phasenlage zwischen Strom und Spannung und entscheided sich dann ob er ein Phasenan- oder abschnittsdimmer sein moechte. Mit der MOSFET Schaltung kann man naemlich auch prima einen Anschnittsdimmer realisieren.
Harpune schrieb: > Der diskrete Linearregler sollte auch mit einem Bipolartransistor > ausgelegt sein und nicht mit einem Mosfet. Du meinst Q13? Harpune schrieb: > Hast du hochaufloesende Fotos, dann wuerde ich mal nach den richtigen > Bauteilen suchen. Eigentlich bin ich mir schon sehr sicher das ich die richtigen rausgesucht habe :) Nur bei den MELF Dioden hab ich einfach mal 4148 angenommen. Harpune schrieb: > Kann es sein, dass dies ein Universaldimmer ist und das die von dir > Bezeichnete "Schutzschaltung" einfach die Phasenlageerkennungsschaltung > ist. Das der Abgriff über D9 was mit Überstromerkennung zu tun hat ist wohl recht eindeutig, denke ich. Bei C5/C6 bin ich mir nicht sicher was das zu sagen hat. Das der Dimmer auch PhasenANschnitt machen kann ist logisch, das dürften wohl alle MOSFET Dimmer machen können :)
karadur schrieb: > Hallo > > @ arno danke für die Korrektur. > > Jetzt stellt sich mir nur die Frage warum wir vor 15 Jahren in den > Phasenabschnittdimmern diese Dioden gebraucht haben. Die FETs sind im > Labor ohne Dioden gestorben. Mit Dioden sind die Dinger in 10.000der > Stückzahlen im Betrieb. Vermutlich hast du die Inversdioden in die Sättigung getrieben und als der MOSFET wieder eingeschaltet hat, ist der Strom zwischen diesem und der Diode im Kreis geflossen. Die internen Dioden haben eine schlechte trr. Anfängerfehler. sieh mal nach FRED.
@Jörg S. Ich grabe diesen schon nicht mehr ganz frischen Thread mal aus, weil ich gerade versuche, die Schaltung (BJ-Dimmer) zu verstehen. 1. Mit dem Überstromschutz komme ich nicht klar. Die Spannung an R4/R5 kann eigentlich (bei denkbaren Strömen) nicht die Dioden-Schwellspannung von D9 übersteigen. Ist das vielleicht eine Doppeldiode mit gemeinsamer Anode, vorgespannt über R23 usw? Dann müsste R37/R38 aber auch wesentlich niederohmiger sein (100R?). 2. Ist P8 wirklich wie gezeichnet verbunden, mit D8 UND dem Kollektor von Q10? 3. R23/R24/R25, Werte begreife ich auch nicht. Hast du mal versucht, das zu simulieren? Wäre schön, wenn es noch ein paar Infos dazu gäbe.
>1. Mit dem Überstromschutz komme ich nicht klar. Die Spannung an R4/R5 >kann eigentlich (bei denkbaren Strömen) nicht die Dioden-Schwellspannung >von D9 übersteigen. Ja, schon richtig, viel Spannung kommt wohl nicht rum... >Ist das vielleicht eine Doppeldiode mit gemeinsamer Anode, vorgespannt >über R23 usw? Noch mal nachgeschaut: SMD Marking ist "A4" und Pins 1 und 2 gehen an die 100k Widerstände. >Dann müsste R37/R38 aber auch wesentlich niederohmiger sein (100R?). Noch mal nachgemessen: Beide haben wirklich 100k >2. Ist P8 wirklich wie gezeichnet verbunden, mit D8 UND dem Kollektor >von Q10? Noch mal nachgemessen: Ja, das ist so. >3. R23/R24/R25, Werte begreife ich auch nicht. Noch mal nachgemessen: Werte und Schaltung stimmt >Hast du mal versucht, das zu simulieren? Nein, es ging mir eigentlich nur um die reine MOSFET Technik. Die Dimmer Entwicklung ist inzwischen auch abgeschlossen und somit bestand kein Interesse mehr an dem Rest dieser Schaltung. Siehe auch: http://www.see-solutions.de/projekte/projekte.htm (2007_02: SPS-LightControl)
Mir kommt eine Idee. Q9/Q10 ist ein Monoflop, nur getriggert bei Kurzschluss, so ab 15 oder 20 A vielleicht. P8 = Low ist Reset und kann als Input abfragen, ob die Schaltung getriggert wurde. Für Überstrom ist die Sicherung da. Macht alles Sinn. Es bleibt nur die Frage, warum man bei dem ganzen Aufwand nicht eine Schaltung gewählt hat, die bereits bei Überlast anspricht und die Sicherung heile lässt. Was macht denn dein Dimmer bei Kurzschluss? Erst die Sicherung, oder erst die FETs?
>Was macht denn dein Dimmer bei Kurzschluss? Erst die Sicherung, oder >erst die FETs? Da die FETs nicht gerade billig sind, hab ich bisher auf einen Test verzichtet ;)
>Macht alles Sinn. Es bleibt nur die Frage, warum man bei dem ganzen >Aufwand nicht eine Schaltung gewählt hat, die bereits bei Überlast >anspricht und die Sicherung heile lässt. Q5 riegelt ja eigentlich schon ab, da er gegen die Lastwiderstände schaltet und nicht direkt gegen Masse.
Hallo an alle Interessierten, hoffe es stört niemanden dass ich diesen alten aber interessanten Thread noch einmal hervor hole. Ich experimentiere gerade mit dieser Schaltung wie sie hier vorgestellt wurde. (BJ-Dimmer). Dazu habe ich jedoch eine Frage. Wie wird das Dauerschalten der Mostet realisiert? Wenn die Mosfets dauerhaft schalten liegt das GND Potential der Spannungsversorgung (10V) der Gatesteuerung und die Phase auf dem selben Potential, somit bricht die Spannung auf Dauer zusammen. Dann können die Mosfets nicht mehr sauber durchschalten !? In der Simulation ergibt sich eine Gatespannung von ca. 4V. Mit DCDC Konverter verstehe ich ja, dass die Gatespannung konstant bleibt. Würde gerne die Spannungsversorgung für die Gate Ansteuerung aus der Phase direkt erzeugen und nicht aus einem DCDC Konverter. Viele Grüße Moritz Bente
Bitte melde dich an um einen Beitrag zu schreiben. Anmeldung ist kostenlos und dauert nur eine Minute.
Bestehender Account
Schon ein Account bei Google/GoogleMail? Keine Anmeldung erforderlich!
Mit Google-Account einloggen
Mit Google-Account einloggen
Noch kein Account? Hier anmelden.





