Hallo, ich bin auf der Suche nach einer Schaltung (PWM) mit der ich getaktete LEDs (d.h. diese blitzen als eine Art Stroboskop mit 50-100 Hz, Signal TTL steht zur Verfügung) in Ihrer Intensität steuern (Poti oder 0-10V Analogsignal) kann. Wer kann helfen? ASC
> eine Art Stroboskop mit 50-100 Hz
n bischen hoch. Mit 24 Bildern pro Sekunde hat man schon keine 
Dunkelphase registriert.
  Wolf wrote: >> eine Art Stroboskop mit 50-100 Hz > n bischen hoch. Mit 24 Bildern pro Sekunde hat man schon keine > Dunkelphase registriert. Kommt darauf an, was man damit macht. Wenn das z.B. für eine Motorwelle ist, dann macht das durchaus wieder Sinn. Fazit: nicht immer nur ans Vergnügen und die Party denken ;-) Nachdem ein Stroboskop schon eine Art PWM ist (lang dunkel, kurz hell) müsste es doch ausreichen, die Hellphase nur noch ein wenig abzukürzen. Dann wirds automatisch dunkler. Also: Monoflop (nicht retriggerbar)
| 1 | _________ _________ | 
| 2 | TTL _________| an |__________aus__________________| an |_________ | 
| 3 | |
| 4 | |
| 5 | mit _____ dunkler _____ | 
| 6 | MF _________| an |___________________________________| |_____________ | 
| 7 | oder | 
| 8 | mit ____________ heller ____________ | 
| 9 | MF _________| an |____________________________| |______ | 
Womit der Begriff "Stroboskop" ad absurdum geführt wird.
> getaktete LEDs (d.h. diese blitzen als eine Art Stroboskop mit 50-100 Hz...
Was meint Axel es jetzt?
Lothar scheint diese technisch mangelhafte Beschreibung als Einziger zu 
verstahen.
Ha.
  Vielen Dank für die vielen Antworten, aber bevor mich keiner versteht, beschreibe ich kurz meine Fragestellung. Ich habe eine Bewegung (50-100 Hz) die ich mittels LED-Blitz gleicher Frequenz "zum stehen" bringe (also das gleiche was ein Stroboskop macht; das LED ist aber viel schöner). Das TTL-Signal geht in eine sogenannte Triggerbox, die die LED anfeuert. Nun möchte ich lediglich diese LED dimmen. Da ich Maschinenbauer bin, bastel ich halt nur in meiner Freizeit mit Elektronik (aber gerne). Bitte meine laienhafte Ausrucksweise zu entschuldigen.
>aber bevor mich keiner versteht, ... Lothar Miller (lkmiller) hat dich schon richtig verstanden. Erheblicher Nachteil ist die Tatsache, dass bei seiner Lösung das Verändern der Strobofrequenz auch eine Helligkeitsänderung mit sich bringt. Man müsste die Monoflopzeit in Prozent der Periodendauer einstellen können. Reagiert denn die Triggerbox überhaupt auf eine veränderte Pulsdauer am TTL-Eingang? Hast du Eingriffsmöglichkeiten in die Triggerbox oder ist das ein 'schwarzer Kasten'? Man könnte doch einfach die Versorgungsspannung der LED variieren und den Rest so lassen, besonders dann, wenn die Ansteuerung sowieso ein analoges Signal sein soll ... Poti + LM317!
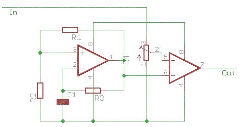
Sorry ich liebe einfach meine Guten OPs, es gibt sicher einfachere lösungen, aber diese hier finde ich sehr schön. IC könnte ein TL072 sein. Noch n paar lustige Werte: R1: 10k R2: 100k R3: 10k - 100k (je nach gwünschter frequenz, ich würds einfach testen) R4 (poti): ich würd nich über 100k gehn, is ja nur n Spannungsteiler. C1: 1nF zu R3: mit dem kanns du eben die PWM-Frequenz einstellen. Mit ~50k landest du bei ~3,2kHz wenn ich mich nicht verrechnet hab. Und bei 10k hast du ne Periodendauer von bissl mehr als 50us (= ~16kHz) Bei 100k entsprechend 1,6kHz Angaben ohne gewähr... edit: ich hoffe ich versteht, dass ich des quasi direkt vor die LEDs schalten will. Also LEDs an Out und die Schaltung statt den original LEDs. Vllt noch ne verstärkerstufe, weil der Ausgang vom TL072 glaub ich nur 100mA ab kann.
@ Axel Schmallenbach (axels)
> Nun möchte ich lediglich diese LED dimmen.
Einfach mit Vorwiderstand? Oder einer einstellbaren Stromquelle?
Klar ist das die Methode für Grobmotoriker und nicht soooo elegant und 
hip wie PWM, aber damit klappts immer.. ;-)
  Bitte melde dich an um einen Beitrag zu schreiben. Anmeldung ist kostenlos und dauert nur eine Minute.
  
  Bestehender Account
  
  
  
  Schon ein Account bei Google/GoogleMail? Keine Anmeldung erforderlich!
Mit Google-Account einloggen
Mit Google-Account einloggen
  Noch kein Account? Hier anmelden.


 Thread beobachten
 Thread beobachten Seitenaufteilung abschalten
 Seitenaufteilung abschalten