Hallo ich brauche unbedingt Hilfe bei der Schaltung. Die Schaltung ist für eine automatische Rotornachführung und war urprunglich für 12Volt Motoren gedacht, ich habe dann Relais mit Freilaufdioden hinzugefügt um Schütze für Drehstrommotoren zu schalten. Da mir aber beim Layout der Paltine die Abstände zu gering waren an der 230Volt Seite der Relais habe ich zusätzlich Relais ausserhalb der Platine gesetzt damit ich keine 230Volt auf der Platine habe. Das funktioniert auch alles so weit nur wenn ich an die exteren Relais Arbeitskontakt 230Volt anlege resetet der PIC sofort. Habe schon ein RC Glied ausprobiert mit 0,2µF und 1,5MOhm parrallel zur Schützspule aber ohne Erfolg, habe auch keine richtigen Formeln zur dimensionierung der RC Glieder gefunden. Bin über jede Antwort dankbar. Gruß Felix
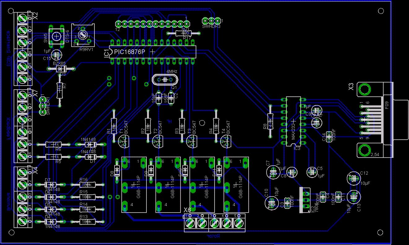
Hier ist noch das Board vielleicht habe ich da ja ein Fehler gemacht den ich nicht finde. Gruß Felix
Das Problem hatte ich auch mal, die Lösung war - wenn ich mich recht entsinne - ein RC-Glied über den 230V-Schaltkontakt!
Harald A. wrote:
> ein RC-Glied über den Schaltkontakt!
Nur wie dimensioniere ich das RC Glied?
Abblockkondensatoren und ordentliche Leitungsführung für GND und VCC sind wohl nicht mehr modern?
Bensch wrote: > Abblockkondensatoren und ordentliche Leitungsführung für GND und VCC > sind wohl nicht mehr modern? Wie soll ich das besser machen? Die freie Fläche der Paltine ist als GND ausgelegt
Fang mal an mit einem 100 Ohm Widerstand und einem 470nF mit der passenden Festigkeit, z.B. bei suche bei Angelika nach "funk 470n"
> Wie soll ich das besser machen? Hatte ich schon angedeutet > Die freie Fläche der Paltine ist als GND ausgelegt Ja, das kann man auch wunderbar sehen in dem Bild, gell? Ok, das wäre EIN Problem weniger (möglicherweise...).
Bensch wrote: >> Wie soll ich das besser machen? > > Hatte ich schon angedeutet Wie würde den eine ordendliche Leitungsführung aussehen ich bin halt kein Profi auf dem Gebiet sondern nur ein Elektroinstallateur sorry.
ich glaube was bensch meinte ist: du sollst an den PIC einen 100nF Kondensator dran knallen und die VCC-Leitungen um einiges dicker machen. RC-GLied über Schütz hört sich schonmal nicht verkehrt an, andere Möglichkeit wäre, die Versorgungsspannung mit einem ELKO zu puffern, der PIC bedient sich dann bei dem kurzen "Stromausfall" aus dem ELKO
Erstmal LESEN, was ich alles bemängelt hab. So ein uP ganz nackt ohne ......, nee das geht nicht gut.
markus wrote: > du sollst an den PIC einen 100nF Kondensator dran knallen Habe ich direkt unter dem PIC ausprobiert ohne Erfolg > und die VCC-Leitungen um einiges dicker machen. Wie dick sollte man die auslegen habe meine jetzt alle 10 mil breit. > RC-GLied über Schütz hört sich schonmal nicht verkehrt an, > andere Möglichkeit wäre, die Versorgungsspannung mit einem ELKO zu > puffern, der PIC bedient sich dann bei dem kurzen "Stromausfall" aus dem > ELKO Wie groß sollte der Elko sein?
So dick es geht, min. 50mil, daß ist so ein Richtwert. Die größe des Elko kann man berechnen, aber ohne groß rummachen... 4700µF ;)
markus wrote: > So dick es geht, min. 50mil, daß ist so ein Richtwert. > Die größe des Elko kann man berechnen, aber ohne groß rummachen... > 4700µF 50 mil ist ganz schon dick gibt Probleme beim Routen aber ich werds mal Probieren. Und den Elko hänge ich auch mal dran. Danke schon mal für die Antworten. Gruß Felix
Ja, mit den 50mil wirst du die Platine wohl nicht nur einseitig bekommen ;) Du solltest aber auch mal Beschaltung vom Festspannungsregler anschauen. Schau mal in das Datenblatt, die Kondensatoren kommen mir nicht ganz koscher vor... nicht das, dein Ureg anfängt zu schwingen und austeigen... Elkos in der nähe des Uregs haben zu hohe induktive Anteile, die Kondensatoren auf der geregelten Seite sind ~ 1/10 kleiner wie auf der EIngangsspannungsseite. Genaueres aber bitte im Datenblatt nachschauen :)
@ Felix Höning (master-tracker) >> So dick es geht, min. 50mil, daß ist so ein Richtwert. Käse. Selbst die geschmähten PICs sind keine Heizlüfter. 10mil sind ausreichend, die paar mA spielen keine Rolle. Was ich aber reichlich verdächtig finde ist die Leitung, ganz unten quer rüber. Was ist das? Ich würde sagen dein 5V. Und die führst du a) im RIESIGEN Bogen über die Platine b) direkt an den 230V Anschlüssen vorbei Das nenn ich mal mutig ;-) a) Baut dir eine grosse Antenne (Leiterschleife), die förmlich danach schreit, dass EMV-Dreck reinspuckt b) bringt dir ordentlich kapazitive Einkopplungen Lass man den 230V Bereich KOMPLETT frei, auch die Freilaufdioden gehören dort NICHT hin. Als Dauemregel sollten der Minimalabstand Spulenkontakte-Schaltkontakte auch zu ALLEn anderen Signalen auf der Platine eingehalten werden. Und du hast MASSIG Platz. Leg deine 5V möglichst kurz auf der Platine, in enger Nachbarschaft zu GND. Dann sollte es passen. Und das RC-Glied zur Relaisentstörung heisst Snubber, siehe auch Relais mit Logik ansteuern. MFG Falk
Falk Brunner wrote: > Lass man den 230V Bereich KOMPLETT frei, auch die Freilaufdioden gehören > dort NICHT hin. Es war geplant 230V damit zu schalten habe ich aber verworfen weil ich den Abstand nicht eingehalten habe deswegen habe ich ja noch die externen Relais die dann ersrt die 230V schalten. Warum gehören die Freilaufdioden da nicht hin das versteh ich nicht? > Und das RC-Glied zur Relaisentstörung heisst > Snubber, siehe auch Relais mit Logik ansteuern. Die Snubber hab ich mir auch schon angesehen habe bis jetzt nur noch keine Werte für die Größe gefunden. Werde mal die Werte von Harald A. austesten 100 Ohm Widerstand und einem 470nF Gruß Felix
@ Felix Höning (master-tracker)
>Warum gehören die Freilaufdioden da nicht hin das versteh ich nicht?
Wegen der Kriechwege.
MFG
Falk
Falk Brunner wrote:
> Wegen der Kriechwege.
kannst du mir das näher erklären.
es muss doch eine Diode rein damit der Transistor nicht hochgeht oder?
Gruß Felix
@ Felix Höning (master-tracker) >> Wegen der Kriechwege. >kannst du mir das näher erklären. http://de.wikipedia.org/wiki/Kriechstromfestigkeit >es muss doch eine Diode rein damit der Transistor nicht hochgeht oder? Sicher, aber die kann und sollte man weiter weg von den Schaltkontakten platzieren. MFg Falk
Falk Brunner wrote: > Sicher, aber die kann und sollte man weiter weg von den Schaltkontakten > platzieren. Wenn ich über die Kontakte 230V schalten möchte dann ist mir das klar aber ich schalte ja nur noch 12V über die Relais auf der Platine. Gruß Felix
>Wenn ich über die Kontakte 230V schalten möchte dann ist mir das klar >aber ich schalte ja nur noch 12V über die Relais auf der Platine. Und was schaltest du damit? Relais? Dann brauchst du Freilaufdioden über den Schaltkontakten der kleinen Relais die deine großen Relais schalten. Die Beschaltung am Reset Pin sieht irgendwie komisch aus. Wozu willst du Reset auch vor dem Spannungsregler anschließen? Der 10u vor dem Spannungsregler sollte mal auf 100u vergrößert werden. Hängt die Schaltung auch an den 12V die du schaltest? Fragen über Fragen.
holger wrote: > Die Beschaltung am Reset Pin sieht irgendwie > komisch aus. Wozu willst du Reset auch vor dem Spannungsregler > anschließen? Um den PIC zu brennen steck ich den Jumper um, der wird in der Schaltung gebrannt. > Der 10u vor dem Spannungsregler sollte mal auf > 100u vergrößert werden. Hängt die Schaltung auch an den 12V > die du schaltest? Fragen über Fragen. Vergrößer ich mal und ja ich schalte die 12V die auch für die Schaltung ist. Gruß Felix
Bitte melde dich an um einen Beitrag zu schreiben. Anmeldung ist kostenlos und dauert nur eine Minute.
Bestehender Account
Schon ein Account bei Google/GoogleMail? Keine Anmeldung erforderlich!
Mit Google-Account einloggen
Mit Google-Account einloggen
Noch kein Account? Hier anmelden.

