Hi, kurz was ich vorhab: - Drehzahlmessen an einer sich drehenden Plexiglasscheibe - dafür ein stück tape aufgeklebt - ATmega32 - angehängt meine Schaltung - Lichtschranke ist die hier: http://www.datasheetcatalog.org/datasheet/infineon/1-sfh9201.pdf (ich bin etwas neu und unsicher in der ganzen Materie) Ich dachte, der Fototransistor in der Lichschranke funktioniert einfach als "Schalter", der durchschaltet wenn genügend Licht reflektiert wird von der Diode. Daher wird über den Widerstand der kollektor einfach an einen Pin des uC gehängt. Ganz ähnlich wie man es mit einem Taster machen würde. Aber das funktioniert einfach nicht, weil laut uC der Taster quasi ständig gedrückt ist, der Transistor also immer durchgang hat. Ich bin mir sicher, dass hier einfach was falsch ist und ich unwissend bin in der Materie. Kann mir jemand helfen und evtl. die Schaltung korrigieren ? Gruß Chris
> Plexiglasscheibe
reflektiert u.U. schon ohne das aufgeklebte Tape genügend Licht?
Zuviel Umgebungslicht -> Transistor immer eingeschaltet?
1. würdest du denn dan sagen, dass die Schaltung pinzipiell richtig ist? 2. Eigentlich hat die Schranke einen Tageslichtfilter und soll bis 5mm funktionieren. Der uC schaltet aber einfach ohnne das irgendwas davor ist, geschweige denn dass die LED in der Schranke angeschlossen ist. Aber das alles it ein "eigentlich".
erstmal sollte der Eingang auf einen definierten pegel(vcc) mit einem pull up gelegt werden
Denis wrote: > erstmal sollte der Eingang auf einen definierten pegel(vcc) mit einem > pull up gelegt werden Da könnte man sogar den eingebauten Pullup aktivieren ;-) Aber ich dachte, das hat mit einer Taste schon mal funktioniert? Zitat: > Ganz ähnlich wie man es mit einem Taster machen würde.
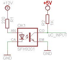
Oder doch eher so wie im Bild. Dann würde ich den Pullup R2 aber evtl. hochohmiger machen (4k7 - 10k).
Christoph Ficek wrote: > Hi, >... > Ich dachte, der Fototransistor in der Lichschranke funktioniert einfach > als "Schalter", der durchschaltet wenn genügend Licht reflektiert wird > von der Diode. Prinzipiell korrekt. > Daher wird über den Widerstand der kollektor einfach an > einen Pin des uC gehängt. Nein. Der Widerstand gehört an +Vcc. Der uC Eingang dan den Pin CO. > Ganz ähnlich wie man es mit einem Taster > machen würde. Beim Taster würdest Du auch einen widerstand gegen +Vcc legen. > Aber das funktioniert einfach nicht, weil laut uC der > Taster quasi ständig gedrückt ist, der Transistor also immer durchgang > hat. Klar, denn der Pegel am uC Eingang erreicht nie Werte in der Nähe log. H / #Vcc. > Ich bin mir sicher, dass hier einfach was falsch ist und ich > unwissend bin in der Materie. Kein Problem, drum fragste ja hier. > > Kann mir jemand helfen und evtl. die Schaltung korrigieren ? Done. > > Gruß > Chris hth, Andrew
Hi, schon mal super danke für eure Antworten. ABER noch eine Frage: Wenn ich es so mache wie du sagst Andrew, muss ich den PIN im uC noch auf denn internen Pullup ziehen wie beim Taster? und dann im Code antsprechend genauso abfragen? Gruß Chris
Bitte melde dich an um einen Beitrag zu schreiben. Anmeldung ist kostenlos und dauert nur eine Minute.
Bestehender Account
Schon ein Account bei Google/GoogleMail? Keine Anmeldung erforderlich!
Mit Google-Account einloggen
Mit Google-Account einloggen
Noch kein Account? Hier anmelden.

