Ich habe ein Problem mit einer Halbbrückenansteuerung. Ziel ist es ein Rechteck mit variabler Frequenz zu erzeugen. Die Betriebsspannung beträgt bis zu 300V, die Leistung bis zu 750W und die Frequenz 50-800kHz. Aufgrund der hohen Frequenz kann ich normale Mosfet Treiber ICs nicht verwenden (IR2110 werden bei diesen Frequenzen in kürzester Zeit extrem heiß). Da das Signal ein sauberes 50% Rechteck ist, verwende ich daher einen Übertrager der galvanisch getrennte +/-15V für die beiden Mosfets der Halbbrücke liefert. Dessen Ausgangssignale gehen in die angehängte Schaltung. Diese erzeugt sich aus dem Ansteuersignal eine Betriebsspannung von +/-15V und puffert das Ansteuersignal nochmal, so dass die Flanken nicht verzerrt werden. Diese Schaltung existiert je für den High und den Lowside Mosfet. An sich funktioniert das auch wunderbar: Die Gatesignale haben saubere +/-14V, die Anstiegszeiten liegen bei <50ns und Abfallzeiten bei <30ns. Also eigentlich perfekt. Dadurch dass die Ansteuersignale der beiden Mosfets vom gleichen Übertrager stammen sind sie perfekt symmetrisch. Daher bekommen beide Mosfets nie gleichzeitig eine positive Gatespannung. Das Problem sind aber die Mosfets: Dies benötigen zum Abschalten sehr viel länger (50ns) als zum Einschalten (14ns). Dadurch sind beide Mosfets einige 10ns gleichzeitig leitend. Das sieht man schön an der Gatespannung, die bei 5V eine deutliche Stufe hat, und an der Stromaufnahme, die bereits bei 25V schon 60mA beträgt (bei 100V sind er schon >100mA). Bei 300V erzeugt die Schaltung daher extreme Störungen bis >100MHz und die Mosfets brennen nach wenigen 10s durch. Wenn ich den Gatevorwiderstand vergrößere, dann kann ich das ganze etwas entschärfen, allerdings muss ich die Anstiegszeit auf einige 100ns vergößern, was viel zu lang für diese hohen Frequenz ist. Und ansonsten digital eine Totzeit in das Ansteuersignal vor dem Übertrager einbauen ist irgendwie auch schlecht, da das Signal eben Rechteck mit 50% Tastverhältnis ist. Ich müsste dazu dann ein 3-stufiges Signal erzeugen. Hat jemand eine Idee, wie ich das Problem lösen könnte?
Aber genau dafür ist eine TOtzeit da. Und wenn du versuchst, das EIngangssignal bei der positiven Flanke etwas zu verzögern? Bei der negativen aber nicht..
Ja, das versuche ich ja schon seit 5 Stunden. Ich weiß nur nicht wie ich das am einfachsten und sinnvollsten machen kann.
Vielleicht etwa so?
_|_ +15V
/|\
| .---|<--. .---> Basis
| | | |
IN-o--o o----o---------o
| | | | |
| '--[R]--' | '---> Basis
_|_ -----
/|\ -----
| -15V |
|
GND----------------o---------
@ Benedikt K. (benedikt) >Betriebsspannung beträgt bis zu 300V, die Leistung bis zu 750W und die >Frequenz 50-800kHz. Wofür glaubst du so etwas zu brauchen? Das ist alles andere als trivial. >Und ansonsten digital eine Totzeit in das Ansteuersignal vor dem >Übertrager einbauen ist irgendwie auch schlecht, da das Signal eben nöö, das ist sogar recht einefach und solide. >Hat jemand eine Idee, wie ich das Problem lösen könnte? Siehe oben. MfG Falk
Matthias Lipinsky wrote: > Vielleicht etwa so? Das habe ich leider alles schon durchprobiert: 1,2nF parallel zum Mosfet bringen leider nicht mal 10ns. Mit 4,7nF sieht es Zeit mäßig besser aus, allerdings bin ich dann bei weit über 10W die ich für die Gateansteuerung verheize (30Vss bei 800kHz mit wenigen 10ns Anstiegszeit). Die Treiber Transistoren werden dann sehr heiß. Insgesamt macht der Kondensator meine schönen Flanken kaputt, es ist also nicht ganz das was ich brauche. Auch einen größeren Gatevorwiderstand zusammen mit dem Kondensator brachte keine wirklich brauchbare Lösung Ich bräuchte im Prinzip eine digitale Zeitverzögerung für die positive Flanke, da die ganzen analogen Sachen alle die Flanken verrunden (mal abgesehen von Impedanz angepassten Leitungen, aber die sind hier wohl eher nicht verwendbar.) Falk Brunner wrote: >>Betriebsspannung beträgt bis zu 300V, die Leistung bis zu 750W und die >>Frequenz 50-800kHz. > > Wofür glaubst du so etwas zu brauchen? Das ist alles andere als trivial. Das ist mir durchaus bewusst, dass es nicht einfach ist. Aber ich denke ich habe schon einiges an Erfahrung (und noch genügend Mosfets auf Lager), dass ich mir sowas zutraue. Das ganze soll u.a. für sowas verwendet werden: http://www.richieburnett.co.uk/indheat.html Allerdings nicht nur, daher der weite Frequenzbereich. Meine alte Schaltung konnte nur 150-300kHz, da war die Gateansteuerung noch ein kleinwenig einfacher. >>Und ansonsten digital eine Totzeit in das Ansteuersignal vor dem >>Übertrager einbauen ist irgendwie auch schlecht, da das Signal eben > > nöö, das ist sogar recht einefach und solide. Das Problem dabei ist, dass dieses trinäre Signal eben wieder analog ist (und analog mag ich nicht): Aufgrund der Streuinduktivität und parasitärer Kapazitäten habe ich teilweise keine sauberen Signale hinter dem Übertrager. Bisher schneide ich diese Spitzen mit den Z-Dioden einfach zurecht, so dass wieder ein sauberes Signal entsteht. Die Nulllinie genau zu treffen ist daher nicht so einfach. Ich habe es zumindest nicht hinbekommen. Anstelle einer sauberen Nullline hatte ich Überschwinger, so dass es nur noch schlimmer wurde.
>parallel zum Mosfet Nicht parallel zum Gate. VOR die Treiber, danach am besten noch ein Schmitt-trigger. > Aufgrund der Streuinduktivität Und mal mit entprechenden Optokopplern versuchen? zB HCPL3120. >Das ganze soll u.a. für sowas verwendet werden: Das ist ja mal geil! Kann man damit auch schmelzen?
Matthias Lipinsky wrote: >>parallel zum Mosfet > > Nicht parallel zum Gate. VOR die Treiber, danach am besten noch ein > Schmitt-trigger. Du meinst vor die beiden BD13x Transistoren? Da bleibt nur die Frage, welcher Schmitttrigger für 30V geeignet ist. Die negative Spannung wollte ich schon beibehalten, zumindest teilweise, da diese angeblich doch die Schaltzeiten beschleunigt und das ganze unempfindlicher macht. >>Das ganze soll u.a. für sowas verwendet werden: > Das ist ja mal geil! Kann man damit auch schmelzen? Kann ich dir sagen, sobald es läuft ;-)
@ Benedikt K. (benedikt) >Das habe ich leider alles schon durchprobiert: 1,2nF parallel zum Mosfet >bringen leider nicht mal 10ns. Mit 4,7nF sieht es Zeit mäßig besser aus, AUA! Du willst die VErzögerung am AUSGANG eines starken Treibers durch einen C erzwingen. AUA^2. >Das ist mir durchaus bewusst, dass es nicht einfach ist. Aber ich denke >ich habe schon einiges an Erfahrung (und noch genügend Mosfets auf >Lager), dass ich mir sowas zutraue. Vor allem Letzeres . . . ;-) >http://www.richieburnett.co.uk/indheat.html Naja, aber wie gesagt, das sind scon fette Leistungs-HF Endstufen, die baut man nicht mal ebenso. >Das Problem dabei ist, dass dieses trinäre Signal eben wieder analog ist Warum trinär? Das geht schon recht easy binär. Man hatt dann zwar nicht mehr exakt 50% Tastverhältnis, aber das ist egal. Ein 10 MHz Systemtakt (RC-Oszillator reicht) + bissel Logik erzeugen dir wunderbar deine Signale. Ein AVR könnte reichen. >(und analog mag ich nicht): Aufgrund der Streuinduktivität und >parasitärer Kapazitäten habe ich teilweise keine sauberen Signale hinter >dem Übertrager. Bisher schneide ich diese Spitzen mit den Z-Dioden >einfach zurecht, so dass wieder ein sauberes Signal entsteht. Die >Nulllinie genau zu treffen ist daher nicht so einfach. Ich habe es Warum willst du denn da die Nullinie treffen? >zumindest nicht hinbekommen. Anstelle einer sauberen Nullline hatte ich >Überschwinger, so dass es nur noch schlimmer wurde. Das zu messen dürft auch alles andere als trivial sein, Stichwort Massebezug. Vor allem für die High Side. >Da das Signal ein sauberes 50% Rechteck ist, verwende ich daher einen >Übertrager der galvanisch getrennte +/-15V für die beiden Mosfets der >Halbbrücke liefert. Dessen Ausgangssignale gehen in die angehängte >Schaltung. >Diese erzeugt sich aus dem Ansteuersignal eine Betriebsspannung von >+/-15V und puffert das Ansteuersignal nochmal, so dass die Flanken nicht >verzerrt werden. Diese Schaltung existiert je für den High und den >Lowside Mosfet. Ist unnötig, man kann die Gates direkt treiben, man sollte nur zwei antiserielle Z-Dioden zur Spannungsbegrenzung am Gate verwenden. MFG Falk
>Kann ich dir sagen, sobald es läuft ;-) Da will ich auch eins haben! >Du meinst vor die beiden BD13x Transistoren? Ja. So wie ich es gemalt habe. Direkt vor die Basen. Am besten exakt hier dazwischen den Schmitttrigger. PS: Vielleicht kannst du auf +/-12V runtergehen und einen OPV mit 30V nehmen. Auf die Schnelle hab ich LF411/LF353 gefunden. Wiß aber nciht, ob der schnell genug ist. Weil bei 800kHz brauchst du mind. 5MHz Bandbreite... Und was ist mit dem Optokoppler??
Falk Brunner wrote: > Warum trinär? Das geht schon recht easy binär. Man hatt dann zwar nicht > mehr exakt 50% Tastverhältnis, aber das ist egal. Ein 10 MHz Systemtakt > (RC-Oszillator reicht) + bissel Logik erzeugen dir wunderbar deine > Signale. Ein AVR könnte reichen. Ich habe doch einen Übertrager, der gleichzeitig beide Mosfets ansteuert. Da gibt es nur 2 Spannung: +15V und -15V. Einer der beiden Mosfets ist daher immer an, da dieser +15V bekommt, wenn der andere -15V bekommt und umgekehrt. Um beide abzuschalten müsste ich 0V anlegen. Oder verstehe ich da was falsch? >>zumindest nicht hinbekommen. Anstelle einer sauberen Nullline hatte ich >>Überschwinger, so dass es nur noch schlimmer wurde. > > Das zu messen dürft auch alles andere als trivial sein, Stichwort > Massebezug. Vor allem für die High Side. Da die Endstufe galvanisch getrennt ist (durch den Übertrager) ist das recht einfach, dann ist eben einfach mal der Ausgang Masse. > Ist unnötig, man kann die Gates direkt treiben, man sollte nur zwei > antiserielle Z-Dioden zur Spannungsbegrenzung am Gate verwenden. Das hatte ich zuerst probiert, allerdings hatte ich auch da das Problem, dass ich doch recht starke Überschwinger hatte, und aufgrund der Streuinduktivität im Übertrager die Anstiegszeiten recht groß waren. Durch die niedrige untere Frequenz von 50kHz muss ich leider recht viele Windungen verwenden, damit der Ringkern nicht in die Sättigung kommt, was die Streuinduktivität nicht gerade kleiner macht. So ähnlich wie hier sieht meine alte Schaltung aus, die seit Jahren problemlos läuft: http://www.richieburnett.co.uk/ss9.gif Da ich damit eine SSTC betreibe, die im Prinzip ein Reiheschwingkreis und somit eine sinusförmige Last darstelle, schalte ich im Stromnulldurchgang, weshalb die etwas verrundeten Gatesignale kein Problem darstellten. Mit einem Kühlkörper der kaum größer ist als das was in einem PC Netzteil verbaut ist, konnte ich damit im Dauerbetrieb etwa 400W umsetzen, ohne dass der Kühlkörper bei passiver Kühlung wirklich heiß wurde. Das Umschalten im Nulldurchgang bringt wirklich extreme Verbesserungen beim Wirkungsgrad. Vermutlich werde ich diese Schaltung auch öfters für sowas verwenden, aber ich möchte die Schaltung einigermaßen universell auslegen, daher sollte sie auch mit Hard Switching (also unter max Strom umschalten) zurechtkommen. Matthias Lipinsky wrote: > PS: Vielleicht kannst du auf +/-12V runtergehen und einen OPV mit 30V > nehmen. > Auf die Schnelle hab ich LF411/LF353 gefunden. Wiß aber nciht, ob der > schnell genug ist. Weil bei 800kHz brauchst du mind. 5MHz Bandbreite... 5MHz werden bei weitem nicht reichen: Um auf sagen wir mal 50ns Anstiegszeit zu kommen, brauche ich 24V/50ns=480V/µs Slew Rate. Die normalen haben meist was im einstelligen V/µs Bereich. Ich denke die einzige vernünftige Lösung dürfte irgendein CMOS Schmitttrigger sein, der mit 18V betrieben wird (-5V und +12V oder sowas in der Richtung.) > Und was ist mit dem Optokoppler?? Es gibt da einiges, sogar mit fertigen Mosfettreiber Ausgängen, aber das ist nicht so einfach zu bekommen. Weiterhin haben die meist recht hohe Propagation Delays. Die Dinger sind halt für Frequenzumrichter mit IGBTs die nur mit wenigen 10kHz laufen gedacht. Ich habe gemerkt, dass meine schnellen Mosfet Treiber teilweise unterschiedliche Propagation Delays haben, die man deutlich sehen kann (in einer Richtung ist die Cross Conduction deutlich größer als in der anderen). Bei fast 1MHz sind selbst 10ns schon 1%.
@ Benedikt K. (benedikt) >Ich habe doch einen Übertrager, der gleichzeitig beide Mosfets >ansteuert. Macht man nicht. Sondern je einen Übertrager pro Mosfet. Ist vor allem für die High Side sehr wichtig. >Da die Endstufe galvanisch getrennt ist (durch den Übertrager) ist das >recht einfach, dann ist eben einfach mal der Ausgang Masse. Wenn das mal kein Irrtum ist . . . Streukapazitäten etc. Deine "Masse" schiesst immerhin in ein paar Dutzend Nanosekunden von 0V auf 300V. >dass ich doch recht starke Überschwinger hatte, und aufgrund der >Streuinduktivität im Übertrager die Anstiegszeiten recht groß waren. Dann ist dein Übertrager Murks. >Durch die niedrige untere Frequenz von 50kHz muss ich leider recht viele >Windungen verwenden, damit der Ringkern nicht in die Sättigung kommt, >was die Streuinduktivität nicht gerade kleiner macht. Hat damit weniger zu tun. Ausserdem willst du über mehr als 10:1 die Frequenz eines Leistungsoszillators verstellen, das ist schon SEHR anspruchsvoll. >und somit eine sinusförmige Last darstelle, schalte ich im Sinusförmige Last? >wirklich heiß wurde. Das Umschalten im Nulldurchgang bringt wirklich >extreme Verbesserungen beim Wirkungsgrad. Das ist der Sinn von Resonanzwandlern. Aber auch normale Schaltnetzteile haben bei richtiger Dimensionierung wenig Verluste. Aber das ist dann schon die hohe Schule, erst recht bei den Spannungen und Leistungen. >Vermutlich werde ich diese Schaltung auch öfters für sowas verwenden, >aber ich möchte die Schaltung einigermaßen universell auslegen, daher >sollte sie auch mit Hard Switching (also unter max Strom umschalten) >zurechtkommen. Solche Universallösungen, auch als Eierlegende Wollmilchsau bekannt, enden meist in der Sackgrasse. Ein Resonanzwandler ist ein Resonazwandler ist ein Resonanzwandler. MFG Falk
>Bei fast 1MHz sind selbst 10ns schon 1%. Man müsste sich mal welche ansehen, die für schnelle digitale Datenübertagung gedacht sind... zB IL712: http://www.digchip.com/datasheets/download_datasheet.php?id=430192&part-number=IL712-3B
Falk Brunner wrote: >>Ich habe doch einen Übertrager, der gleichzeitig beide Mosfets >>ansteuert. > > Macht man nicht. Sondern je einen Übertrager pro Mosfet. Ist vor allem > für die High Side sehr wichtig. Das heißt also kompletten Aufbau in die Tonne und nochmal von vorne anfangen? Ich brauche doch nur 50ns Totzeit... Davon abgesehen funktioniert die Schaltung einwandfrei. Bei den getrennten Übertragern habe ich Bedenken, dass ich hier eine unterschiedliche Verzögerung bekomme, wenn beide nicht ganz identisch sind. >>dass ich doch recht starke Überschwinger hatte, und aufgrund der >>Streuinduktivität im Übertrager die Anstiegszeiten recht groß waren. > > Dann ist dein Übertrager Murks. Murks würde ich jetzt nicht direkt schreiben, er ist nicht das beste, das gebe ich zu, aber ich habe leider kein komplettes HF Labor und unbegrenztes Budget zur Verfügung. Der Übertrager ist eben ein Kompromiss aus dem Material das mir zur Verfügung steht, galvanischer Trennung und aus Streukapazität und Streuinduktivität (enge Wicklung: hohe kapazitive Kopplung aber geringe Streuinduktivität, verteilte Wickung: umgekehrt). Und bei den paar nF Gatekapazität die die Mosfets darstellen, reichen bereits <1µH Streuinduktivität aus, um ein Tiefpass mit ein paar MHz darzustellen. Und das ist schnell erreicht. >>und somit eine sinusförmige Last darstelle, schalte ich im > > Sinusförmige Last? Ein RLC Schwingkreis auf Resonanz betrieben hat eine sinusförmige Stromaufnahme. Matthias Lipinsky wrote: >>Bei fast 1MHz sind selbst 10ns schon 1%. > > Man müsste sich mal welche ansehen, die für schnelle digitale > Datenübertagung gedacht sind... > zB IL712: Der sieht echt gut aus. Der Preis naja, er ist noch bezahlbar und von der Beschaffbarkeit iat Digikey auch noch akzeptabel. Wenn ich keine bessere Lösung finde, wird es vermutlich auf sowas hinauslaufen.
Es gibt Uebertrager und Uebertrager. Das Ganze nennt sich sowieso stromkompensierte Spule. Also, davon gibt es welche mit Sektorwicklung und solche mit Bifilarwicklung. Sie Sektorwicklung hat mehr isolationsspannung und weniger Wicklungskapazitaet. Die Bifilarwicklung hat die Beiden Wicklungen zuerst verdrillt und dann gewickelt. Die Isolationsspannung is niedriger, die Wicklungskapazitaet hoeher. Die Highside Triggerung wuerde ich mit Sektorwicklung bedienen. Auf der Sekundaerseite kommt dann ein kraeftiger Fet Treiber. Die Totzeit macht man heute digital. Ein vernuenftiger Controller kann das.
Ich hatte kürzlich mal diese Schaltung aufgebaut, ist allerdings eine Brücke mit P und N-Kanal MOSFET. Ursprünglich waren für die 1k8 2x Potis 10k drin, damit konnte ich das Timing prima einstellen und landete dann bei 1k8 für 100 - 150ns Totzeit. Könnte evtl. für eine Idee gut sein.
Hallo Benedikt Nur ein paar Bemerkungen, habe es nur überflogen: - wenn IR2110 zu heiß wird, kann es auch an der Leistung liegen. Bei 800kHz, 30V und 35nC hast Du >0,8W Es gibt doch stärkere Treiber, auch mit enable, z.B. IXDD408 und so.. - bei 50% DC würde sich doch auch eine Bootstrap-Schaltung anbieten, z.B. mit Treiber IX6R11 - es gibt doch auch diese Gate-Entladeschaltungen mit pnp (E an Gate, C an Source, Rgate an Basis, Diode von B nach E) - OPVs mit genügend Slew Rate wird man finden, aber der Ausgangsstrom wird nicht reichen Gruß
Hallo,
> IR2110
nicht geeignet, kocht schon bei geringeren Frequenzen ab.
Was Du brauchst, ist ein ADuM6132 von Analog Devices. Der kann auch bis
1MHz.
GB
>der schafft das nie, zu wenig Strom
guck mal im Datenblatt, unter typischer Anwendung. Da ist ne Push-pull
dahinter!
>Da ist ne Push-pull dahinter!
Mag ja sein, doch mit 200mA und 35nC kriegst Du (ohne Spannungsabfälle
mitgerechnet, die sicher nicht ohne sind) min. 175ns.
Für Motorcontrol bestimmt OK, aber 800kHz?
Will jetzt nicht das ganze Datenblatt durchgucken...z.B. Fig.16 hat
auch noch en Treiber hinter. So ohne was, vergiß es.
Oh, 'tschuldigung, meintest sicher Fig.16. Naja mit nachgeschalteter Treiberstufe gibts doch bestimmt noch mehrere. Aber ob die Viso soviel Leistung schafft? Müßte man prüfen.
Danke erstmal für die ganze Vorschläge. Das Problem an den ganzen Spezialbauteilen ist, dass die nirgends zu bekommen sind. Den IX6R11 finde ich z.B. nur bei Digikey, und dort nur in 100er oder 1000er Mengen. Da vermutlich doch öfters mal solch ein Teil kaputt geht, würde ich irgendwas einigermaßen leicht erhältliches bevorzugen. Der ADuM6132 ist von der Frequenz her etwas knapp (max 1MHz) außerdem hat er ziemliche Toleranzen bei den Propagation Delay die mir garnicht so recht gefallen. Auch die interne Spannungsversorgung ist viel zu schwach, so dass ich auf jedenfall noch etwas externes verwenden müsste. Die meisten fertigen Treiben sind halt nicht für 1MHz ausgelegt, (außer irgendwelche Niederspannungsteile die synchrone Wandler mit xMHz treiben). Die Lösung mit dem IR2110 + externem Treiber dürfte da immer noch die beste Lösung sein, vor allem da dieser leicht zu bekommen ist. Ich werde daher mal eine neue Schaltung mit diesem planen. Wenn jemand aber noch irgendwelche Ideen hat, wie ich die momentane Schaltung zum Laufen bekomme, dann wäre ich dafür sehr dankbar!
Silicon Labaratories Si8233 Schafft bis zu 8MHz und 4A Treiberstrom. Nur die Versorgung musst Du noch herstellen. Zu besziehen über Mouser, Avnet oder über das deutsche Sales Office.
>Das Problem an den ganzen Spezialbauteilen ist, dass die nirgends zu
bekommen sind. Den IX6R11 finde ich z.B. nur bei Digikey, und dort nur
in 100er oder 1000er Mengen. Da vermutlich doch öfters mal solch ein
Teil kaputt geht, würde ich irgendwas einigermaßen leicht erhältliches
bevorzugen.
Wir hatten den IX6R11 glaube ich in 25er Packung bei Spoerle oder so...
Aber Du hast natürlich Recht.Je einfacher und leichter beschaffbar,
desto besser.Dann kann man leichter eine Notvariante fahren, wenn es mal
eng wird.
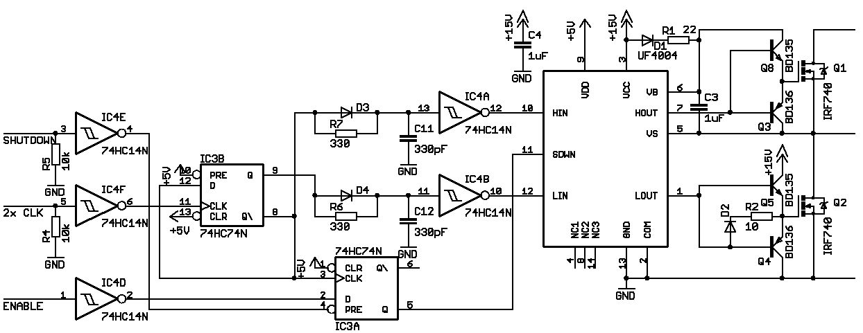
Ich werde es jetzt erstmal mit dem IR2110 versuchen, da ich diesen hier habe. Mit dieser Schaltung sollte eigentlich mehr als die Hälfte der Verlustleistung dem IR2110 erspart bleiben (das Abschalten übernimmt nahezu komplett der Transistor, beim Einschalten wird die Hälfte in dem 10 Ohm Widerstand verbraten. Wenn ich mich nicht verrechnet habe, sollte der IR2110 <1/4W verheizen. Gibt es an der Schaltung irgendwas auszusetzen, bevor ich noch eine Platine mache die wieder nicht funktioniert? Die Logik am Eingang dient u.a. zur Erzeugung eines 50% Tastverhältnis und zur Synchronisierung des Enable Signals mit dem Takt, damit immer nur im Nulldurchgang geschaltet wird. Ebenso beginnt der Zyklus immer erst mit der negativen Halbwelle, was dafür sorgt, dass der Bootstrap Kondensator geladen wird.
> Gibt es an der Schaltung irgendwas auszusetzen, bevor > ich noch eine Platine mache die wieder nicht funktioniert? Ja, wir haben zur Zeit eine ähnliche Anwendung. Bei hohen Frequenzen funktioniert die Bootstrap-Schaltung nicht mehr. Grund: beim Ausschalten des unteren MOSFETs springt das Potential am Source des High-Side-Schalters in einigen 10ns auf hohes Potential. In der Zeit sperrt die Diode UF4006 nicht. Mit dem Rückstrom, der dabei entsteht, haben wir uns die gesamte Ansteuerschaltung gekillt.
OK, danke. Das sind genau die Probleme die man erst zu spät erkennt. Dann muss ich mal eine schnellere Diode suchen. UF4004 mit 50ns hätte ich noch da. Noch schneller dürfte schwer werden sowas zu bekommen.
hab jetzt nicht alles durchgelesen, aber evt. kommt auch ein HIP4080/81 in Frage.
> Noch schneller dürfte schwer werden sowas zu bekommen.
Doch, geht. Aber ich glaube, Du willst es nicht bezahlen.
z.B.
Cree CSD01060
oder
Infineon IDT02S60C
600V SiC-Schottky-Dioden.
ich denke, die Diode muß von B nach E und der R davor (zwischen B und
2110), sonst kriegst Du keine 0,7V Ueb.
>Grund: beim Ausschalten des unteren MOSFETs springt das Potential am
Source des High-Side-Schalters in einigen 10ns auf hohes Potential
vielleicht nicht so scharf ausschalten. Wir hatten damit bis jetzt keine
Probleme, waren auch größere FETs mit mehr Coss.
Eigentlich kann ich mir nicht vorstellen, daß das an der Diode liegen
soll.
Wenn Qrr weg ist, muß sie doch sperren. Der +15V-Kondensator ist doch
auch noch da. Wenn das wirklich so kritisch ist evtl. Ferrit in
Diodenzweig, mehr fällt mir im Moment nicht ein.
> sonst kriegst Du keine 0,7V Ueb.
ist natürlich Quatsch, aber Basis-Emitter kriegt dann keine 15V
GB wrote: > Doch, geht. Aber ich glaube, Du willst es nicht bezahlen. > z.B. > > Cree CSD01060 Naja, so schlimm ist das nicht: Die gibts bei Digikey und kostet rund 1€/Stk. Davon werde ich mir demnächst mal ein paar bestellen. faraday wrote: > aber Basis-Emitter kriegt dann keine 15V Das ist denke ich das kleinste Problem. 14V reichen auch. Viel mehr Gedanken macht mir der Transistor der das Gate nur auf etwa 0,7V runterzieht. Aber das sollte eigentlich reichen, wenn nicht wieder etwas unvorhergesehenes auftritt.
>Transistor der das Gate nur auf etwa 0,7V runterzieht
wieso nicht Ucesat?
faraday wrote: >>Transistor der das Gate nur auf etwa 0,7V runterzieht > > wieso nicht Ucesat? Emitterfolger -> Eine BE-Diodenspannung.
Ich habe die Schaltung mal aufgebaut: Es ist weitaus schlechter als die alte Schaltung: Selbst mit dem Zusatztreiber aus BD135/136 hinter dem IR2110 ist dieser viel zu schwach und man sieht deutlich den Knick bei etwa 5V GS Spannung.
Hem...würde mal das Problem an der Wurzel packen und andere Mosfets besorgen ... gibt nicht ohne Grund so viele -> da sind sogar welche bei, die annähernd symmetrische on/off Zeiten haben ... Ansonsten kräftige Treiber (wurden schon genannt, IXYS, SIxxxx,TCAxxx) und zum Koppeln Magnetokoppler HCPL9030 (max. 50MHz, anderes Prinzip als die ADs). Ohne aber den Aufbau (otisch) zu kennen, gibt es warscheinlioch mehr Probleme durch den Aufbau ... die Slewrate spielt nicht nur bei den Halbleitern eine Rolle ! Jeder cm mehr im Aufbau, bringt paar nH die den Stromfluss bremsen. Hinzu die ESRs der Speicher ... der kleine "Sprung" von 300kHz nach 800kHz ist gewaltig anstrengend.
>> wieso nicht Ucesat? >Emitterfolger -> Eine BE-Diodenspannung. Hast Recht, aber Rgate muß trotzdem zwischen IR2110 und Basis und die Diode von B nach E, sonst hast Du im Einschaltmoment 15V von B nach E
>Selbst mit dem Zusatztreiber aus BD135/136 hinter dem >IR2110 ist dieser viel zu schwach nur so'ne Idee: es gibt ja auch die selbstgebauten Treiberstufen mit Mosfets, p oben und n unten, so wie CMOS-Inverter. ob die schneller/besser sind, weiß ich auch nicht. auf alle Fälle werden sie invertieren und auch ein bißchen shoot-through haben.
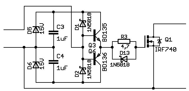
Diese Treiber mit N + P FET hatte ich auch mal ausprobiert: Der Shootthrough ist ziemlich extrem ohne Zusatzmaßnahmen. Sowas geht nur mit entsprechender digitaler Verzögerung oder eben der Widerstand+Diodenkombination vor jedem Gate. Zumindest für den Highsidetreiber mit bootstrap unbrauchbar. Momentan sieht meine Schaltung so aus wie im Anhang. Aber wirklich gut ist was anderes. Ich habe eine Deadtime von >50ns eingestellt, man sieht auch deutlich, dass es deutlich beim Ausgangssignal eine Stufe gibt, aber interessanterweise ist die Stromaufnahme im Leerlauf deutlich höher als bei der alten Schaltung. Ich werde daher jetzt wieder die alte Schaltung mit dem IRF840 verwenden, der hat ziemlich symmetrische on/off Zeiten.
Hallo Benedikt, was funktioniert bei dieser Schaltung besser - highside oder lowside? Ich frage, weil du bei der lowside noch über Diode + 10Ω das high Signal auf den Mosfet gibst.
http://electronicdesign.com/Articles/Index.cfm?AD=1&ArticleID=18320 sieht ziemlich kompliziert aus, hab's nicht näher begutachtet
avion23 wrote: > Hallo Benedikt, > was funktioniert bei dieser Schaltung besser - highside oder lowside? > > Ich frage, weil du bei der lowside noch über Diode + 10Ω das high Signal > auf den Mosfet gibst. Mist, ich vergessen den Widerstand rauszulöschen. Ich habe jetzt nur noch die beiden Transistoren drin. Aber auch der Widerstand dürfte nicht viel ausmachen. Ob das Problem bei High oder Lowside liegt kann ich nicht sagen. Aufgrund der fehlenden galvanischen Trennung kann ich nur das Lowside Gatesignal ordentlich messen, wenn die Endstufe mit Spannung versorgt wird. Ich sehe, dass das gesamte Signal sehr viel mehr unsauberer ist (überall sehe ich Ringing auf den Signalen und natürlich deutlich den Knick aufgrund der Millerkapazität. Der Deadtime nach dürfte es eigentlich kein shoot-through mehr geben (ich hatte 100ns Deadtime eingestellt), aber trotzdem ist noch deutlich der Knick bei etwa 5V GS zu sehen. Bei 1MHz dürften auch alleine durch die DS Kapazität der Mosfets schon etwa 20mA fließen. Von daher ist es schwer zu beurteilen, ob es sich nur um die Kapazitäten handelt, die beim Umschalten zu ordentlichen Peaks führen oder ob es doch noch shoot-through ist. Ich denke ich werde die Schaltung mit den IRF840 einfach mal an 300V ausprobieren, denn den Gatesignalen und den Werten aus dem Datenblatt nach, sollte es kein shoot-through geben. Schlimmstenfalls brennen halt wieder die Mosfets ab...
> ... Zusatztreiber aus BD135/136 hinter dem > IR2110 ... Ich an Deiner Stelle würde andere Transistoren nehmen, z.B. SANYO CPH3121 / CPH3221 oder den Gate-Drive-Transistor (PNP und NPN in einem SOT23-6 mit 5A-Peak-Strom) Zetex ZXGD3003E6 Die sind deutlich schneller als die BD135/36.
Bitte melde dich an um einen Beitrag zu schreiben. Anmeldung ist kostenlos und dauert nur eine Minute.
Bestehender Account
Schon ein Account bei Google/GoogleMail? Keine Anmeldung erforderlich!
Mit Google-Account einloggen
Mit Google-Account einloggen
Noch kein Account? Hier anmelden.



