Hallo! Ich habe versucht selbst eine Spannungsstabilisierung für 24V zu berechnen. Bevor ich die Schaltung aufbaue, möchte ich hier fragen ob vielleicht jemand mal einen Blick darauf werfen könnte. Bitte nicht schimpfen wenn ich allzu großen Mist berechnet habe. Eingangsspannung ist 24V AC Ausgangsspannung sollte 24V DC sein, maximal 2A Gruß Thomas
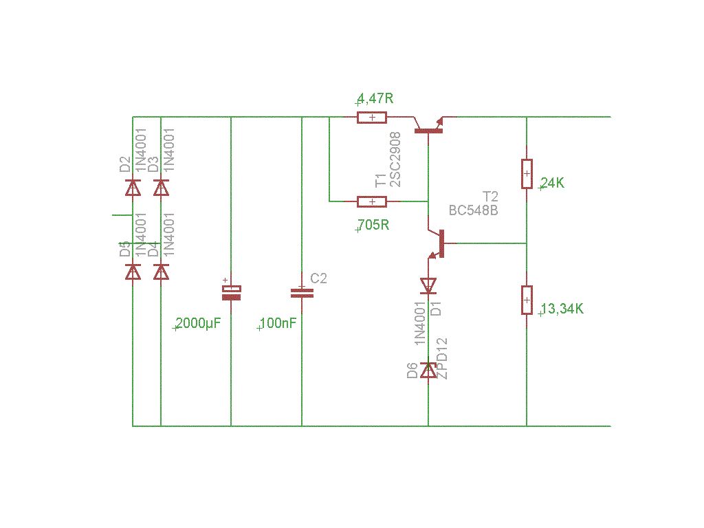
Der 4,47-Ohm-Widerstand wird bei 2A 10V abfallen lassen. Wozu soll der gut sein? Da ist dann erst recht nichts mehr bei 24V Eingang und 24V Ausgang. 24V AC-Eingang bei 24V DC geregeltem Ausgang ist sowieso zu knapp und geht nur bei (fast) Leerlauf gut.
Ich dachte, dass sich der Kondensator auf 24 * sqrt(2) Volt auflädt und damit wäre ja gerade noch genug Spannung am Eingang. Auf wieviel Volt soll ich denn die Eingagsspannung anheben? Würden 35V AC genügen?
Wozu ist D1 gut? Für einigermassen saubere Regelung sollte der Strom durch D6 nicht zu klein werden. Weshalb in solcher Schaltung üblicherweise ein Widerstand nach Vout für einen Mindeststrom sorgt. Die 1N4001 werden von den 2A sicherlich begeistert sein. Die Dimensionierung habe ich mir nicht angesehen. Die Verlustleistung von T2 und D6 könnte interessant werden, wenn der Basiswiderstand von T1 auf worst case ausgelegt wird. Besser Darlington-Schaltung für T1 vorsehen. Auch weil bei grossem DeltaI durch T2/D6 schlechter geregelt wird.
Thomas wrote: > Ich dachte, dass sich der Kondensator auf 24 * sqrt(2) Volt auflädt und > damit wäre ja gerade noch genug Spannung am Eingang. Vergiss die Dioden nicht. Auch wird der Ladeelko etwas Spannung verlieren, wenn nicht stark überdimensioniert. Und vielleicht soll die Schaltung auch noch funktionieren, wenn das Stromnetz mal 215V statt 230V liefert. Wenn du den Basiswiderstand von T1 so dimensionierst, dass bei kleinster möglicher Eingangsspannung noch genug Strom durch ihn fliesst, dann rechne mal aus, welcher Strom bei grösster Eingangsspannung fliesst. Und wohin der dann fliesst,
D1 soll den Temperaturgang von D6 ausgleichen, das gibt es normalerweise als "Referenzelement", sowas habe ich aber nicht hier. Der Widerstand von Vout zum Emitter von T2 habe ich weggelassen, weil im Worst Case immer 7mA durch die Zehnerdiode fließen, das Minimum ist aber nur 5mA. Soll da zur Sicherheit noch ein Widerstand hin? Bei der Verlustleistung von T2 kommt mir ca 322mW als Ergebniss heraus, bei der Zehnerdiode ca 307mW, also wäre noch genug "Luft". Das mit den 2A durch eine 1N4001 stimmt natürlich, ich werde aber sowieso einen Brückengleichrichter nehmen, der den Storm aushält, ich habe nur bei Eagle keinen gefunden.
Apropos Dimensionierung: Wie leitest du die 705 Ohm des Basiswiderstands her? Meine Peilung liegt vei 24V Trafo grob Faktor 10 niedriger. Und wenn du mal den minimalen und maximalen Strom durch T2 berechnet hast: Vergiss die Belastung des Spannungsteilers durch den Basisstrom nicht. Der Strom durch den Spannungsteiler sollte gross genug sein, damit die Schwankung der Eingangsspannung über die Schwankung des Basisstroms von T2 nicht zu sehr auf den Spannungsteiler durchschlägt.
Thomas wrote: > D1 soll den Temperaturgang von D6 ausgleichen, das gibt es normalerweise > als "Referenzelement", sowas habe ich aber nicht hier. Jesses, so genau wird das hier sowieso nicht, mach dir mal darüber keine Sorgen. Meine Peilung für den Basiswiderstand geht von min(Uin) von ca. 27V aus. Wenn T1 dann ca. 30mA benötigt, dann komme ich beim Widerstand auf 77 Ohm. Bei angenommenem max(Uin) von 35V fliessen durch T2 dann bis zu 130mA bei niedriger Ausgangslast. Macht jeweils rund 1,5W für Z-Diode und T2. Und ergibt für T2 einen Basisstrom von ein paarhundert µA. Das ist fast der gesamte unbelastete Strom des Spannungsteilers. Was die Genauigkeit angeht: Vergiss nicht, dass Variationen in Ube(T2) voll in die Regelung eingehen. Schon deshalb heisst ein Referenzelement hier Perlen vor die Säue geworfen. Präzisionsregler sehen anders aus.
Langer Rede kurzer Sinn: Der Strom durch T2 muss runter. Was auf Darlingtonschaltung für T1 rausläuft. Und bei knapper Eingangsspannung also auf einen Komplementär-Darlington.
> Schaltplan Macht Eagle eigentlich keine Punkte mehr an die Verbindungen? > ca 322mW als Ergebniss heraus, > bei der Zehnerdiode ca 307mW Mal davon abgesehen, dass das bestenfalls eine Zenerdiode (wahrscheinlich sogar eher eine Z-Diode) ist, gilt hier: ca. 322mW = ca. 307mW = ca. 300mW > 705 Ohm... > 13,34 kOhm... Warum rechnest du alles auf 1 Promille (oder noch genauer) aus, wo du sowieso nur Widerstände mit ca. 1% Toleranz zu halbwegs vernünftigem Preis bekommst? Bau das Ding doch einfach mal auf. Dann hast du was in der Hand und kannst messen.
>Ich dachte, dass sich der Kondensator auf 24 * sqrt(2) Volt auflädt und >damit wäre ja gerade noch genug Spannung am Eingang. Auf wieviel Volt >soll ich denn die Eingagsspannung anheben? Würden 35V AC genügen? Das tut er auch - wenn du keinen Strom entnimmst. Dann kommt dir aber sowieso noch entgegen, dass der Trafo eine etwas höhere Leerlaufspannung hat. Wenn ein Trafo 24Veff am Ausgang hat, dann heißt das doch, dass er in einem Widerstand genausoviel Wärme erzeugen kann, wie 24V DC. Damit wird schnell deutlich, dass du mit den berechneten 34V ja einen Energiegewinn hättest - den gibt es nicht! Jetzt kommt noch hinzu, dass deine Dioden ca. 1.5V (oder mehr) benötigen und dein Regler sollte auch noch mindestens 1V haben. Etwas Restbrumm auf der gesiebten Spannung ist auch vorhanden - deren Minimum muss immer noch bei mindestens 25V liegen, sonst regelt nichts mehr. Und die untere Grenze der Trafo-Eingangsspannung auch nicht vergessen (siehe A. K. (prx))! Ich würde rund 30Veff als Trafo-Nennspannung ansetzen. Das sollte reichen. >Warum rechnest du alles auf 1 Promille (oder noch genauer) aus ... Sag ich auch immer :-) >Bau das Ding doch einfach mal auf.
Den Basiswiderstand habe ich so berechnet: Maximaler Kollektorstrom durch T1 ~ 2A daraus habe ich den maximalen Basisstrom berechnet: Ibmax = Icmax / B aus dem Dateblatt habe ich B ~170 => Ibmax = 2A / 10 = 11mA Spannung an der Basis von T1: Ub1= Ua + Ube1 Ube1 = 0,7V Ub1 = 24,7V R = (U0-Ub1 / (Ibmax+Ic2_min) R = (33,9-24,7V) / (11mA+2mA) = 705Ohm Ic2_min habe ich einfach so bestimmt, damit immer ein Mindesstrom durch T2 fließt. Das mit der Eingansspannung habe ich begriffen, jetzt wo HildeK das sagt ist es irgendwie auch total logisch. Aber ich habe sowieso das Gefühl, dass ich die ganze Schaltung lieber nochmals berechnen sollte. >Meine Peilung für den Basiswiderstand geht von min(Uin) von ca. 27V aus. >Wenn T1 dann ca. 30mA benötigt, dann komme ich beim Widerstand auf 77 >Ohm. Bei angenommenem max(Uin) von 35V fliessen durch T2 dann bis zu >130mA bei niedriger Ausgangslast. Macht jeweils rund 1,5W für Z-Diode >und T2. Mit 30mA Basisstrom für T1 und 27V Uin komme ich auf 71Ohm. Aber wieso kommst du auf 30mA?
Thomas wrote:
> aus dem Dateblatt habe ich B ~170
min(hFE) bei 2A liegt eher bei 50.
Aus der Kennlinienschar ergibt sich Ib=20mA bei Ic=2A und Uce=2-3V. Und
das ist der typische Wert. Mit Sicherheitsreserve über Betriebsbereich
und Exemplarstreuung würde ich daher mit mindestens 30mA rechnen.
Basierend auf min(hFE) sogar mit 40mA.
Bei der Neuberechnung denk neben dem schon erwähnten daran, dass sich
der Elko in den Pausen zwischen den Peaks entlädt. Deine Rechnung geht
von unendlicher Kapazität aus. Für den Basiswiderstand ist aber der
unterste auftretende Wert massgeblich.
Ohne Ausgangslast fliesst der gesamte Strom des Basiswiderstands durch
T2. Bei der maximal auftretenden Eingangsspannung ist das entsprechend
mehr als bei der minimalen.
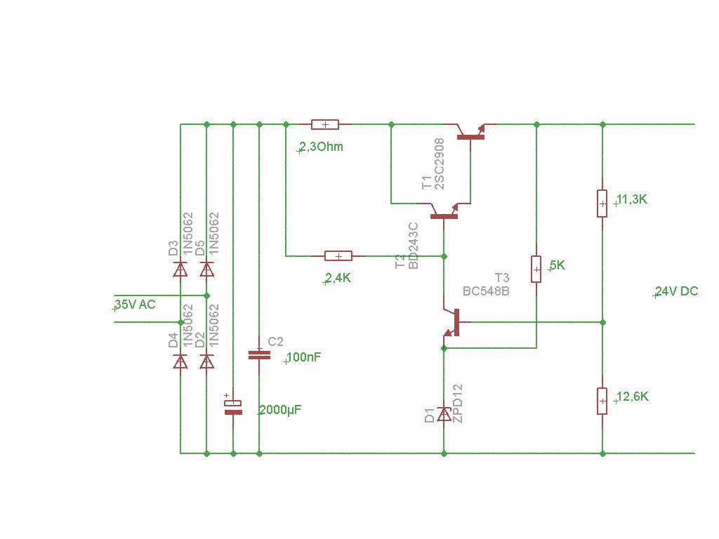
Ok ich werde mich nochmals dransetzen und von Vorne anfangen. Ich gehe jetzt von einer Eingangsspannung von 32V AC aus. Nur bei der Stromverstärkung von T1 tue ich mir schwer. In der Tabelle steht: DC Current Gain Ic 3.0A Uce 5V hFE mindestens 40, maximal 320 im Kennlinienfeld Uce 5V bei Ic 3A ist die Linie bei etwa 100 Außerdem geht im Kennlinienfeld der Graph nie über 190. Ist doch etwas weit entfernt von den 320... Schwankt diese Größe immer in einem so großen Bereich?
Die Kennlinie für B ist der typische Wert bei 25°C, der Bereich 60-320 der bei 0,3A über den gesamtem Temperaturbereich garantierte Bereich, Exemplarstreuungen eingerechnet. Die Verstärkung bei Uce=5V ist übrigens nur relevant, wenn Uce >= 5V, wie man an der Kennlinienschar rechts daneben erkennen kann.
>Ok ich werde mich nochmals dransetzen und von Vorne anfangen. Diese Art von Schaltung sind zwar Grundschaltungen, aber da stößt man dauernd an irgendwelche Grenzen. Siehe die Quintessenz aus den vergangenen Posts. Wenn du schon nochmals von vorne anfängst, dann habe ich einen Vorschlag - siehe Anhang. Sie ist abgeleitet (mit Vereinfachung) von http://www.discovercircuits.com/V/volt-reg2.htm dort ist ein Link unter "Discrete low-drop voltage regulator": http://www.ee.washington.edu/circuit_archive/circuits/psu.ps, der allerdings auf einen Post-Script-File zeigt. Mit p-MOSFET als Low-Drop-Regler, dann musst du kaum über 24V Eingangsspannung haben und hast entsprechend weniger Verlustleistung.
Den Spannungsteiler an der rechten Seite solltest du auch noch einmal nachrechnen. Mit der jetzigen Dimensionierung komme ich - unter Vernachlässigung der Belastung durch den Basisstrom von T2 - auf eine Ausgangsspannung von 37,5V (sofern die Eingangsspannung hoch genug wäre). Berücksichtigt man den Basisstrom, wird die Ausgangsspannung noch höher. Wahrscheinlich wolltest du die 24k als Gesamtwiderstand des Teilers vorsehen.
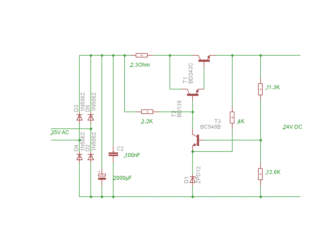
Also, hier ist mein 2. Versuch. Ich habe jetzt für T1 eine Darlington-Schaltung vorgesehen und sämtliche Bauteile neu berechnet. Ich hoffe, das die Werte diesmal besser stimmen. Auch die Punkte habe ich im Eagle jetzt gefunden.^^ Als maximale Verlustleistung erhalte ich jetzt für die Z-Diode 67mW und für T3 44mW. @HildeK: Die Schaltung sieht auch interessant aus, aber ich möchte für den Anfang noch bei meiner bleiben, bis ich sie so weit gebracht habe, um sie funktionstüchtig zu bekommen.
min(Uin) = 34V bei 215VAC. max(Uin) = 51V bei 245VAC bei Nennlast, je nach Trafo deutlich mehr ohne Last. Ein BD243 für T2 ist aber ein viel zu dicker Klops mit entsprechend schlechten B. Ein BD139-16 ist hier besser geeignet. Ein Trafo mit maximal 30V aber deutlich dickerem Elko wäre geeigneter. Beispielsweise gibt 30V/4700µF gleiche min(Uin) aber weit geringere max(Uin). Auch der Kühlkörper wird es dir danken. T1 ist überlastet. Bei max(Uin) ist er sogar ausserhalb seiner SOA (safe operating area), jedenfalls ohne den 2,3er gerechnet, und er ist so oder so thermisch überfordert. Generell lassen sich Transistoren auch bei guter Kühlung kaum oberhalb der Hälfte ihrer nominellen Maximallast betreiben.
Ich bekomme (bei Uin 51V) als maximale Verlustleistung 44,8W heraus, was ja viel zu nahe an der Grenze ist. Also müsste ich noch T1 durch einen Transistor austauschen, der mehr Ptot verträgt. >Generell lassen sich Transistoren >auch bei guter Kühlung kaum oberhalb der Hälfte ihrer nominellen >Maximallast betreiben. Heißt das, ich könnte T1 maximal 25W Verlustleistung zumuten? Würde die Schaltung grundsätzlich funktionieren, wenn ich mit Uin unter ca. 45V bleibe und maximal 1,5A herausziehe? Als Ptot ergibt sich dann für T1 26W.
Grundsätzlich ja, aber mit BD139 (-16) oder ähnlichem statt BD243, und Basiswiderstand entsprechend höher. Der BD243 ist dicker als der 2SC2908 den er treibt, so steht der Darlington ja auf dem Kopf ;-). Dass die Schaltung nicht kurzschlussfest ist dürfte klar sein.
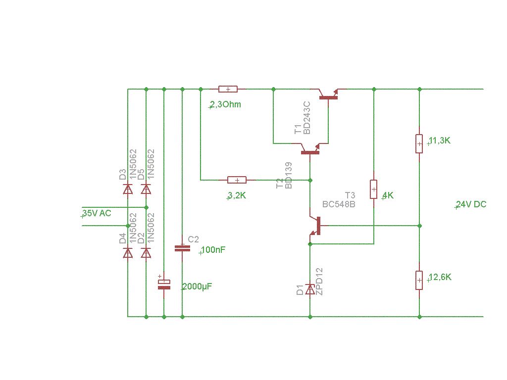
Also hier habe ich noch die beiden Transistoren ausgetauscht und die Widerstandswerte korrigiert. T1 ist jetzt der BD243C und T2 der BD139. Ich werde die Schaltung aufbauen, wenn ich die richtigen Transistoren bekomme. Vielen Dank für die vielen Antworten ihr habt mir ein ganzes Stück weitergeholfen!!
Bitte melde dich an um einen Beitrag zu schreiben. Anmeldung ist kostenlos und dauert nur eine Minute.
Bestehender Account
Schon ein Account bei Google/GoogleMail? Keine Anmeldung erforderlich!
Mit Google-Account einloggen
Mit Google-Account einloggen
Noch kein Account? Hier anmelden.



