Hallo, ich habe das Problem, dass ich mich bei einer MOSFET-Schaltung (IRF7403) vertan habe. Das ganze sollte ein digitaler Ausgang für höhere Spannungen als die vom Mikrocontroller verwendete (5 V [die grüne Leitung die aus dem Bild führt, geht zum Mikrocontroller]) werden. Die 300 Ohm sollen den Strom durch den MOSFET begrenzen (falls mal ein angehängtes Bauteil einen zu geringen Eingangswiderstand hat). Es funktioniert aber leider nicht wie gedacht und mit switchercad ausprobiert. Ich bekomme zwar ein high an den (in der Schaltung) rot dargestellten Ausgangspin, das entspricht aber nur 3,1 V obwohl ich als Logiklevel 4,5V (gemessen) dran angelegt habe. Außerdem sinkt die Spannung nur extrem langsam, wenn ich den Pin am Mikrocontroller auf 0 setze. Woran kann das liegen? Switchercad zeigte mir keine solchen Entladekurven für den Mosfet an. Wie kann ich meine Schaltung, wenn nötig mit Fädeldrähten mit möglichst wenig Bauteilaufwand noch zum Funktionieren überreden? Lg Sebastian
Hallo! Die Schaltung sieht so etwas komisch aus. Das Gate eines MOSFETs wirkt wie ein Kondensator, er schaltet durch, wenn sich ein entsprechendes Feld aufgebaut hat. Damit der Strom, der vom Gate kurzfristig gezogen wird, nicht zu hoch wird, musst du ihn mit einem Widerstand begrenzen. Nimm mal 100 Ohm. Damit dieses Feld auch wieder abgebaut werden kann, musst du zusätzlich einen Widerstand von Gate nach Masse legen. Nimm dafür mal 10kOhm. Wenn du jetzt Spannung ans Gate gegen Masse anlegst, läuft die Karre. Wenn du die Spannung wegnimmst, wird das Feld zügig abgebaut und der FET sperrt. Wenn du noch Fragen hast, nutze mal die Suchfunktion hier im Forum. Dieses Thema wurde schon extrem oft behandelt. Grüße!
>Wie kann ich >meine Schaltung, wenn nötig mit Fädeldrähten mit möglichst wenig >Bauteilaufwand noch zum Funktionieren überreden? zb. mal nen Strom fließen lassen...
Um positive Spannungen durchzuschalten nimmt man idR. P-Kanal Mosfets. Der IRF7403 braucht zwischen Source und Gate mindestens 1 V um überhaupt zu leiten. Wenn du jetzt am Gate 4,5V anlegst, wird an der Source höchstens 4,5V-1V = 3,5V herauskommen. Dass es bei dir noch weniger ist, liegt daran, dass der IRF7403 erst ab 4V Ugs überhaupt sinnvoll spezifiziert ist. Sowas steht üblicherweise im Datenblatt. D.h. du solltest dich eigentlich eher wundern, dass du überhaupt noch 3,1V herausbekommst ;-)
Ach ja, was sollen eigentlich die vielen grünen Punkte?! Wofür man sie in Eagle nutzt, weiß ich wohl, aber warum nutzt du so viele? Klausy hat schon Recht mit seiner Aussage. Du kannst nicht einfach nur eine Spannung ans Gate legen. Du brauchst auch eine Masse. In diesem Fall musst du die Spannung zwischen Gate und Source anlegen.
Danke für die vielen schnellen Antworten :D Okay, ich werde das nachher gleich mal probieren mit dem Widerstand gegen Masse und den 100 Ohm Strombegrenzung. @Tim: Danke für den hilfreichen Beitrag :) Ich habe da so viele grüne Punkte weil das ein SO-8 Gehäuse ist und ich alle Pins (die bei diesem Schaltbild "sinnvollerweise" alle übereinander liegen verbunden habe). Was den Strom betrifft werd ich mal testweise eine LED dranhängen. Lg und nochmals danke, Sebastian PS: Ich hab jetzt nochmal die MOSFETS durchgeguckt... der IRF7413 hat eine geringere Ugs von 3V und ist hoffentlich pin-kompatibel... schaltet der mir dann die volle Spannung und nicht nur einen Bruchteil? --
> der IRF7413 hat eine geringere Ugs von 3V und ist hoffentlich > pin-kompatibel... schaltet der mir dann die volle Spannung Nein, auch hier wird das Gate laut Datenblatt bis zu 3V positiver sein als die Source. Also zur Wiederholung: Gate hat 4,5V --> Source = (4,5V-3V)= 1,5V werden laut Datenblatt garantiert. Natürlich wird im Durchschnittsfall mehr an der Source ankommen, aber wenn du einen grenzwertigen Mosfet erwischst, oder den Mostfet mehr an den Grenzwerten betreibst mußt du damit rechnen. Fazit: das ist der falsche Weg.
Soo... ich hab jetzt eine LED zum testen dran gehängt. Die leuchtet schonmal aber geht eben nicht wieder aus. Schliesse ich nun den 10kOhm Widerstand gegen Masse an Gate geht die LED aus und bleibt auch aus... Das mit dem Strom begrenzenden Widerstand hab ich probiert... es ändert sich nichts... (in zukünftigen Layouts werde ich den mit vorsehen, aber auf der aktuellen Platine hält sich der Platz in Grenzen.) Hat jemand noch eine Idee was ich falsch mache? LG Sebastian... :(
> Hat jemand noch eine Idee was ich falsch mache? Ja, ich... Nur, um mich selbst zu zitieren: >> Um positive Spannungen durchzuschalten nimmt man idR. P-Kanal Mosfets. Aber irgendwie scheinst du meine Posts gar nicht zu lesen ;-) Fazit:
1 | Du mußt einen P-Kanal-(Logik-)Mosfet nehmen, wenn du +5V durchschalten willst. |
Alternativ einen PNP-Transistor. Und die mit invertierter Logik
ansteuern ('0' = Strom fliesst, '1' = kein Strom). So geht das.
> Schliesse ich nun den 10kOhm Widerstand gegen Masse an Gate > geht die LED aus und bleibt auch aus... Welchen uC verwendest du, und wie programmierst du die Ports? > Geheimtipp: IRF7416 (aber nicht weitersagen) Ja, der sollte für eine LED reichen ;-)
Hi! > Schliesse ich nun den 10kOhm Widerstand gegen Masse an Gate > geht die LED aus und bleibt auch aus... Kann es sein das du das Port mal auf Ausgang setzen solltest? Vermutlich schaltest du nur den Pullup ein/aus. Viel Erfolg, Uwe
> Schliesse ich nun den 10kOhm Widerstand gegen Masse an Gate > geht die LED aus und bleibt auch aus... Oder die Masse des Mosfets-Kreises und die Masse des µC sind nicht (richtig) miteinander verbunden. Mit p- oder n-Kanal hat dieser Effekt jedenfalls erstmal nix zu tun.
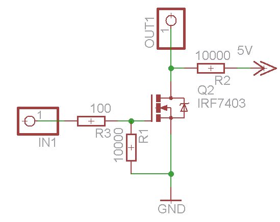
Hallo :) Erstmal Große Danke an Dich Uwe... sowas Peinliches, da war der PORT von dem Mega2560 wirklich noch auf Eingang programmiert... Jetzt geht die LED gut an und aus. Da ja aber die Spannung nicht stimmt, werd ich ein paar IRF7416 kaufen. Dazu hab ich jetzt nochmal nen kleinen Schaltplan gemacht. Sagt ihr mir bitte, ob das so funktionieren kann oder ob ich immernoch einen Denkfehler habe? Zur Schaltung: Bei IN1 kommt der Logikpegel vom Mikrocontroller an. OUT1 soll den Ausgang repräsentieren. @Lothar Miller: Ich hab deinen Post schon gelesen, nur hatte ich keinen p-Kanal MOSFET hier... :) Hab mich jetzt entschlossen einen kaufen zu gehen. @BMK: Vielen Dank fürs Raussuchen! Der ist ja sogar noch pingleich! :D
>Zur Schaltung: >Bei IN1 kommt der Logikpegel vom Mikrocontroller an. >OUT1 soll den Ausgang repräsentieren Die Schaltung ist leider völlig unsinnig. Mach Dich erstmal mit den Grundlagen vertraut, z.B. hier: http://www.sprut.de/electronic/switch/pkanal/pkanal.html
Hallo, ich hab die Schaltung nochmal durchdacht... die 15 Volt hatte ich falsch herum angeschlossen, weil im Datenblatt die -30 Volt ziemlich irritierend waren. Sollte es mit der jetzigen Schaltungen klappen? Lg Sebastian
>Sollte es mit der jetzigen Schaltungen klappen?
Leider nein.
Der Mosfet ist dauernd eingeschaltet, daran ändert auch ein
eventueller 5V-Pegel vom Controller nichts.
Du hast die Grundlagen nicht durchgearbeitet.
Soo, ich hab mir jetzt die Grundlagen nochmal angesehen und alles was ich dachte bisher an Wissen zu haben über Board geworfen... Jetzt sieht es dem bei Sprut sehr ähnlich und es werden auch die Spannungen angelegt wie beschrieben. Geht das jetzt in die richtige Richtung oder bin ich schon wieder auf einem Holzweg? Danke für die schnelle Antwort jack :) Lg Sebastian
>Geht das jetzt in die richtige Richtung oder bin ich >schon wieder auf einem Holzweg? Das war leider ganz falsch, geh nochmal zu Deiner vorherigen Schaltung zurück. Du mußt Dir folgende Fragen beantworten: Wie muß das Gate angesteuert werden, damit der P-FET sperrt? Wie schaltet er durch?
So, ich hab jetzt dummerweise keinen p-channel wie den 7416 zur Hand. Ich hab eine Schaltung angehängt, von der ich wiedermal denke, dass sie funktionieren könnte. Seid ihr da auch meiner Meinung? Lg Sebastian
Wenn der µC-Ausgang auf High liegt, schaltet der N-Fet durch und legt Out auf GND. Liegt der µ-Ausgang auf Low, sperrt der FET und OUT liegt über 10k an 5V. Der Ausgang Deines Mikros wird also nur invertiert. Gewonnen hast Du sonst nichts (an Strom oder Spannung).
Bitte melde dich an um einen Beitrag zu schreiben. Anmeldung ist kostenlos und dauert nur eine Minute.
Bestehender Account
Schon ein Account bei Google/GoogleMail? Keine Anmeldung erforderlich!
Mit Google-Account einloggen
Mit Google-Account einloggen
Noch kein Account? Hier anmelden.




