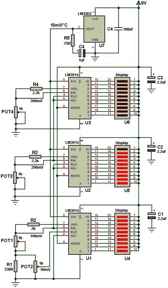
Hallo zusammen, Ich bin gerade dabei mir eine neue Lambdaanzeige mit 60 Segmenten aufzubauen, meine allte Anzeige hatte 20 Segmente und soll durch die neue ersetzt werden. Leider habe ich keine passende Schaltung gefunden und muss selbst etwas "entwerfen" bzw. vorhandene Schaltungen entsprechend ändern. Ich habe eine Schaltung in einem englischen Forum gefunden die als Temperaturanzeige dient. Leider passt diese Schaltung nicht ganz auf meine Bedürftnisse womit wir auch schon beim Thema wären; Ich möchte die Anzeige im Dot-Modus betreiben, also dass nur ein Segment an ist. Dazu würde ich einfach Pin 9 (Modus) mit Pin 1 des vorhergehenden LM3914 verbinden, so wie es auch im Datenblatt steht. Die restliche Schaltung würde ich so wie abgebildet belassen. Müsste ich noch was ändern um die Schaltung im DOT-Modus betreiben zu können? Das einzigste was ich noch nicht ganz verstehe ist "POT2" stellt man damit den Nullpunkt sprich den Anfangswert der Anzeige ein? Ich würde das jetzt so verstehen dass die Anzeige bei 90 mV anfängt und ein 10er Segment je 100 mV misst. Wenn die Schaltung bei 0 mV anfangen soll - muss dann an "RLO" bzw. POT2 einfach GND bzw. 0 V anliegen? das würde ja dann auch bedeuten dass sich die Spannungen für POT1/3/4 verschieben, also auf 100/200/300 mV oder sehe ich das falsch?
Und günstiger... Ich hab mich mit den Teilen auch früher rumgeärgert... lohnt sich einfach nicht.
Ich habe aber keine Ahnung von AVR's oder PIC's und habe somit keine andere Wahl als es mit dem LM 3914 zu realisieren...
Lambdaanzeige? Du willst doch hoffentlich nicht den schon schwachsinnen Weihnachtsbaum für eine normale Sprungsonde durch einen noch schwachsinnigeren Weihnachtsbaum ersetzen, oder? Wenn ja: Deine Sonde kann gar nicht messen, da reichen 3 Dioden, Mager, Fett, Lambda1. Aber das funktioniert auch nur im Standgas, sobald der Motor etwas mehr Last hat, steigt die Meßfunktion der Sonde aus. Also spare dir die Mühe und investiere in Breitbandlambda-Technik.
Es richtig dass Mann Pin1 von der Erster LM3914 mit der Pin9 der Zweite LM3914 verbinden muss, da zwischen muss dann der 10LED hin.Sieht mal das Datenblatt. http://www.national.com/ds/LM/LM3914.pdf
@Max: Der Weihnachtsbaum wird mit einer Breitbandsonde betrieben. Das das ganze mit einer Sprungsonde nur ein besseres Knightrider-Lauflicht wäre ist mir klar ;-) @pata: Ja so wollte ich es machen. Zudem muss ja noch ein Paralelwiderstand von 20k an die jeweils vorletzte LED (also die 9. oder 19. usw.) Aber reicht das schon als Änderung damit die gezeigte Schaltung im DOT-Modus läuft?
So der Weihnachtsbaum leuchtet :D Hat alles so funktioniert wie ich es mir vorgestellt hab... Nochmal danke für die Hilfe!
Ich hab da mahl ne Frage da ihr ja euch gut aus akennt Ich Brauche eine Spannungsanzeige für 40V Für meinen E-Roller Der IC LM3914 hält aber bloß 35V aus Ist es Machbar Mit freundlichen Grüßen Matscher
Bitte melde dich an um einen Beitrag zu schreiben. Anmeldung ist kostenlos und dauert nur eine Minute.
Bestehender Account
Schon ein Account bei Google/GoogleMail? Keine Anmeldung erforderlich!
Mit Google-Account einloggen
Mit Google-Account einloggen
Noch kein Account? Hier anmelden.

