ich wollte mit der c control den ds1804 ansteuern insgesamt 3 stück macht 100 schritte und joa jetz noch die frage welchen wiederstandswert ich wählen muss... dieser krigt ne spannung von 5Volt und simuliert dadurch einen analogen ausgang. 5 volt kann ich dann auf 100 schritte verteilen sprich mit 20 steps hab ich 1 volt..... mit 40 2 volt mit 60 3 volt mit 80 4 volt und 100 5V der ds1804 braucht... 3 leitungen. wovon 1 Chipselect ist.. das heißt für 3 ds1804 benötige ich nur 5 Digitalports. nun hab ich noch 3 LM317 oder 3 BD241.. die ich als endstufen verwende. jetz muss ich das 5 volt signal bzw auch 2volt oder 3volt signal verstärgen um den faktor 3 oder 4... da dachte ich an einen operationsverstärker... leider weis ich nichts über operationsverstärker bzw nix genaues.... vieleicht gibt es ja auch einene transistor der genau mit dieser " analogenspannung von maximal 5volt" die Lüfter mit der Versorgungsspannung von 20Volt regelt.. ich geb dann am controller 2 routinen fest fürs runter oder hochsetzen des digital potis.. dieser gibt dann ne spannung an nen operationsverstärker weiter oder einene transistor.. und geht dann zur endstufe(transistor) welche dann am lüfter angeschlossen ist.. brauch dringend hilfe...
Hallo Alex, ein Ausgang eines Operationsverstärkers ist i. A. nicht in der Lage, einen Lüfter zu treiben, aber ein Signal zu verstärken. Die Ausgangsspannung kann natürlich nicht höher als die Betriebsspannung werden. Schaltungen siehe: http://www.elektronik-kompendium.de/public/schaerer/opaschm.htm Gruss Otto
puuuh da versteh ich null von.... der operationsverstärker.. sollte in meiner schaltung dazu dienen die spannung von 5v.. auf 20 volt zu setzen um dann auf einen transistor zu gehen der als endstufe dient!.. geb ich am potentiometer z.b. nur 2.5 volt aus dann soll der lüfter mit nur 10 volt laufen. ich kenn mich nicht so grossartig mit diesen bauteilen aus komm eher aus der installation.. deswegen frag ich ja ob das auch vieleicht mit einem transistor geht.. das beispiel von dir bringt mich nicht weiter.. weil ich davon fast nix versteh.
Die Antworten bitte auch gleich in http://www.roboternetz.de/phpBB2/viewtopic.php?p=408178 dann haben wirklich beide Foren was davon :P Gruß, CowZ
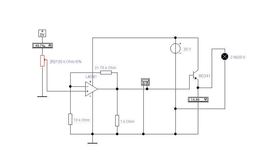
problem gelöst--- lüfterendstufe bis 40V 3A bd241 OPverstärker LM741 r2= 21,75Kohm r1= 10Kohm r3= 1Kohm rPOTI= DS1804 100k OHM 100 step Uopout= r2/r1 +1 = faktor 2,75 eingangsspannung (0-5V)*2,75=Uopout und nix mit pwm oder pmw ;) das is das einfachste für mich ;9 wie findet ihr?
741 an Single Supply ist Murks: RTF Datasheet. Arno
abgesehen davon wird der Lüfter bei den ersten 50 "Steps" vermutl. gar nicht laufen (hast du mal gemessen bei welcher Spannung er überhaupt anfängt sich zu drehen?). Lüfter werden imho per PWM gesteuert... Grüße, Alex
das war beabsictig das die lüfter erst ab ner bestimmten step zahl laufen. bis jetz rennt das alles
Bitte melde dich an um einen Beitrag zu schreiben. Anmeldung ist kostenlos und dauert nur eine Minute.
Bestehender Account
Schon ein Account bei Google/GoogleMail? Keine Anmeldung erforderlich!
Mit Google-Account einloggen
Mit Google-Account einloggen
Noch kein Account? Hier anmelden.
