Ich habe ein Spielzeugauto für meine Tochter gekauft.Leider hat das Fahrzeug nur eine Geschwindigkeit .... VOLLGAS Was müsste ich machen das es langsamer fährt. Es wird mit 6V Spannung betrieben. An der Platine gehen zwei Kabel zum E-Motor fürs Vor- und Zurück Fahren. zwischen diesen beiden Kabeln also Quasi zwischen plus und Minus ist ein kleiner beige farbener Tantal Kondensator. Sollte ich einfach nur einen Widerstand benutzen oder ist es besser wenn ich mir ein kleines Poti einbaue. Und wo baue ich das gesuchte Bauteil am besten ein! Es wäre schön wenn mir einer helfen könnte! Ich kann mit Schaltplänen umgehen, ich kann auch löten nach einem Schaltplan aber was selber erstellen ist immer so eine Sache. Ich wollte auch das es danach funktioniert..... :-) Bitte helft mir es ist bald Nikolaus! Kann auch gerne ein Foto machen aber denke es sollte auch ohne gehen!
Ein Anker ist wohl die beste Loesung. Einfach an der Achse hinten per Drahtseil befestigen. Je nach Gewicht des Ankers veraendert sich dann die Geschwindigkeit, fuer den Anfang wuerde ich so 5 Tonnen testen.
Was ist an vollgas schlimm? ist es ein spielzeug auto zum reinsetzen (die sind ja meist arsch langsam und 6 volt hört sich nicht danach an) oder ein ferngesteuertes? Widerstand oder Poti geht, wird aber u.U. gut warm.
Hab ich natürlich vergessen zu erwähnen es ist ein ferngesteuertes Auto! Es fährt viel zu schnell da komm ich selber mit den Steuern nicht klar! Poti wäre besser da ich es besser einstellen kann aber welches soll ich nehmen und wie soll ich es anklemmen?
Du könntest warten, bis die Batterien leer werden. Hm, naja, gut. Die Art, wie Du die Frage stellst, läßt nicht viele Möglichkeiten zu: Du könntest dem Motor einen Vorwiderstand verpassen. Die Ermittlung eines passenden Wertes ist jedoch schwierig. Schalte 1-4 Dioden in Serie. Jede Diode wird die Spannung um 0.7V reduzieren. Falls das Auto auch einen Rückwärtsgang hat, musst Du "antiparallel" noch mal das gleiche schalten. Somit kannst Du für vorwärts und rückwärts getrennt die ideale Geschwindkeit einstellen. Apropos ideal: Ideal wären wohl zwei antiseriell geschaltete Z-Dioden, aber auch hier müßte man erst mal die notwendige Spannungsreduzierung kennen. Frage: Was für ein Akku ist eingebaut (Kapazität) und wie lange kannst Du damit fahren? Damit läßt sich die Stromaufnahme abschätzen.
Ein Poti wird nicht funktionieren, es sei denn du hast eines das 5W kann. Löte in eine der beiden Leitungen zum Motor einen Widerstand mit etwa 47 Ohm. Je nach Geschwindigkeit machst du ihn dann grösser oder kleiner.
insgesamt mit 4 Dioden 1N4001. Das ganze dann in Reihe zum Motor schalten. Die Geschwindigkeit ist zwar nicht regelbar, aber es fährt langsamer.
Die Dioden sind wahrscheinlich schöner als der Widerstand, wenn es noch zu schnell ist dann halt 3 oder 4 hintereinander schalten.
Oder wenn das Auto mit 4 Batterien fährt, dann einfach nur 3 einlegen und die Vierte überbrücken.
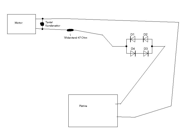
>Ich kann mit Schaltplänen umgehen ... und dann das: >Dateianhang: Auto.GIF (5,1 KB) :)
wie jetzt schöner? soll ich es lieber so machen wie auf meinem bild oder einfach nur die dioden nehmen und den Widerstand weglassen?
Martin wrote: >>Ich kann mit Schaltplänen umgehen > ... und dann das: > >>Dateianhang: Auto.GIF (5,1 KB) > :) es musste schnell gehen meine hand zittert immer so! Es ist ein Akupack mit insgesamt einzelnen batterien die verschweißt sind! DANKE FÜR DIE SCHNELLEN ANTWORTEN .... ich melde mich wieder!
Ne ist schon OK so. Leider können wir die Stromaufnahme nur schätzen. Ich würde mal von 0,5A ausgehen. Da wäre dein 47 Ohm Widerstand viel zu groß. Versuche es lieber entweder mit einer Batterie weniger oder mit Dioden. Denn das Problem beim Widerstand ist der hohe Anlaufstrom des Motors. Ich schätze mal der Motor würde mit Widerstand ( <10Ohm) sehr langsam beschleunigen, aber die Endgeschwindigkeit ist nur etwas langsamer.
Das kann man so pauschal auch nicht sagen. Vorwiderstand ist auf jeden Fall eine gängige und günstige Methode um einen Gleichstrommotor zu drosseln.
@Karl Aber nur um das Drehmoment zu senken- Leerlaufdrehzahl (und somit bein Spielzeugauto auch die Höchstgeschwindigkeit) bleibt konstant- ausser der R ist so groß, dass der motor kaum mehr als sein Reibmoment bringt- was das für die Beschleunigung heisst kann sich jeder ausmalen...
ich würde einen kleinen Attiny nehmen und einen FET und das Ganze per PWM einstellen. Dann wird auch keine Leistung in einem Vorwiderstand verbraten.
Das war jetzt Spass, richtig? Okokok: Und ich würde mir ein langsameres Auto bauen.
Wird auch bei den Sielzuegautos mit "turbo"knopf nicht anders gemacht. die normale Brücke für die Vor-Rückwärtsfahrt wird generell über drei 1N400x Dioden in Reihe zur Batteriespannung betrieben. Bei "turbo" wird über eine Dritte Transistorgruppe direkt die Batteriespannung an den Motor herangeführt.
Geht das vielleicht auch mechanisch? Wenn es ein hochwertiges Auto ist, dann gibt es oft verschiedene Differenziale dafür, die die Geschwindigkeit drosseln.
> kleiner beige farbener Tantal Kondensator.
wirklich Tantal? Ich schätze eher es wird ein keramik-Entstörkondensator
sein
Bitte melde dich an um einen Beitrag zu schreiben. Anmeldung ist kostenlos und dauert nur eine Minute.
Bestehender Account
Schon ein Account bei Google/GoogleMail? Keine Anmeldung erforderlich!
Mit Google-Account einloggen
Mit Google-Account einloggen
Noch kein Account? Hier anmelden.

