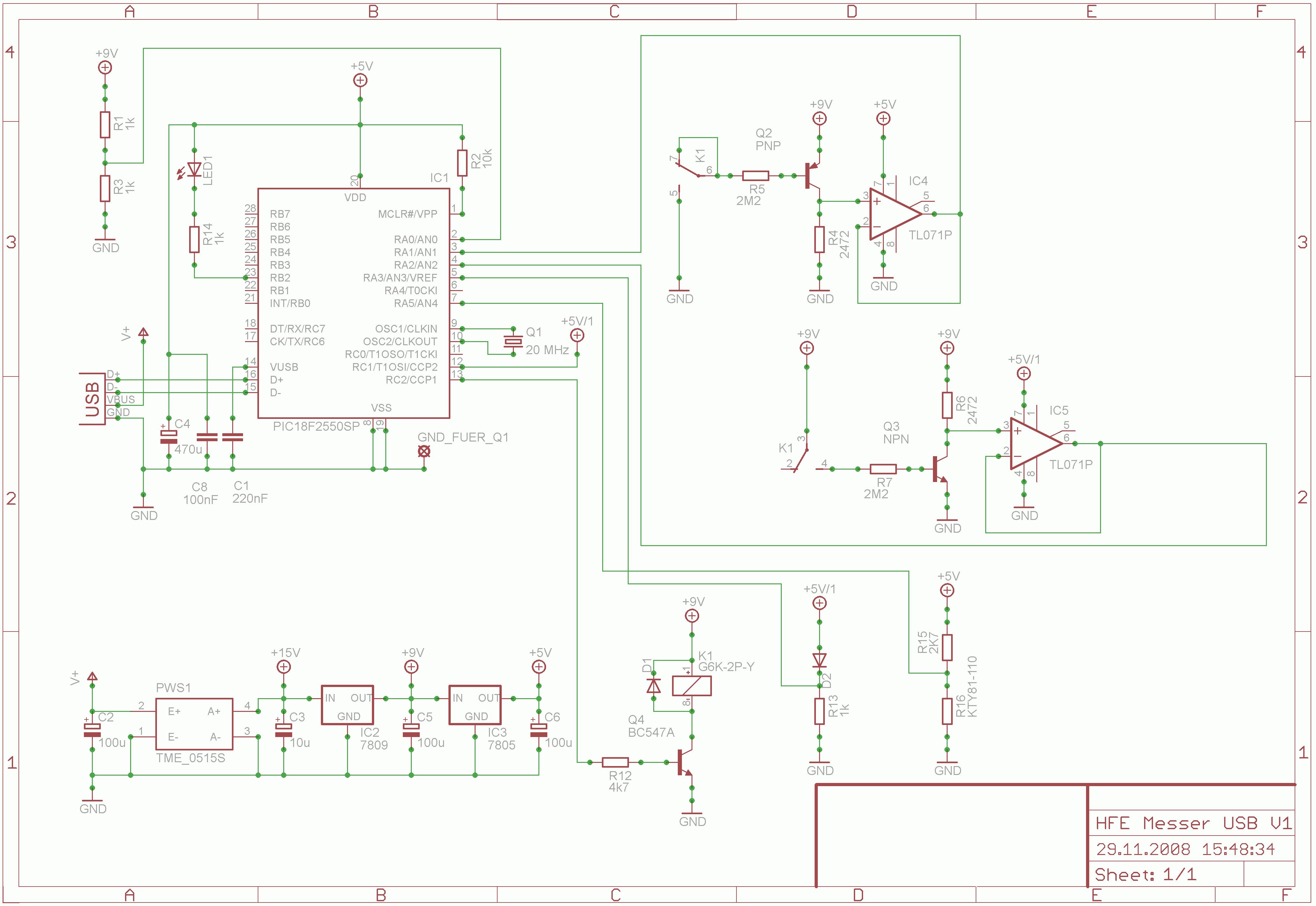
Hallo Leute Da ich bald Germanium Transistoren ausmessen muss, habe ich beschlossen, mir ein Messgerät für das USB Port zu bauen. Kann mal jemand drübergucken, ob das so mit der Messung an sich funktioniert? (JA ich weis. Mit dem Zeichnen habe ichs nicht so, und die Versorgung ist auch sehr überdimensioniert)
Hallo, @TV-Raucher: offenbar rauchst Du zu stark, ich kann den Schaltplan deswehen wohl nicht erkennen... Gruß aus Berlin Michael
Ich weiss nicht ob du das wo abgezeichnet oder selbst entworfen hast. Den PIC würde ich direkt aus der USB-Spannung speisen. Hast du dir die Werte der Kollektorwiderstände durchgerechnet. Es macht wenig Sinn die Testtransistoren mit 9V und die Spannungsfolger mit 5V zu versorgen, was passiert mit der Spannung zwischen 9 und 5V am Eingang. Woher kommt 5V/1.
Auch sind die TL071 an 5V Betriebsspannung nicht das wahre. Die werden an 5V nicht sauber funktionieren. Nimm lieber Rail to Rail OPs fuer diesen Zweck z.B. TS912 Auch moegen die OPS es nicht wenn man den Eingang ueber die Versorgungsspannung hinaus austeuert. Gruss Helmi
Hallo, und warum z.B. nicht so? Beitrag "einfacher Transistortester (Assembler) ATmega8" Ist zwar kein PIC aber misst trotzdem. ;) Gruß aus Berlin Michael
Die Schaltung habe ich selbst entworfen. Die TL071 werden selbstverständlich mit Rail to Rail OPs ersetzt. Die OPS sind Opfer ICS , falls bei einem kaputten Transistor 9V am ADC anliegen würden. Darum die OPs. Der Transistortester ist recht nett, aber er wird keine Germanium Transistoren beherschen, weil er keinen Leckstrom misst. Den PIC möchte ich nicht direkt über USB versorgen , weil die interne Spannungsreferenz sonst zu ungenau wird. Transitoren werden mit 9V geprüft, weil sie auch später an 9V betrieben werden.
Was hast du mit den alten Germanium Transistoren vor wenn man fragen darf ?
Sind für Verzerrer und dergleichen. Das Problem ist, das von 20 nur etwa 3 bis 4 zu gebrauchen sind.
Hallo, Strommesser in die Kollektorleitung, Basiswiderstand über Taster, Batterie dran und fertig? Zumindest hat mir das früher (tm) durchaus gereicht. Reststrom ablesen, Taste drücken und Stromerhöhung zur Kenntnis nehmen. Schutzwiderstand, Dioden über das Meßgerät zum Schutz gegen zu hohe Ströme nach eigenem Ermessen. Ich weiß zwar nicht, welche Transistoren Du da benutzt und wie genau, ich vermute aber mal, wenn sowenig brauchbar sind, ist das Design der Schaltung nicht so optimal. Gruß aus Berlin Michael
Genau das mit dem händischen Messen möchte ich ja vermeiden. Sonst hätte die ganze Mühe mit dem Schaltplan usw ja sowieso keinen Sinn. Was meinst du mit nicht so optimal?
Hallo, ich kenne weder Deine Schaltung noch den konkreten Verwendungszweck. Im allgemeinen dimensioniert man Schaltungen ja so, daß übliche Fertigungstoleranzen abgefangen werden oder mit einem möglichst einfachen Abgleich kompensiert werden können. Für Spezialanwendungen ist es ja durchaus üblich, selektierte Bauteile zu benutzen, so wie Du es willst oder musst. Deine Ausbeute erinnert mich nur an das Vorsortieren russische KT805 für eine spezielle Anwendung vielen Jahren. Da waren von einer Schachtel (25 Stück???) auch immernur 2-3 nutzbar. Erweitere meine Meßgeräteschaltung durch 2 Komparatoren, ein paar Widerständen und 2 LED. Ein Komparator schaltet bei zu hohem Reststrom eine LED ein, einer bei ausreichender Stromverstärkumg. Falls da auch ein Maximum abgefragt werden muß, eben noch einen dritten und einen Fensterkomparator draus gemacht. Kann man in 20min auf ein Steckbrett nageln, per Einstellregler abgleichen und lossortieren. In eine Fassung stecken muß Du die Transistoren ja sowieso, dann schauen, einmal Taster drücken, nochmal schauen und der nächste. Es sei denn, es gibt noch einen Wechselautomaten dazu oder so... Natürlich kann man dazu auch µC und PC einsetzen, das hängt dann wohl von Zweck der Übung ab: will man die passenden Transistoren rausfinden, reicht wohl die einfache Methode. Will man eine dreiviertel automatischen Messomatik zum Sortieren von 20000 Transistoren mit Datenbankerstellung oder Sereinnummernvergabe... :-))) Gruß aus Berlin Michael Gruß aus Berlin Michael
Ist das gute alte "Fuzz Face". Eine Verzerrerschaltung für Gitarren. Hast du noch so KT805 herumliegen?? Germanium Transistoren sind mittlerweile nicht mehr so leicht zu bekommen. Habe das Ding für den PC entwickelt, weil ich auch eine Temperaturkurve für den Leakage Current und den HFE Wert haben will.
Hallo, hab letztens auf dem Flogmarkt eine Schachtel Kram gefunden und erworben. Alles Einzelstücke oder viellelicht 2 oder 3. Ob KT805 dabei war, muß ich schauen. GD170, OC26, GC121, GT322 ist mir so in Erinnerung, alle ungebraucht. Auch MA3005 waren dabei... Gruß aus Berlin Michael
Wenn sie bei dir verstauben, würde ich sie dir schon abnehmen ;-)
Hallo, sag ich mal noch nichts genaues zu, sind eigentlich als Ersatzteile für meine vielleicht noch etwas wachsende kleine Sammling gedacht... http://www.roehres-home.de/ Gruß aus Berlin Michael
Bitte melde dich an um einen Beitrag zu schreiben. Anmeldung ist kostenlos und dauert nur eine Minute.
Bestehender Account
Schon ein Account bei Google/GoogleMail? Keine Anmeldung erforderlich!
Mit Google-Account einloggen
Mit Google-Account einloggen
Noch kein Account? Hier anmelden.
