Hallo, ich möchte mir für zwei Lampen (230V normale Glühbirnen) eine Phasenanschnittsteuerung mit einem IGBT (BUP313) aufbauen. Kann man den IGBT ähnlich verwenden wie einen Triac in dem Fall? Also ohne extra Steuerstromkreis. Ähnlich wie hier: http://www.elektronik-kompendium.de/public/schaerer/bilder/phase_01.gif Noch ne Frage: Kann ich beim BUP313 einfach an C 230V, an E eine Glühbirne und testweise eine Gleichstromquelle an G anlegen? gruß michi
Michael Steinbeißer wrote: > Noch ne Frage: Kann ich beim BUP313 einfach an C 230V, an E eine > Glühbirne und testweise eine Gleichstromquelle an G anlegen? Nein. Ein IGBT möchte eine Gleichspannung haben. Weiterhin musst du mittels zusätzlicher Elektronik das Speicherverhalten des TRIACS nachbilden und im Nulldurchgang dann abschalten.
Gibts eine geläufige Lösung, die mir erlaubt mit einer Gleichspannung 0-10V eine Lampe zu dimmen?
>Gibts eine geläufige Lösung, die mir erlaubt mit einer Gleichspannung >0-10V eine Lampe zu dimmen? Wenn diese Lampe mit 230V Netz betrieben wird, dann hat der Laden mit dem großen C einen Dimmer (als Bausatz?)...
Der Laden mit dem großen C hat mehr. Der Witz an der Sache ist, dass ich das Thema verstehen will und nicht irgendwie nachbauen. Und am Besten versteht man etwas, wenn man etwas versucht selbst zu machen und dabei Fehler macht. :)
Aus diesem Beitrag kannst Du wertvolle Infos für dein Projekt ableiten: http://www.elv-downloads.de/service/manuals/DI300/37378-DI300.pdf
Frag ich mal so: Kann ich das Rechtecksignal einer astabilen Kippstufe (NE555) nutzen um über Optokoppler den Triac zu zünden? Oder geht das auf keinen Fall wegen der Nullpunktserkennung? Brauch ich die in dem Fall?
michi88_1 wrote: > Kann ich das Rechtecksignal einer astabilen Kippstufe (NE555) nutzen um > über Optokoppler den Triac zu zünden? Ja, aber das macht keinen Sinn, da die Zündimpule keinen Bezug nur Netzfrequenz haben. Möchtest du jetzt etwas mit einem IGBT oder mit einem Triac machen? Ob Phasenanschnitt oder Abschnitt, beides läuft das das gleiche hinaus: Nulldurchgang erkennen und damit eine Zeitverzögerung starten, die mehr oder weniger spät Einschaltet (Phasenanschnitt) oder abschaltet (Phasenabschnitt).
ob igbt oder triac is mir eigentlich egal. bei nem igbt müsste ich ja vorher gleichrichten, aber dafür würde der nulldurchgang wegfallen.
Hier gibts z.B. eine fertige Lösung: http://www.hoelscher-hi.de/hendrik/light/analogdimmer.htm Ich würde auch eine Lösung mit Triac verwenden, das ist um einiges einfacher als mit einem IGBT.
gibt es irgendwo eine Erklärung zu einem Nullspannungsschalter. Wenn ich mal wieder versteh, wie der Funktioniert, dann kann ich mir den Rest selber bauen.
http://www.elektronik-kompendium.de/public/schaerer/zerosync.htm könnte dem Einen oder Anderen evtl. helfen. Muss man sich aber Zeit nehmen und am Besten praktisch dazu aufbauen. Werd ich mal machen. :)
@Benedikt EIN IGBT möchte Gleichspannung haben. Wenn man 2 Stück hat, kann man sehr wohl gut AC schalten, und somit auch eine Phasenanschnittsteuerung realisieren. Ich hab in der Firma ein Gerät entwickelt, das mit 2 IGBTs Netzspannung schaltet.
Ich hab noch schnell ein Bild gemalt, wie man das machen kann. Wichtig ist, dass die IGBT eine integrierte Diode haben, welche den Strom und die Spannung auch verträgt (ansonsten kann man, wenn man will, auch extern noch 2 Dioden verbauen). Das Steuersignal wird an den Anschlüssen A und B angeschlossen, die beiden Kollektoren dienen dann als Anschluss für den zu schaltenden Strom. Sorry für das schauderhafte Schema, aber ich hab grade meinen PC neu aufgesetzt und das CAD noch nicht drauf. Gruss
Tobias Plüss wrote: > Wenn man 2 Stück hat, kann man sehr wohl gut AC schalten, und somit auch > eine Phasenanschnittsteuerung realisieren. Ich habe ja auch nie das Gegenteil behauptet, aber so wie Michael es beschrieben hat (mit 230V an C und der Last an E), funktioniert es definitiv nicht.
Ja, da hast du natürlich Recht! :-) Sorry, du hast mich falsch verstanden, ich wollt dir nicht zu nahe treten. Ich wollte hier nur noch darauf hinweisen, dass man das schon mit nem IGBT machen kann, wenn man unbedingt will. Ein Vorteil vom IGBT ist sicher, dass man den ein- und ausschalten kann, wie man will, der Triac (oder auch ein Thyristor) bleibt ja, erst mal gezündet, so lange leitend, bis der Haltestrom unterschritten wird. Den IGBT hingegen kann man zu jedem beliebigen Zeitpunkt schalten.
Also es geht ja um folgenden IGBT: BUP 313 Vce 1200V Ic 32A Aber warum brauch ich davon jetzt zwei? Muss ich A und B (über einen Vorwiderstand) kurzschließen sprich über einen Optokoppler schalten? Brauch da noch den zündenden Kick g
ein einzelner IGBT kann den Strom nur in einer Richtung leiten, nämlich
von C nach E. Wenn du Wechselstrom schalten willst, brauchst du also für
jede Halbwelle einen IGBT. Die Positive Halbwelle fliesst durch den
oberen IGBT und die Diode des utneren IGBT, die negative Halbwelle
fliesst durch die Diode des oberen IGBT und durch C-E des unteren IGBT.
Alles klar? :-)
A und B sind, wie du ja siehst, mit den beiden Gates bzw. den beiden
Emittern verbunden. Zwischen A und B musst du jetzt deine Steuerspannung
anschliessen! Wenn du an B 0V und an A 12V anschliesst (als Beispiel),
dann schalten die beiden IGBT ein (und der Strom fliesst dann so durch,
wie ich das vorhin beschrieben hab).
Aber achtung: Ob die Diode des IGBT, den du einsetzen willst, so
betrieben werden darf, musst du erst noch abklären! Schau im Datenblatt
nach, ob sie deinen Strom verkraftet.
Zur Ansteuerung der Gates wäre ein Optokoppler sehr wohl angebracht; es
gibt spezielle Typen mit inegriertem Treiber für Gates, z.B. ACPL-332
und ähnliche. Die haben auch noch Schutzfunktionen für die IGBT drin,
z.B. eine Abschaltung, wenn der IGBT in den linearen Bereich gerät und
so weiter.
Gruss
Tobias
HCPL-3140? ;) Ich reparier Umrichter auf Arbeit. Von daher müsste ich das eigentlich wissen, aber mit den IGBTs selber hab ich mich einfach zu wenig bisher beschäftigt. Das Prinzip eines Umrichters etc. is mir alles klar, aber von den Umrichtern auf Arbeit kann man nicht alles so leicht transferieren wegen verschiedener Schaltungen und und und... :S Außerdem sind da 6 IGBTs gleich in einem Gehäuse ^^ Kann ich in meinem Anwendungsfall beide IGBTs gleichzeitig über einen Opto schalten? Das stört doch nicht oder etwa doch?
Die IGBTs sind eigentlich nicht wirklich besonders. Ansteuerung ist halt wie bei einem MOSFET, und das Schaltverhalten wie bei einem bipolaren Transistor. Im Prinzip könntest du hierfür ja auch solche Module verwenden, wie du sie auf der Arbeit hast, einfach mit 2 IGBT anstatt mit 6 ;-) Du darfst in deinem Anwendungsfall beide IGBT gleichzeitig an einem Opto betreiben. Ein Gatetreiber-Optokoppler liefert genug Strom, um beide durchschalten zu können. Aber wenn du willst kannst du natürlich auch 2 separate Treiber nehmen, das macht da keinen Unterschied ;-) Dein HCPL-3140 ist nicht so schlecht. Es kommt halt drauf an, wie schnell du schalten willst. Wenn du Phasenanschnitt machst, brauchts ja keine extrem schnelle Schaltgeschwindigkeit, denn du schaltest da ja mit einer niedrigen Frequenz, z.B. alle 10 ms oder was weiss ich. Von daher geht es mit dem sicher. Wenn du mal was mit ner höheren Frequenz machen willst, musst du aber beachten, dass du auch einen Treiber mit grösserem Ausgangsstrom nimmst. Die gibts mit bis zu 5A, da schaltet das Zeug dann ordentlich schnell, das ist ja auch nötig wegen der Schaltverluste. 0.4A reichen hier aber locker, würde ich mal behaupten. Ansonsten mal ausprobieren ;-)
Und eine Beschaltung von Opto zu IGBT ist nicht von nöten? Kondensatoren oder Widerstände?
Doch, sicher! Die Spannungsversorgung des Optos muss ausgangsseitig sehr gut Abgeblockt werden. Okay, bei einem 0.4A Opto könnte man sich jetzt darüber streiten. Aber bei 1A oder mehr würde ich da sicher mehrere Keramikkondensatoren so nah wie möglich am Spannungsversorgungs-Pin der Ausgangsseite platzieren. Vlt. 100n, 10n, sowas in der Gegend. Vlt. auch noch 1n, keine Ahnung. Ein Gatewiderstand kann man auch noch verbauen, wenn man will. Es gibt von Avago ne AppNote dazu, wie man den berechnen kann. Vlt. 20..50Ohm oder so wären nicht schlecht. Keinen Fall über 100 Ohm! Aber ich gebe auch zu: Von den Gatewiderständen habe ich nicht so Ahnung. Ich pampe da immer so 22 Ohm rein, dann funktioniert das einwandfrei ;-)
Noch mal zum Verständnis der eigentlichen Idee (Lampe dimmen): Ich schalte bei jedem Nulldurchgang aus und x ms später wieder ein. Um so früher ich einschalte um so heller leuchtet die Lampe. :) Richtig?
Ja, ist richtig. Allerdings: Wenn du schon IGBTs hast, kannst du, wenn du willst, natürlich auch Phasenabschnitt machen: Beim Nulldurchgang ein, nach x ms ausschalten. Je später ausgeschaltet wird, desto heller leuchtet's. Vlt. lässt sich Phasenabschnitt sogar etwas leichter realisieren, wenn man das mit nem MC macht ? Müsste man jetzt ausprobieren. Aber wahrscheinlich geht beides etwa gleich gut ;-)
Hatte jetzt eigentlich vor einen NE555 als astabilen Multivibrator zu betreiben und über ein Poti das Ein/Aus-Verhältnis festzulegen.
Das geht natürlich auch ;-) BTW: Wie synchronisiertst du auf den Nulldurchgang?
Ja das ist eben das Problem. Wann bzw. wie starte ich meinen ne555?
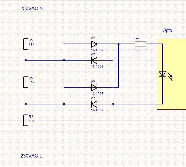
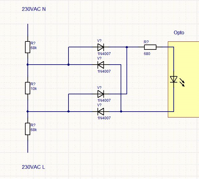
Ach so, du hast noch keine Synchronisierung. Ich hab dir mal ne Schaltung angehängt, die ich gemacht hab. Zum 555er: Ich persönlich mag den überhaupt nicht und vermeide ihn, wos nur geht ;-) Aber wenn du das mit dem lösen willst, kannst du das natürlich auch machen. Folgendermassen ginge es: Bau einen monostabilen Multivibrator auf damit. Nach einer Flanke am Eingang startet der Timer, gibt also an seinem Ausgang H aus, und nach ner gewissen Zeit fällt der Ausgang wieder auf L. (oder umgekehrt). Durch verändern dieser Zeit (einstellen mit nem Poti!) kannst du die Helligkeit variieren. Du musst allerdings noch beachten, dass die Schaltung im Anhang die Netzspannung einfach in ein Rechtecksignal umwandelt! Das heisst: Positive Halbwelle ergibt am Ausgang ein H, negative Halbwelle ergibt ein L. Du musst also die negativen und positiven Flanken auswerten. Ob dasd mit nem 555er irgendwie geht, weiss ich nicht (da ich ihn ja nie verwende ;-)). Hier im Forum wurde auch mal ne Schaltung gepostet, die bei jedem Netzspannungs-Nulldurchgang einen kurzen positiven Puls geliefert hat, vlt. wäre die eher tauglich für dich. Suchst hier mal nach Nulldurchgangserkennung, da findet sich bestimmt was.
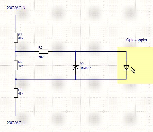
Nulldurchgang erkennen hab ich schon geplant. Stell mir das so vor, dass ich über einen Spannungsteiler an einem Widerstand ca. 10 Volt abfallen und immer wenn der Sinus durch 0 geht, soll ein Komparator schalten. Man könnte doch deine Schaltung "verdoppeln", dass ein Opto bei negativer und einer bei positiver Welle schaltet. Dann beide Signale überlagern und an den Trigger schicken.
"Verdoppeln" ginge ja einfach, fällt mir grade ein: Einfach ne kleine Graetz-Brücke über den 10k-Widerstand in der Mitte schalten, und den Opto dann an dieser anschliessen (natürlich mit Vorwiderstand).
Grätzbrücke ist das was ich gesagt hab? :S Mal mal bitte. Was würdest du anstatt des NE555 nehmen? Vll gibts ja einfachere Lösungen. :)
> Mal mal bitte.
Dein Wunsch ist mir Befehl.
;-)
So könnte das doch gehen.
Müsste man halt noch ausprobieren, kann ich allerdings jetzt mangels
Optokoppler und Scope nicht :-(
Das sollte so klappen. Ich hab auch keinen Opto da :( Mal welche organisieren. Kann es sein, dass die Diode eines Opto einiges an Strom im Verhältnis zu LEDs braucht? 50mA?
Man KANN sie mit grösseren Strömen als LEDs betreiben, muss aber nicht. Aber stimmt schon, dass gewisswe Optokoppler bisschen mehr Strom benötigen... Viel kritisches ist es da am Ausgang. Mit nem billigen Feld-Wald-und-Wiesen Optokoppler gibts am Ausgang (Phototransistor) ein hässliches Signal, wenn du nicht einen sehr niederohmigen Pullup verwendest (vlt. wusstest du das aber schon). Ich hatte das mal bei einer Schaltung. Der Koppler hatte nen Phototransistor-Ausgang mit Emitter auf Masse; der Kollektor war über 4k7 mit +5V verbunden. Das Ausgangssignal war sehr hässlich, wenn der Optokoppler schaltete (grausige Flanke). Nachdem ich den Widerstand auf 150 Ohm verkleinerte, wars gut.
hmm. Mir fällt grad was auf. Die Schaltung schaltet doch immer, wenn der Sinus sich seinen höchsten Punkt nähert und sich wieder dessen entfernt. Sprich die macht das genau gegenteil was wir eigentlich wollen oder?
Hmmm, irgendwie kann ich dir grade nicht folgen. Ich muss mir das noch genau überlegen.... Aber ich behaupte mal, das funktioniert. Es muss einfach ;-) Mal doch ein Bild, wie du dir vorstellst, dass das Ausgangssignal aussieht.
so soll es sein, aber ich glaube, dass wir ein rechtecksignal bekommen das um ca. 1/2 T verschoben ist. hab die schaltung übrigens bis zum widerstand schon aufgebaut. optokoppler hab ich auch da. :)
Wegen der bisherigen Länge, habe ich die Beiträge nur überflogen. Allerdings versteh ich nicht, warum hier soviel Aufwand getrieben werden soll. Es geht doch ganz einfach: Ein Vollwegbrückengleichrichter wird Ausgangsseitig (+/-) mit einem einzigen IGBT beschaltet. Der IGBT wird mit einem PWM-Signal aus einem NE555 angesteuert, wobei die Frequenz zwischen 100Hz und 1kHz liegen könnte. Diese Schaltung verhält sich wie ein steuerbarer Widerstand für AC und DC Kreise. Es muß garnicht auf Nulldurchgänge geachtet werden. Da sowieso ein Störfilter netzseitig vorgeschaltet werden muß, entstehen auch keine sonderlichen Störungen. Eine Glühlampe als ohmsche Last erzeugt zudem keine großen Störungen.
@Michael S.: Also ich habs mal simuliert. Schaut eigentlich nicht sooooo schlecht aus, oder?
Tobias Plüss wrote: > @Michael S.: > Also ich habs mal simuliert. > Schaut eigentlich nicht sooooo schlecht aus, oder? schaut sogar sehr gut aus. Wenn ich am Optoausgang den Widerstand messe und den Opto mit Gleichstrom ansteuer, dann hab ich einen Widerstand grob gesagt R < 1kOhm Wenn ich ihn mit der pulsierenden Gleichspannung unserer Schaltung ansteuer, dann ist da ein Widerstand R > 200kOhm. Liegt das daran, dass der ständig an/aus geht? Warum schaltet der Optokoppler jetzt eigentlich, wenn gar keine Spannung anliegt? (Nulldurchgang = 0 Volt) ? verwirrt sei ?
>Warum schaltet der Optokoppler jetzt eigentlich, wenn gar keine Spannung >anliegt? (Nulldurchgang = 0 Volt) Wird er auch nicht. Ich vermute mal, dass auf der "sekundärseite" ein PullUp werkelt ;-)
Du darfst/kannst nicht einfach mit nem Ohmmeter den Ausgangswiderstand messen, da am Ausgang des Optokopplers ein Transistor liegt. Das ist ein nichtlinearer Widerstand, den kann man nicht messen (jedenfalls nicht mit dem Ohmmeter). Aber ja, du hast Recht: Weil das Ding andauernd schaltet hat das natürlich nen anderen 'Widerstand' als wenn es eimmer ein ist. Zu deiner Frage, warum der Optokoppler bei 0V schaltet: Das tut er nicht und kann er auch nicht! Ich hab ihn so beschaltet: Der Emitter des Ausgangstransistors kommt fest auf Masse. Der Collector hingegen wird mit einem Widerstand mit +5V verbunden! Das Ausgangssignal wird jetzt am Collector des Ausgangstransistors abgegriffen. Dort liegen 0V an, wenn der Optokoppler eingeschaltet hat, und es liegen ~5V an, wenn der Optokoppler ausgeschaltet hat. Soweit klar? Wenn du ein Scope dein Eigen nennst, kannst du das ja nachmessen. Aber schön aufpassen wegen der Netzspannung.... ;-)
Ja klar. Muss ich nochmal praktisch anguggen, dann wirds bestimmt klarer :) Nur Theorie bringt ja nix.
Huhu, ist die Beschaltung der IGBTs jetzt richtig? An X1 hängen die Lampen.
Hi, ja schaut gut aus! Ich denke das funktioniert so. Die Schemasymbole fürmdie IGBTs sind aber übrigens nicht wirklich richtig ;-) Die sehen eigentlich anders aus. Macht aber nix ;-)
ja ich weiß ^^ Da es den IGBT in Eagle nicht gibt, hab ich mir nen Transistor mit der identischen Belegung/Gehäuse rausgesucht. :)
Nächstes Problem: Geht um die Gleichrichtung. Folgender Gedanke (siehe Anhang): Ich habe einen Spannungsteiler im (theoretischen) Verhältnis 6,4V/223,6V Wenn ich ohne Widerstand nach dem Gleichrichter die Spannung messe, hab ich auch meine gewünschten 5 Volt. Wenn ich jetzt den Widerstand dazu steck, bricht die Spannung auf 2,5V ein. Nachgedacht -> Ahja belasteter Spannungsteiler. Dacht ich mir also: R2 größer machen und dann wird das. Geht aber trotzdem nicht (gleichen Spannungswerte bleiben erhalten). Im unbelasteten Spannungsteiler, passen die Werte natürlich. Weiß jemand Rat? Oft sind die einfachsten Sachen immer die Schwersten. :S
>Wenn ich jetzt den Widerstand... Welcher denn? Den R3? >R2 größer machen und dann wird das. Da die 470 Ohm parallel zu R2 liegen wird eine Vergößerung kaum was bringen. Da würde ich eher am R1 drehen. Was soll das denn eigentlich geben? Eine 5V Spannungsquelle? Warum den Spannungsteiler nicht hinter den Gleichrichter? Und bist du sicher das so ein ungenauer Spannungsteiler reicht? Ich würde eher Vorwiderstand und Z-Diode nehmen.
also 230v direkt gleichrichten, dann vorwiderstand + zdiode und dann vorwiderstand für den opto? hört sich vernünftig an :)
Hab mal die Zeichnung mit angehängt. Müsste doch so passen oder?
470 Ohm sind vielleicht etwas wenig. Da fällt am Widerstand bei 5V Z-Diode an die 200W ab :) Wenn du viel Strom ziehen willst wirst du um einen Trafo nicht rumkommen. Solche einfachen Stromversorgungen ohne Trafo gehen nur wenn du wenig Strom ziehst. Vielleicht solltest du noch mal schreiben was genau du eigentlich haben willst. 5V Ausgangsspannung? Oben waren da doch auch Schaltungen mit 15V? Wie viel Strom brauchst du ca.?
Ja der Widerstand ist nur kopiert. Ich brauche so ca. 10mA um einen Optokoppler schalten zu lassen. Hab jetzt leider nur 15V-Z-Dioden da, aber das sollte ja kein Problem sein. Was oben zu sehen ist, ist die andere Seite vom Optokoppler. Nach meiner Rechnung müsste ein Vorwiderstand für die Diode von ca. 11kOhm rauskommen bei einer Gesamtstromaufnahme von 18,3 mA. Problem ist, dass bei 195V und 18,3mA eine Verlustleistung von 3,6 Watt der Fall ist. Hab ich aber leider keinen passenden Widerstand da. :/ Nach meinem Gleichrichter kommen ~210V raus, deswegen 195V für den Vorwiderstand der 15V-Z-Diode. Warum da nur 210V rauskommen kann ich mir nicht erklären :S
Ich hab mir mal das PDF hier angeschaut (von weiter oben): http://www.elv-downloads.de/service/manuals/DI300/37378-DI300.pdf Und jetzt stehe ich vor einem Problem... woher bekommt die Schaltung denn hier Strom Wenn der Mos-Fet eingeschaltet ist? Also wenn man 100% einstellt, dann müsste der Transistor doch die ganze Zeit geschlossen sein. Aber dann fällt über den Schalter nur eine kleine Spannung ab, und nach sagen wir mal 1-2 Sekunden ist die Spannung schon ziemlich Stark abgefallen das der Mos-Fet sperrt...
Gast wrote: > Und jetzt stehe ich vor einem Problem... woher bekommt die Schaltung > denn hier Strom Wenn der Mos-Fet eingeschaltet ist? > Also wenn man 100% einstellt, dann müsste der Transistor doch die ganze > Zeit geschlossen sein. Ist er nie. Steht irgendwo im Text drin, dass man nicht bis auf 100% gehen kann.
Ich glaube es ist schlauer, wenn man einen 0,5W-Miniaturtrafo nimmt. Da kann man dann die 6V-AC-Spannung gleichrichten und direkt über einen Vorwiderstand den Optokoppler schalten. Dadurch verbrät man dann nicht einfach drei Watt.
Schaltplan: http://www.mikrocontroller.net/attachment/43581/temp.JPG Ich sollte doch eigentlich nach dem 4098 alles durch eine Triac-Schaltung ersetzen oder? Wäre ja kompakter. Ich würde dazu einen MOC3022 und einen 6A/400V-Triac verwenden. Könnte man das "einfach" so austauschen? Wie berechne ich eigentlich meine Entstörelemente?
Bitte melde dich an um einen Beitrag zu schreiben. Anmeldung ist kostenlos und dauert nur eine Minute.
Bestehender Account
Schon ein Account bei Google/GoogleMail? Keine Anmeldung erforderlich!
Mit Google-Account einloggen
Mit Google-Account einloggen
Noch kein Account? Hier anmelden.







