Hi erstmal an alle nun ich habe da ein kleines problem und hoffe ich könnt mir da ein bissel auf die sprünge helfen gut ich habe 2 motoren (M1 und M2) die steuere ich über eine steuerung die über 2 Leitungen 0V und 6V oder 6V und 0V oder 0V und 0V abgibt damit möchte ich die Motoren steuern ,einen Links rum und den andern rechts rum,beide gleichzeitig . also wenn ich 0V und 6V ausgebe soll M1 nach links und M2 nach rechts drehen, aber wenn ich auf 6V und 0V augebe soll M1 nach recht und M2 nach links vorher sollte aber die Spannung mit einer batterie auf 12V angehoben werden ,weil der moter doch ein bissel mehr power braucht ich wollte das alles mit einen 337 und/oder mit einen 338 Transitor realisieren jetzt spielt da noch ne 2 steuerung mit die auch 0V und 6V oder 6V und 0Voder 0V und 0V ausgibt die soll wieder nur über 2 leitungen praktisch genau das selben noch mal nur das z.b bei 0V und 6V beide motoren nach links drechen und bei 6V und 0V nack rechts drechen naja und das ganze sollte halt bei 0V und 0V nichts machen ich weis es gibst einfache möglich keiten das zu machen aber ich würde mich riesg freuen wenn jemand mir da helfen kann am besten mit ein Schaltplan ^^ puhhh man ist das ein text geworden
mhh... ich habe schon ein paar schlatungen mit multisim simuliert nur die motoren laufen einfach nicht und wenn dan nur in einer richtung ,ich denke ich bräucht aufjedenfall dioden da mit ich nicht meine bauteile zerschieß nur das problem ist halt das wechsel zwischen den unterschiedlichen zuständen . leut ihr würde mir echt helfen mit einen guten vorschlag es ist so das ist eigentlich ,wenn es fertig ist, eine steuerung für ein fahrbaren untersatz mit ketten für mein Web-cam , das ist alles an ein laptop angeschlosen den ich über wlan steuern kann ich habe auch überlegt ein programm auf den pc zu machen ,habe aber nur grundkennisse und mit der schnittstell zum pc habe ich total versagt deswegen wollte ich das mit Bautteilechen lösen
> puhhh man ist das ein text geworden Ja, krass und konkret nur zwei Punkte verbraucht ;-) Wie wäre es denn, wenn du ein Bild zeichnen und abfotografieren würdest. Oder einen Screenshot von deiner Simulation. So eine schöne Skizze sagt oft mehr als 1001 Worte. Welchen Transistor meinst du mit einem 337 und 338? BC337 oder BD337 oder 2SC337? Welchen Strom brauchen die Motoren? Wie sieht deine ansteuerung aus? > ich habe auch überlegt ein programm auf den pc zu machen ,habe aber > nur grundkennisse und mit der schnittstell zum pc habe ich total > versagt deswegen wollte ich das mit Bautteilechen lösen Wenn du dir diese /lockere, coole/ Sprache angeeignet hast, mag das für dich ok sein. Aber versuche doch wenigstens, das Geschreibsel hinterher noch einmal durchzulesen und selber zu verstehen, was gemeint ist.
Danke für den hinweis ^^ ich weiß das ich bissel ..naja ich danke dir für die antwort und es sind BC 337 und BC 338 ,sobald ich zu hause bin, schiebe ich die schaltung hoch und ein bild kommt auch noch. so gegen 18:00 ist dann alles hoch ,ich muss noch mal nach kucken was der motor so braucht ,glaube es waren 400mA oder 200mA. Aber ich kuck noch mal nach wie gesagt ich poste alles noch mal ausführlich und sachlich um 18:00 uhr Danke nochmal
Es reicht nicht keinen klaren Gedanken zu haben, man muss auch unfähig sein sich auszudrücken... Der Kandidat hat 100 Punkte!
ich endschuldige mich für die unsachlickkeit wie gesagt um 18:00Uhr
> BC 337 und BC 338 ... > ... was der motor so braucht ,glaube es waren 400mA oder 200mA. Wie sieht es mit dem Anlaufstrom aus? Von 400mA bis zur absoluten Obergrenze des BC338 (800mA) ist nicht allzuviel Luft... :-o
mmhh ... ich muss das mal nach messen wie hoch der Anlaufstrom ist ,habe grade im internet gesucht,finde aber leider keine angaben .Wenn ich zu hause bin melde ich mich dann noch mal ,ansonsten andere Transitoren ist ja nicht die welt^^ möcht gern das hier benuntzen ,,FAHRGESTELL ROBBY RP5 ROBOTER,, von Conrad. naja ich muss dann, bis heute abend
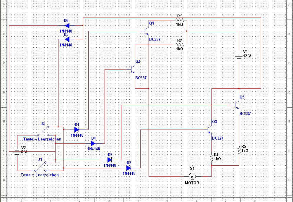
Okey das sieht wie folgt aus: Die 2 Schalter bei der 6V Quelle simulieren die 2 Leitungen 6V-0V/0V-6V ich habe die bauteile benutzt die ich da habe, ich weiß jetzt nur nicht ob der plann auch so funktioniert wie ich das schon erwähnt habe mit den anlaufstrom sollte es keine probleme geben sind 2 6V motoren mit 200mA , die 12V Quelle ist eine 12V Batterie mit 800mA die transitoren schaffen das denke ich ,aber Stimmt der schaltpaln so?? habe das erst mal mit ein motor.
> jetzt spielt da noch ne 2 steuerung mit die auch 0V und 6V oder 6V > und 0Voder 0V und 0V ausgibt die soll wieder nur über 2 leitungen > praktisch genau das selben noch mal nur das z.b bei 0V und 6V beide > motoren nach links drechen und bei 6V und 0V nack rechts drechen Zwei Steuerung sollen den selben Motorsatz ansteuern? Was ist wenn die eine Steuerung "links" sagt und die andere "rechts"? Oder soll eine Steuerung Priorität gegenüber der anderen haben? Oder, oder, oder? Ordne erst mal Deine Gedanken, was Du überhaupt willst und bemühe Dich, Deine Anforderungen sachlich und verständlich zu formulieren! Dein Geschreibsel ist kaum zu verstehen!
finde ich super das du hier alls gast auftritts ja 2 steuerungen 1 für beid nach links oder beide rechts und die 2 ein moter nach links und der ander rechts oder ein moter nach rechts und der ander links meine frage war ob du mir helfen kannst bei dem schaltplan helfen kannst... kann man diese schaltung überhaupt ,,einfach,, mit transitoren lösen ?
Ok, dann auf die harte Tour: Du machst jetzt eine Tabelle, nach folgendem Schema: A1 A2 B1 B2 M1 M2 0 0 0 0 0 0 6 0 0 0 L R .... usw. A1 und A2 sind die beiden Signale der ersten Steuerung, B1 und B2 sind die Signale der zweiten Steuerung. 0 bedeutet Spannung 0 Volt, und 6 bedeutet Spannung 6 Volt. Die Spalte M1 und M2 stehen für die beiden Motoren. 0 steht dort für "Stopp", L für "Links" und R für "Rechts". Diese Tabelle hat insgesammt 16 Einträge. Wenn Du die Tabelle fertigt hast, sehen wir mal weiter...
Wahrheitstabele ..upps geht ja auch einfach ...Sorry^^ A1 A2 B1 B2 M1 M2 0 0 0 0 X X 0 0 0 1 L L 0 0 1 0 R R 0 0 1 1 X X 0 1 0 0 L R 0 1 0 1 X X 0 1 1 0 X X 0 1 1 1 X X 1 0 0 0 R L 1 0 0 1 X X 1 0 1 0 X X 1 0 1 1 X X 1 1 0 0 X X 1 1 0 1 X X 1 1 1 0 X X 1 1 1 1 X X so ^^ 0 = 0V 1 = 6V L = Links R = Rechts
@Bob -kip! Tut mir leid es dir so sagen zu müssen. Der Schaltplan ist M U R K S!
Warum verwendest du nicht die klassische Brückenschaltung mit 2 NPN und PNP Transitoren, 4 Dioden für den Schutz der Transistoren, 2 Treiber 74HCT.. und schon hat man eine Schaltung für vor und rück eines Gleichstrommotors
das ist natülich eine klare Aussage Klaus . michael hast du ein beispiel für so ne schaltung , klingt gut UND einfach
@Bob -kip! Hast Du überhaupt eine Ahnung von Elektronik? Wenn ja! Warum schaltest du deine Transistoren ohne Basiswiderstand. Die Widerstände R1 - R4 ist doch Nonsens. Was um himmelswillen sollen die an dieser Stelle??? D2 und Q3 hat gar keine Funktion. Also so wie ich das sehe total keine Funktion, weil der Schaltungsaufbau blödsinn ist. sorry.. Bitte noch einmal die Birne Qualmen lassen und Zeichne einen übersichtlichen und korrekten Schaltplan.
Die Transitoren müssen auf den Motor angepasst werden, weiters hat diese Schaltung den Vorteil das, wenn man ein PWM Signal verwendet, der Motor auch Drehzahlgeregelt werden kann, dies ist nötig um mit einem Kettenfahrzeug geradeaus zu fahren
so habe das mal so gemacht wie ich es machen würde ,stimmt das so Michael wenn nicht dann müsst ihr mir da ein bissel helfen
Sieh dir die Graphik die ich hochgeladen habe genau an. Die Dioden gehören antiparallel zu den Transitoren
danke ich kuck mir das mal an und schlaf mal drüber
Noch ein tipp am Rande, wenns um solche ansteuerungen geht auch bei den Roboterbauern umsehen die Arbeiten täglich damit es gibt sogar ein Forum http://www.roboternetz.de/phpBB2/viewforum.php?f=10
Bitte melde dich an um einen Beitrag zu schreiben. Anmeldung ist kostenlos und dauert nur eine Minute.
Bestehender Account
Schon ein Account bei Google/GoogleMail? Keine Anmeldung erforderlich!
Mit Google-Account einloggen
Mit Google-Account einloggen
Noch kein Account? Hier anmelden.



