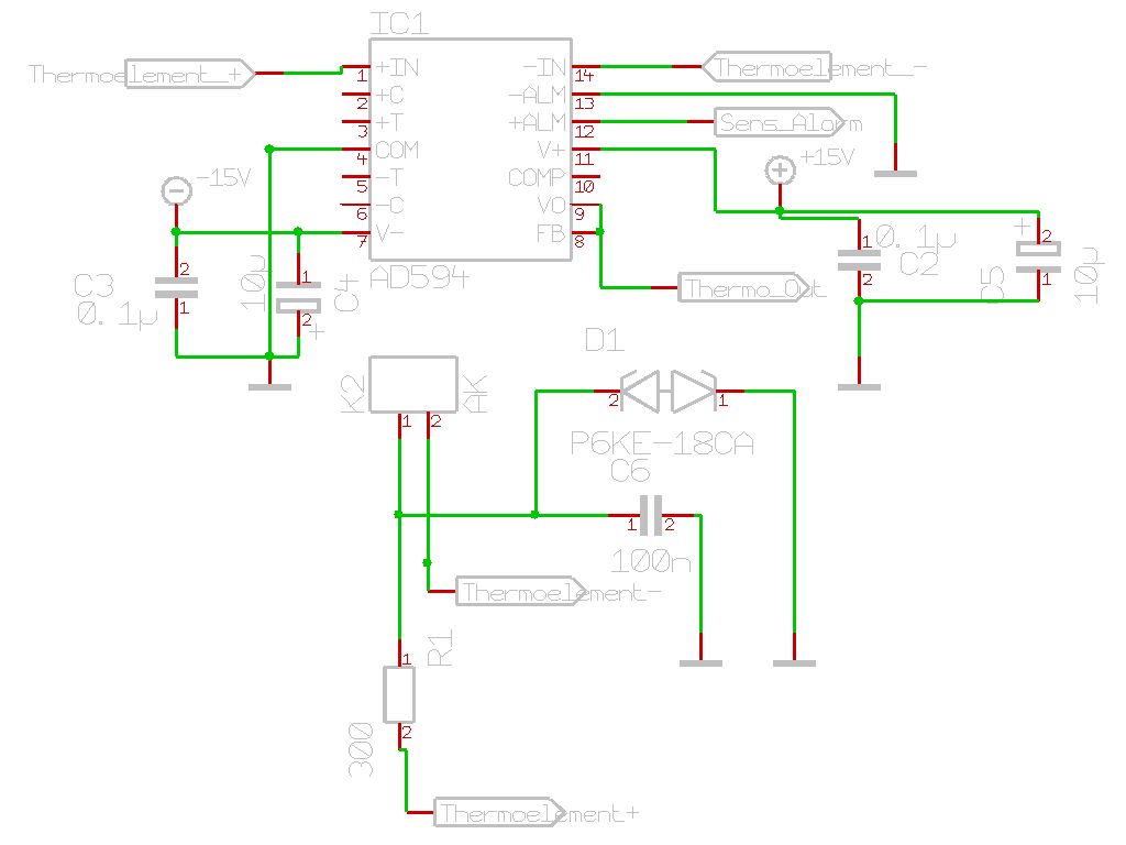
Hallo Leute, erstmal Frohe Weihnachten! So nun zu meiner Frage: Ich benutze den AD594 als Thermolement Verstärker und möchte den Eingang des Verstärkers vor Überspannungen schützen. Dazu hab ich mir die im Anhang gezeigte Schutzbeschaltung ausgedacht. Meine Frage ist nun folgende: Der Seebeck - Effekt hat ja nur geringe bis gar keine Ströme zur Folge. Ist der Kondensator und der Widerstand dort überhaupt realisierbar, ohne das Messergebnis eklatant zu verfälschen? An die Anschlußklemme AK wird direkt das Thermoelement (Typ J) angeschlossen. Es handelt sich übrigens dabei direkt eine Typ - J Anschlußbuchse, der Übergang wurde also auch berücksichtigt. Wäre schön, wenn reichlich Kritik kommen würde! Danke Marcus
Ich wuerd das nicht so machen. Zum einen ist die Impedanz eines Thermoelementes beliebig klein, zum anderen muss man nur HF Einstrahlung abwehren. Daher wuerde ich nur je 100nF gegen GND einbauen. Den einen Pin des Thermoelementes wuerde ich an Vcc/2 haengen, sodass der Verstaerker unipolar gespiesen werden kann und so den ADC Bereich ausnuetzen kann. Fall das Themoelement nur in einer Richtung gebraucht wird, so waere auch ein anderes Bezugspotential denkbar, zB. Vcc/10
@Oooohhh der AD594 braucht laut Datenblatt http://www.analog.com/static/imported-files/data_sheets/AD594_595.pdf eine bipolare Spannungsversorgung. Zudem benötigt er an den Eingängen IN+ und IN- die Spannug des Thermoelementes - ohne weitere Beeinflussung. Er ist intern kompensiert, so dass er unabhängig von der Spannungsquelle immer ein Output von 10mv/°C hat. Der Ereich des ADC wird voll ausgenutzt, da ich bis zu 800°C => 8V bzw. -100°C => -1V messen muß. Das ist durch die Betriebsparameter der Anlage vorgegeben. Gruß
Aha. Dann waeren die beiden 100nF gegen Masse genug. Damit wuerde man RF gegen Masse kurzschliessen. Es koennen auch 1nF, oder 10nF sein
Ooohhh wrote: > Aha. Dann waeren die beiden 100nF gegen Masse genug. Damit wuerde man RF > gegen Masse kurzschliessen. Es koennen auch 1nF, oder 10nF sein Sowas in der Richtung habe ich mir ja auch gedacht, nur was ist mit eventueller Überspannung, dadurch das der Benutzer sich statisch aufgeladen hat? Daher die Idee mit der Überspannungsschutzdiode (bipolar) Gruß Marcus
Ja. kann man machen. Die Eingangsimpedanz des Verstaerkers ist in den MegaOhm. Eine statische Entladung wird teilweise von den Kapazitaeten absorbiert. Fuer Ueberspannungen kann man auch Schottkydioden an die Speisung legen, je 2 stueck, eine gegen Masse, eine gegen Vcc.
Bitte melde dich an um einen Beitrag zu schreiben. Anmeldung ist kostenlos und dauert nur eine Minute.
Bestehender Account
Schon ein Account bei Google/GoogleMail? Keine Anmeldung erforderlich!
Mit Google-Account einloggen
Mit Google-Account einloggen
Noch kein Account? Hier anmelden.
