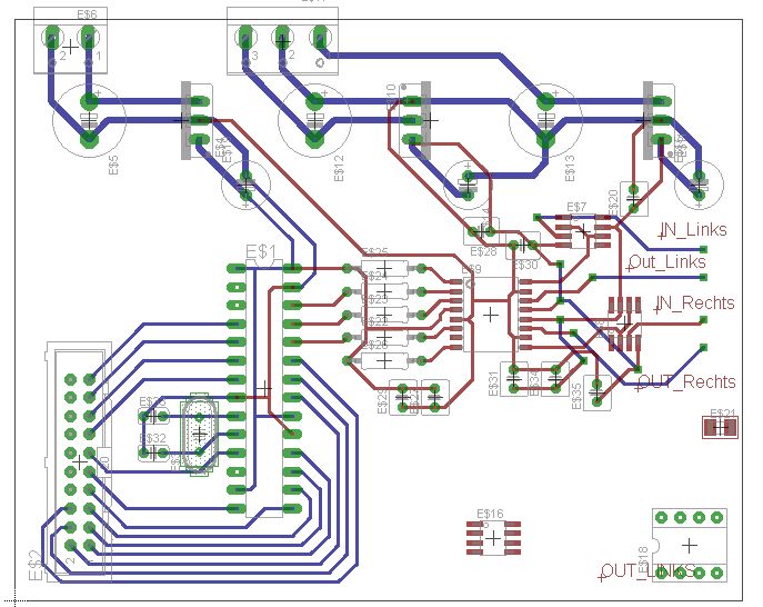
Guten Abend, da mein vorheriger Post gesperrt worden ist versuch ich es hier noch einmal^^. Also es handelt es sich um einen Vorverstärker mit einem PGA2311 und einem dsPIC als Steuereinheit, als Buffer verwende ich zwei OPA134!!! Das Layout ist noch nicht komplett fertig, also sind Verbesserungen noch problemlos realisierbar. An die Stiftleiste wird wie Ihr euch evtl. schon gedacht habt ein GLCD_Display, der Teil ist auch noch ziehmlich unfertig^^. Joa ich hoff mal das die Informationen erstmal ausreichen!!!!! !!! Also wem irgendetwas ins Auge sticht darf mich gerne scharf kritisieren!!! Gruß alter_sack (Und bitte sperrt mein Post nicht gleich wieder, hehe)
es sieht zumindest so aus, als wärs du mit störschutzkondensatoren sehr sparsam... für eine vernünftige kritik am layout wäre ein schema von nöten
> (Und bitte sperrt mein Post nicht gleich wieder, hehe)
Grund dafür gäbe es. Bitte keine BMP-Dateien anhängen, auch nicht als
.gif getarnt!
Grund dafür gäbe es. Bitte keine BMP-Dateien anhängen, auch nicht als .gif getarnt! ^^Jo, sorry!!! Schema hab ich leider noch nicht. Ich werd sonst mal innerhalb der nächsten Tage das fertige Layout sowie den Schaltplan hinzufügen!!!
Ich würde einfach mal ungünstige Leiter- und Masseführung in den Raum werfen. Um jeden Audiopfad gehört ein Massepolygon, Audiopfade so kurz wie möglich gestalten. Masseverbindungen sternförmig zur Spannungsquelle führen, Block-Kondensatoren direkt an die ICs bauen, vorzugsweise SMD-Keramik.
1.Wenn du dich anstrengst bekommst du das auch als einseitiges Layout hin. 2.Zwischen Deinen Ein und Ausgängen würde eine Masseleitung übersprechen verhindern, evtl. auch weiter voneinander trennen. 3.Deine Masseverbindungen an der Stromversorung würde ich nochmal überdenken evtl. alles an einem Punkt zusammenführen. Du verheimlichst uns ja leider den Schaltplan, dann könnte man etwas mehr dazu sagen(schreiben). 4. Die 100nf an deinen Spannungsreglern fehlen
Jo ich weis, hab mich wohl nicht so ganz dran gehalten^^. Ähm könnte ich sonst auch ne dicke Automasse nehmen??? Joa ich überarbeite den Analogpart sonst nochmal, aber die Kondensatoren sind nicht ganz so leicht dicht ans IC zu bringen hhmmm ich sollte vlt. welche in SMD Bausform nehmen!!!
@von ganz weit weg Schaltplan existiert leider noch nicht, wie gesagt ich versuch ihn mal innerhalb der nächsten Tage fertig zu machen und ihn hochzuladen. Weis auch nicht setz mich irgendwie immer erst ans Layout bevor ich nen Schaltplan oder so mache, hhmmm wohl ne schlechte Angewohnheit!!! Gruß alter_sack
@ alter_sack (Gast)
> Schaltplan existiert leider noch nicht
Also man macht immer zuerst den Schaltplan und dann das Layout.
So dauert es doch viel länger bis du deine Platine in der Hand hast.
Noch ein Tip:
- erst Skizze machen
- dann alles mit genügend Text beschreiben
(damit kann man sich bei Problemen auch schon ans Forum wenden)
und nach dem man weiß was man da machen möchte
- Schaltplan erstellen
- zu letzt das Layout
.. dann auf ne Platine drucken, ätzen und bestücken.
>>die Kondensatoren sind nicht ganz so leicht dicht ans IC zu bringen hhmmm >>ich sollte vlt.welche in SMD Bausform nehmen!!! doch das geht, mit ein bisschen gutem willen... >>Schaltplan existiert leider noch nicht, wie gesagt ich versuch ihn mal >>innerhalb der nächsten Tage fertig zu machen und ihn hochzuladen. naja ich steh nicht so auf doppelte arbeit, würd nie eine sekunde mit dem layout verschwenden, bevor ich der meinung bin, dass der schaltplan absolut korrekt ist... (naja irren ist menschlich, korrekturen gibts halt immer wieder...)
Bitte melde dich an um einen Beitrag zu schreiben. Anmeldung ist kostenlos und dauert nur eine Minute.
Bestehender Account
Schon ein Account bei Google/GoogleMail? Keine Anmeldung erforderlich!
Mit Google-Account einloggen
Mit Google-Account einloggen
Noch kein Account? Hier anmelden.
