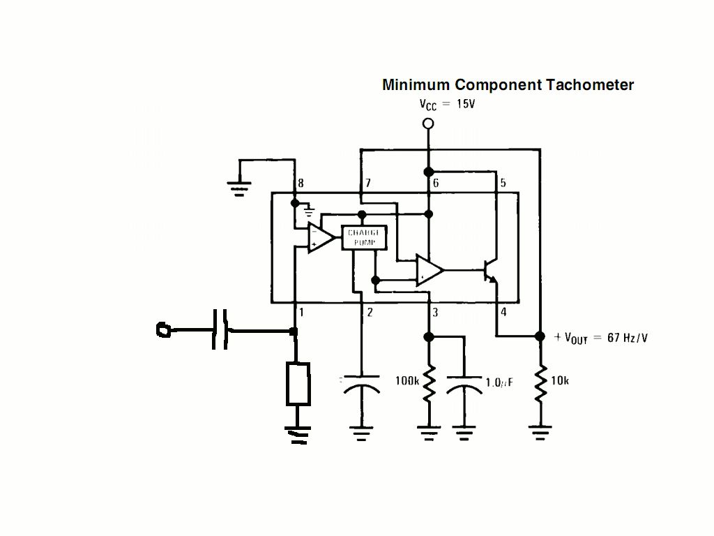
Hallo, ich bin Neuling und habe mal eine Frage zum LM2907. Ich möchte mit ihm gerne ein 5V-Hallsignal (Drehzahlmessung) auswerten und diese Rechteckimpulse in eine Spannung wandeln. Das klappt mit beigefügter Schaltung aber irgendwie nicht. Ich habe die Schaltung jedoch schon zB mit dem Ausgangssignal eines Durchflusssensors getestet. Das Ausgangssignal macht einfach nur proportional zum Durchfluss einen Schalter auf und zu. Das funktioniert auch einwandfrei. Daher meine Frage: Kann ich die 5V-Rechteck-Pulse in eine entsprechende Signal-Folge Schalter-auf...Schalter-zu umwandeln? Quasi wie mit einem Reed-Relais.... Oder funktioniert der LM2907 auch mit Rechteck-Pulsen und ich mache nur was falsch? Ich verstehe auch ehrlich gesagt nicht, was da im IC passiert, besonders der linke OP, bei dem beide Eingänge auf Masse liegen, wenn beim Sensor zB der Schalter geschlossen ist. Kann mir das jemand erklären? Über Eure Antworten würde ich mich sehr freuen! Viele Grüsse Rainer
Rainer wrote: > Dateianhang nochmal als gif... Nur zu, so langsam wirds was. ;-) Der Sensor in der App-Note ist kein Schalter, sondern eine Spule mit einem Magneten. Es wird also eine Wechselspannung erzeugt, die um 0V herum zappelt. Und 0V ist die Schaltschwelle des Komparators. > Kann ich die 5V-Rechteck-Pulse in eine entsprechende Signal-Folge > Schalter-auf...Schalter-zu umwandeln? Schalte einfach einen Kondensator vor den Pin 1. Der nimmt den Gleichspannungspegel heraus und damit dürfte es klappen.
> Der nimmt den Gleichspannungspegel heraus und damit dürfte es klappen.
So wie im Bild etwa. Erster Ansatz: C = 1uF, R = 330k
Hallo Lothar, allerbesten Dank schonmal für Deine Antworten (und die korrekt hochgeladenen Bilder ;-)) Ich werds morgen ausprobieren. Was mich nur wundert: Wenn ich eigentlich eine Wechselspannung am Pin1 der Schaltung benötige, warum funktionierte dann das ganze mit dem Durchflusssensor? Durch ihn wird ja praktisch Pin1 abwechselnd an Masse gelegt und wieder getrennt, also sozusagen mal niederohmig, mal hochohmig an Masse gelegt. Das ergibt doch noch keinen Sinus, oder doch? War das vielleicht mehr oder weniger nur Zufall, dass das funktioniert hat: mal Potential "0", mal Potential "unbestimmt" ergibt gewissermassen ein sinusartiges Signal? Hast Du dafür evtl eine Erklärung? Viele Grüsse und einen schönen Sonntag noch Rainer
> mal Potential "0", mal Potential "unbestimmt" > ergibt gewissermassen ein sinusartiges Signal? Nein, der LM2907 braucht nämlich nicht zwingend ein "sinusartiges" Signal, sondern "nur" eines, das um mindestens 40mVss um 0V schwankt (Bild). Durch irgendwelche Leitungskapazitäten kann es sein, dass mit "offen" und GND die Schaltschwelle des Komparators erreicht wird. Mit den 14-poligen Gehäusen (LM2907M) könntest du übrigens den -Eingang auf einen Offset legen (z.B. 2,5V) und dann direkt mit +5V und 0V am +Eingang reinfahren.
Bitte melde dich an um einen Beitrag zu schreiben. Anmeldung ist kostenlos und dauert nur eine Minute.
Bestehender Account
Schon ein Account bei Google/GoogleMail? Keine Anmeldung erforderlich!
Mit Google-Account einloggen
Mit Google-Account einloggen
Noch kein Account? Hier anmelden.




