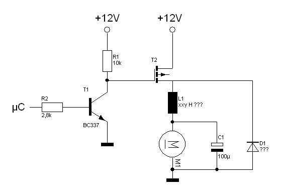
Hallo, ich möchte mit dem µC einen PC-Lüfter ansteuern. Dafür habe ich hier im Forum schon einiges gelesen, allerdings bleiben noch ein paar Fragen offen. Wie groß sollte ich die Spule wählen? (Bei Reichelt ist die Auswahl auch etwas begrenzt, scheint mir so.) Langt als Freilaufdiode eine 1N4001? Oder worauf kommt es an? Außerdem bin ich noch auf der Suche nach einem P-MOSFET (T2) der so bis 50Cent bei Reichelt kosten darf. I_d dürften 5A schon ausreichen. Gehäuse sollte auf Lochraster lötbar sein. wer kann mir ein paar Tipps geben? Ich habe die Schaltung mit P-MOSFET gewählt, damit ich die Drehzahl vom lüfter noch auswerten kann. Vielen Dank für eure Bemühungen.
Troll dich weiter... oder besuch ein Grundkurs der Elektronik. Alternativ kannst du auch: - diverse Artikel hier im Forum lesen - diverse Artikel hier im Wiki lesen - im Web scuhen Deine Schaltung ist suboptimal
hi nur mal sone frage was soll die spule und der elko? r2 würde ich hochohmiger machen wie willst du drehzahl auslesen?????? mfg marcel
@OberTroll Hm, deine Antwort soll wohl nur provozieren. Du weisst es wahrscheinlich selbst nicht besser... @Marcel Also den Kondensator und die Spule braucht man um das PWM Signal zu glätten. Die Lüfter bestehen ja aus brushless Motoren, d.h. die Elektronik im Lüfter sorgt für die Kommutierung. Diese Elektronik mag es nicht wenn man sie ständig aus- und einschaltet. Das ganze soll halt wie ein "PWM/DC"-Wandler wirken oder besser ausgedrückt: D/A-Wandler. Zur Zeit habe ich dass über ein BUZ11 der die Masse schaltet gemacht und ohne Spule. Funktioniert soweit eigentlich gut aber ich kann das Drehzahlsignal nicht auswerten, da die Lüfter-Masse künstlich angehoben ist. Außerdem soll das Fehlen der Spule Störungen verursachen. Mit Spule hätte man dann einen TP 2.Ordnung. Das Drehzahlsignal wird bei den PC Lüftern über eine extra Leitung rausgeführt (gelb). Ist ein Open-Kollektor der zwei mal pro Umdrehung schaltet. @all Ich will von euch nicht dass ihr mir alles hinterher tragt, aber manchmal findet man halt nicht im Forum, Web, und Wiki das passende weil einem vielleicht die passenden Suchwörter nicht einfallen. Wer hier postet und damit nur Stunk machen will, soll dass doch wo anders tun!
Es ist halt immer ein wenig schwierig, ruhig zu bleiben, wenn hier Fragen gestellt werden und es sofort erkennbar ist, dass der Fragesteller sich selbst wenig bis keine Gedanken gemacht hat. In diesem Fall: >Wie groß sollte ich die Spule wählen? und >Mit Spule hätte man dann einen TP 2.Ordnung. Was ist nun DIE Groesse ueberhaupt, die an einem Tiefpass interessant ist? Die allerdings wurde in beiden Deiner Frageposts noch nicht erwaehnt... Gast2
...traeumte von einem Schaltnetzteil...wollte einen Motor einschalten... krativer Muell
>Was ist nun DIE Groesse ueberhaupt, die an einem Tiefpass interessant >ist? OK, also du meinst wohl die Grenzfrequenz. Die PWM läuft mit 100-200Hz. Das Problem was mir noch etwas Kopfzerbrechen bereitet, der TP ist ja nicht unbelastet, und genaue Angaben zum Lüfter selbst hat man ja keine.
Ich bin auch an dem Thema interessiert. Hat jemand schon eine Lösung bzw. Verbesserungsvorschlag zu der Schaltung von "PWM"? @PWM Gibt es nicht vielleicht einen Komplimentärtyp zum BUZ11? Den könntest du dann ja verwenden.
Statt Mosfet kann man ja auch einen pnp-Leistungstransistor mit Basisvorwiderstand nehmen. Da sowieso runtergeregelt wird, spielen Verluste durch höheren Ucesat keine Rolle.
Ob der Aufwand gerechtfertigt ist oder nicht... soll erstmal dahin gestellt sein. Unter http://schmidt-walter.eit.h-da.de/smps/abw_smps.html findest du eine Hilfe bei der Dimensionierung. Mach bei den 1-3 W aber keinen Aufstand draus. Die Ströme und die Frequenzen sind bei deinem Projekt gering und die Bauteilwahl unkritisch.
Also glaubst du man kann die Spule auch weg lassen? Wobei ich dann nicht weiss ob die Lüfter das Netzteil vom PC stören. Ich habe mal in dem Link vom Schmidt-Walter meine Daten eingegeben, da kommt dann was von 35mH raus! Das wäre ja schon eine richtig dicke teure Spule. :-(
Bitte melde dich an um einen Beitrag zu schreiben. Anmeldung ist kostenlos und dauert nur eine Minute.
Bestehender Account
Schon ein Account bei Google/GoogleMail? Keine Anmeldung erforderlich!
Mit Google-Account einloggen
Mit Google-Account einloggen
Noch kein Account? Hier anmelden.
