Hallo, ich möchte an meinem Schreibtisch eine gute und verlässliche 5V Spannunsquelle einrichten, vielleicht auch mit 3,3V Kanal, aber den bräuchte ich im Moment noch nicht. Worum es mir nun geht ist folgendes: Ich würde gerne ein Schaltnetzteil verwenden, dessen Ausgang aber in drei, oder aber auch nur zwei von einander getrennte Kanäle aufteilen. Der Sinn der Sache ist folgender: Wenn ich jetzt z.B. am einen Kanal beim Experimentieren mal einen Kurzschluss oder was auch immer verursache, dann soll eben das Gerät, das am zweiten oder, wenn es den geben wird, dritten Kanal hängt davon nicht betroffen sein und keinen Schaden nehmen. Ist eine solche Trennung einer 5V- Versorgung in zwei oder drei Kanäle überhaupt möglich und wenn ja, welcher Schaltungsaufwand muss dafür betrieben werden? Gedacht habe ich mir nun folgendes: Ich nehme irgendein Schaltnetzteil, das z.B. 4A Ausgangsleistung hat. Dann baue ich zwei oder drei Strombegrenzungen auf die jeweils nur ca. 1A zulassen (mehr brauche ich zum Experimentieren auch nicht), und schliesse die eben jeweils an das Schaltnetzteil an. Habe ich dann drei "getrennte" Kanäle, die eben die Geräte geschützen bei einem Kurzschluss an einem Kanal? Gut, das war die Trennung, nun soll auch noch eine Strommessung eingebaut werden (wenn dann richtig ;-)). Dazu würde ich einfach einen µC nehmen (vorzugsweiße den Mega8), den eben mit dem ADC und einem Shunt den Strom messen lassen und dann eben den Strom pro Kanal auf einen LCD anzeigen lassen. Ist soweit eigentlich kein Problem, die Strommessung per ADC ist zwar neu, aber das werde ich schon hinbekommen. Wie sieht es mit der Genauigkeit bei dieser Methode aus? Der Mega8 hätte in DIP- Form 4x 10Bit ADC. Reicht das aus, um auch sehr kleine Ströme anzuzeigen? Ich würde mal sagen, es reicht, wenn eben zwischen 10mA und 1A angezeigt werden, die Auflösung vielleicht 1 oder 2mA. Ist das machbar mit den 10-Bit? Dann habe ich mich umgeschaut und noch das IC ICL7106 gefunden, das eben einen Strom per Shunt messen kann und diesen dann mit einer SSA anzeigen kann. Der Schaltungsaufwand wäre hier natürlich erheblich höher, da ich für jeden Kanal eben eines dieser ICs benötigen würde und die ja auch noch eine Aussenbeschaltung wollen. Wie sieht es hier mit der Genauigkeit aus? Wären die noch eine Alternative, wenn der Mega8 die Auflösung von vielleicht 1 bis 2mA nicht packt? Ach ja, bevor ich es vergesse: Was haltet ihr von dem 3,3V Kanal? Wäre es sinnvoll eher zwei 5V und einen 3,3V kanal zu verwenden, oder drei 5V- Kanäle? Und noch was: Welches Schaltnetzteil würdet ihr mir empfehlen? Es sollte eben nicht allzu teuer sein. Vielen Dank schon einmal im Voraus. Gruß, Steffen
Ich nehm dafür einfach ein altes PC-Schaltnetzteil, da hast dann alle Spannungen die du brauchst (auch negative). Natürlich noch keine getrennten 5V Ausgänge, das müsstest du selber machen. Jeder Spannungsausgang sollte zumindest ständig mit ner LED belastet werden, damit das Netzteil nicht ohne Last läuft.
Manuel Stahl wrote: > Ich nehm dafür einfach ein altes PC-Schaltnetzteil, da hast dann alle > Spannungen die du brauchst (auch negative). Natürlich noch keine > getrennten 5V Ausgänge, das müsstest du selber machen. Jeder > Spannungsausgang sollte zumindest ständig mit ner LED belastet werden, > damit das Netzteil nicht ohne Last läuft. Ja, genau das wäre eine Möglichkeit: PC- Netzteile hab ich noch genug da, das ist nicht das Problem. Aber mir geht es ja hauptsächlich um die trennung der Kanäle, also eine Strombegrenzung mit Messung brauche ich dann immernoch. Vielen Dank schon einmal für die schnellen Antworten! Gruß, Steffen
Eigentlich reichen doch einzelne 1A Sicherungen in den jeweiligen Zuleitungen aus. Vor der Verteilung am Netzteil kannst Du ja noch eine ZPD5V1 Zenerdiode spendieren, damit ein eventuell rückwärts einspeisender Verbraucher in jedem Fall die Sicherung raushaut.
Hallo, warum machst Du es Dir mit der Strombegrenzung denn so kompliziert? Für sowas gibt es schon seit mehreren Jahrzehnten eine bewährte Lösung : eine einfache Sicherung. Wenn Du unbedingt noch eine elektronische Begrenzung einbauen willst, dann stell sie auf 1,5A ein und schalte eine flinke 1A Feinsicherung dahinter, dann bist Du auf jeden Fall auf der sicheren Seite. Frank
Frank wrote: > Hallo, warum machst Du es Dir mit der Strombegrenzung denn so > kompliziert? Für sowas gibt es schon seit mehreren Jahrzehnten eine > bewährte Lösung : eine einfache Sicherung. > Wenn Du unbedingt noch eine elektronische Begrenzung einbauen willst, > dann stell sie auf 1,5A ein und schalte eine flinke 1A Feinsicherung > dahinter, dann bist Du auf jeden Fall auf der sicheren Seite. Ja, aber so muss ich in einem "Schadensfall" immer die Sicherung wechseln und das ist dann auch nicht sehr optimal gelöst. Was gehen würde, wäre eine elektronische Sicherung, also eine, die man per Knopfdruck wieder rückstellen kann. Ich hab mir nun schon einige Strombegrenzungen angeschaut und habe mir so überlegt, dass man die doch auch ohne noch extra großen Aufwand betreiben zu müssen einstellbar machen könnte, oder? Gruß, Steffen
>Ja, aber so muss ich in einem "Schadensfall" immer die Sicherung >wechseln und das ist dann auch nicht sehr optimal gelöst. Was gehen >würde, wäre eine elektronische Sicherung, also eine, die man per >Knopfdruck wieder rückstellen kann. Polyfuse kommt von alleine wieder.
So, ich hab nun ein wenig recherchiert und bin dabei auf diese Schaltung gestoßen: http://www.elektronik-kompendium.de/public/schaerer/i_sens.htm (ziemlich unten, mit dem Titel "Einstellbare Highside-Stromsensorschaltung"). Das müsste doch für meinen Anwendungsfall sehr passend sein, oder? Dann den Ausgang dieser Schaltung, also Uc einfach an einen Input des µC, dann weiß dieser, dass ein zu hoher Strom entnommen werden wollte, zeigt auf dem LCD eben dies an und wartet auf einen Tasterdruck, mit dem der Kanal wieder freigegeben wird. Außerdem steuert er natürlich den Kanal per FET, o.a. Was haltet ihr von dieser Lösung und vorallem dem IC LF351. Auf der genannten Seite stand, dass diese Lösung gut funkioniert, wenn die Specs eingehalten werden....In meinem Fall (5V) müsste dann das lt. diesem DB (http://www.reichelt.de/?;ACTION=7;LA=6;OPEN=1;INDEX=0;FILENAME=A200%252FKF351DIP%2523FAI.pdf;SID=31ArVcH6wQAR8AAFQwxiY080f7e902cefb75028c3cc995e026ea9 ) eigentlich stimmen. Eine andere Möglichkeit wäre eben das Ganze auch ohne µC aufzubauen, wie hier beschrieben: http://www.elektronik-kompendium.de/public/schaerer/elecfuse.htm Hier wäre natürlich der Schaltungsaufwand pro Kanal viel größer, allerdings wäre es dann eben auch vom µC unabhängig. Zu welcher Lösung würdet ihr mir raten? Vielen Dank schon einmal im Voraus. Gruß, Steffen
Schaue dir mal von z.B. Maxim einen USB-Power-Switch an (z.B. MAX1562). Auch bei TI habe ich schon welche gesehen. Alternativ könntest du dir mit einem OPA und einem p-Kanal-MOS-FET einen Strombegrenzer bauen.
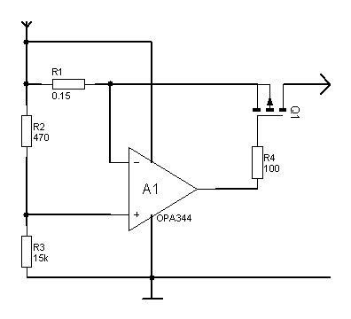
HildeK wrote: > Schaue dir mal von z.B. Maxim einen USB-Power-Switch an (z.B. MAX1562). > Auch bei TI habe ich schon welche gesehen. > Alternativ könntest du dir mit einem OPA und einem p-Kanal-MOS-FET einen > Strombegrenzer bauen. Das klingt interessant...Haste gerade einen Schaltplan zur Hand, den du posten könntest? Zu dem Schaltnetzteil: Was haltet ihr von diesem Modell von Reichelt: http://www.reichelt.de/?;ACTION=3;LA=4;GROUP=D483;GROUPID=597;ARTICLE=57465;START=0;SORT=artnr;OFFSET=16;SID=27wRaIl6wQARsAABnF@Boa6496fce12d3b88fe4fed0d87fd0bd5b Hat das schonmal jemand getestet, bzw ist es empfehlenswert? Als Alternative könnte ich auch ein ATX- Netzteil verwenden, was aber eigentlich völliger Overkill wäre, da die wenigstens 10A bei 5V liefern, ich aber höchstens 4A benötigen würde. Vielen Dank schon einmal im Voraus! Gruß, Steffen
>Das klingt interessant...Haste gerade einen Schaltplan zur Hand, den du >posten könntest? Prinzipbild im Anhang. Sollte auf etwa 1A begrenzen. OPA muss ein R2R-Typ sein. Vorziehen würde ich aber die genannte USB-Power-Switche: - bauen kleiner - sind thermisch geschützt - haben weniger Spannungsverlust Allerdings ist die Strombegrenzung nicht einstellbar.
Komparator + NE555 als Monoflop + Fet Eine ziemlich gute Überstromsicherung die man auf Tastendruck Starten und Reseten kann. Der Vorteil ist das wenn man diese auch mit Kopfdruck erst starten muss man sich Gedanken macht ob alles stimmt und keine Lust hat den Knopf gleich wieder zu drücken =D Mit Hilfe eines RC Gliedes kann man die Auslösezeit variieren. Von Superflink nach Megaträge =)
@ HildeK: Vielen Dank für den Schaltplan! Das hier: http://www.elektronik-kompendium.de/public/schaerer/i_sens.htm (gleich die erste Schaltung), funktioniert doch genau gleich, außer dass eben am Ausgang kein FET angeschlossen ist. Wenn ich nun also die Schaltund ganz unten auf der Seite unter "Einstellbare Highside-Stromsensorschaltung" aufbaue, dann habe ich doch eine einstellbare Strombegrenzung, oder? Das könnte ich dann doch auch mit dem von dir genannten Power Switcher kombinieren, um eben zwei oder auch drei getrennte Kanäle zu erhalten, die alle eine einstellbare Strombegrenzung haben. Allerdings muss ich doch am Steuerausgang dieser Begrenzungen auch noch ein Logikgleid anbringen, denn ansonsten funktioniert die Begrenzung folgendermaßen: Strom zu hoch --> Abschalten....Strom wieder null --> Einschalten....Strom geht wegen Kurzschluss gleich wieder hoch --> wieder abschalten, usw. Also nach der Begrenzungsschaltung einen µC, der alles steuert. Vielen Dank schon einmal im Voraus. Gruß, Steffen
>Wenn ich nun also die Schaltund ganz unten auf der Seite unter >"Einstellbare Highside-Stromsensorschaltung" aufbaue, dann habe ich doch >eine einstellbare Strombegrenzung, oder? Ja, hast du. In meinem Prinzipbild ist die Referenzspannung ja lediglich durch R2 und R3 bestimmt und damit von der Eingangsspannung direkt abhängig. >Das könnte ich dann doch auch mit dem von dir genannten Power Switcher >kombinieren, um eben zwei oder auch drei getrennte Kanäle zu erhalten, >die alle eine einstellbare Strombegrenzung haben. Eigentlich reicht eines von beiden. Wenn du den Highside-Stromsensor mehrfach aufbaust, hast du doch das, was du wolltest. Sogar mit genauem Begrenzungspunkt. Zusammen mit dem FET schaltet sie nicht ab, sondern begrenzt den Strom auf den eingestellten Maximalwert. Bei den empfohlenen USB-Powerswitchen habe ich mal welche von TI ausgemessen. Ich meine mich zu erinnern, dass diese zunächst den Strom begrenzen. Da sie aber in normalen DIL-Gehäusen sind, werden sie sehr schnell heiß und der eingebaute Temperaturschutz nimmt den Strom dann recht schnell zurück. Sie sind ja entwickelt worden, um an den 5V-Pins der USB-Stecker die 30A des PC-Netzteils fernzuhalten und so den laufenden Betrieb im Falle eines Fehlers der Peripherie den PC nicht zum Absturz zu bringen oder möglicherweise einen Brand zu verursachen. Sie sind auch nicht sonderlich genau, da über den RDSon der Spannungsabfall gemessen wird. Für einen Schutz reicht das aber immer. Deine ursprünglich genannte Nutzung verstand ich so, dass du zwar ein kräftiges Netzteil im Hintergrund hast, aber nur mehrfach rund 1A entnehmen willst und im Fehlerfall bei einem Ausgang die anderen weiterlaufen sollen. Ob jetzt der fehlerhafte ganz ausgeschaltet wird oder nur der Strom auf kleine Werte reduziert wird, ist doch zweitrangig. Wenn du allerdings einen solchen Ausgang auch als einstellbare Stromquelle nutzen willst, dann wirst du die diskrete Lösung nehmen müssen. Für eine Strommessung kannst du natürlich über dem Fühlerwiderstand die Spannung mit einem zweiten OPA messen, verstärken und nach Ohm in einen Strom umrechnen. Da kann man jetzt beliebig weiter ausbauen. Bis zu einem anständigen, mehrkanaligen Labornetzteil mit einstellbarer Spannung und Strombegrenzung sowie neben dem Source- auch einem Sinkbetrieb (kann auch als el. Last arbeiten), fernbedienbar über USB einschließlich dem Auslesen der aktuellen Spannungs- und Stromwerte. Schau dir einfach mal die Featureliste der größeren Gossen-Teile an :-).
Vielen Dank für deine Antwort erstmal, freut mich sehr! HildeK wrote: >>Wenn ich nun also die Schaltund ganz unten auf der Seite unter >>"Einstellbare Highside-Stromsensorschaltung" aufbaue, dann habe ich doch >>eine einstellbare Strombegrenzung, oder? > Ja, hast du. In meinem Prinzipbild ist die Referenzspannung ja lediglich > durch R2 und R3 bestimmt und damit von der Eingangsspannung direkt > abhängig. Ok, dann baue ich die Strombegrenzung aus meinem Link, weil die eben einstellbar ist... >>Das könnte ich dann doch auch mit dem von dir genannten Power Switcher >>kombinieren, um eben zwei oder auch drei getrennte Kanäle zu erhalten, >>die alle eine einstellbare Strombegrenzung haben. > Eigentlich reicht eines von beiden. Wenn du den Highside-Stromsensor > mehrfach aufbaust, hast du doch das, was du wolltest. Sogar mit genauem > Begrenzungspunkt. Zusammen mit dem FET schaltet sie nicht ab, sondern > begrenzt den Strom auf den eingestellten Maximalwert. Also sehe ich das nun richtig: Die Highside- Begrenzung schaltet nicht ab, sondern begrenzt eben nur den Strom auf den eingestellten Maximalwert? Wenn ja, dann muss ich das noch mit einer Logikschaltung verknüpfen, die bei einer Stromüberschreitung komplett abschaltet, und auf einem Tastendruck des Benutzers wartet, um wieder freigeschalten zu werden. > Bei den empfohlenen USB-Powerswitchen habe ich mal welche von TI > ausgemessen. Ich meine mich zu erinnern, dass diese zunächst den Strom > begrenzen. Da sie aber in normalen DIL-Gehäusen sind, werden sie sehr > schnell heiß und der eingebaute Temperaturschutz nimmt den Strom dann > recht schnell zurück. Sie sind ja entwickelt worden, um an den 5V-Pins > der USB-Stecker die 30A des PC-Netzteils fernzuhalten und so den > laufenden Betrieb im Falle eines Fehlers der Peripherie den PC nicht zum > Absturz zu bringen oder möglicherweise einen Brand zu verursachen. Sie > sind auch nicht sonderlich genau, da über den RDSon der Spannungsabfall > gemessen wird. Für einen Schutz reicht das aber immer. > Deine ursprünglich genannte Nutzung verstand ich so, dass du zwar ein > kräftiges Netzteil im Hintergrund hast, aber nur mehrfach rund 1A > entnehmen willst und im Fehlerfall bei einem Ausgang die anderen > weiterlaufen sollen. Ob jetzt der fehlerhafte ganz ausgeschaltet wird > oder nur der Strom auf kleine Werte reduziert wird, ist doch > zweitrangig. Mir wäre es eigentlich lieber, wenn ganz abgeschaltet werden würde, weil nehmen wir mal an es ist ein Kurzschluss, der Strom geht sehr hoch, wird dann begrenzt, es fließen aber immernoch 200mA. Das ist dann ja nicht so gut für die Geräte, die eventuell auch an dem Kanal mit dem Kurzschluss hängen, oder? > Wenn du allerdings einen solchen Ausgang auch als einstellbare > Stromquelle nutzen willst, dann wirst du die diskrete Lösung nehmen > müssen. Ja, einstellbar wäre schon klasse, weil ich weiß ja nie, wie viel die Verbraucher die je mal angeschlossen werden ziehen werden. Und um eine optimale Sicherheit zu gewährleisten muss ich dann ja immer knapp über den tatsächlichen Verbrauch des Verbrauchers die Strombegrenzung einstellen, sodass sie in einem Fehlerfall sofort anspringt. > Für eine Strommessung kannst du natürlich über dem Fühlerwiderstand die > Spannung mit einem zweiten OPA messen, verstärken und nach Ohm in einen > Strom umrechnen. Ich habe irgendwo gelesen, dass die Schaltung, die ich aufbauen will am Shunt einen Spannungsabfall von höchstens 10mV haben will. Wenn ich nun von einem Maximalverbrauch von 2A ausgehe brauche ich ja einen 0,005 Ohm Widerstand, also 5mOhm. Da habe ich bei ebay ein nettes Angebot gefunden, das ich dann warsch. kaufen werde. Die Belastbarkeit der Widerstände muss dann ja nur 0,02W betragen, was ja eigentlich jeder Widerstand erfüllt, somit kann es da eigentlich zu keinen Komplikationen kommen. > Da kann man jetzt beliebig weiter ausbauen. Bis zu einem anständigen, > mehrkanaligen Labornetzteil mit einstellbarer Spannung und > Strombegrenzung sowie neben dem Source- auch einem Sinkbetrieb (kann > auch als el. Last arbeiten), fernbedienbar über USB einschließlich dem > Auslesen der aktuellen Spannungs- und Stromwerte. Schau dir einfach mal > die Featureliste der größeren Gossen-Teile an :-). Jep, genau das wäre möglich. Da ich eh noch einen µC verwende, der den tatsächlichen Stromverbrauch ermitteln soll und das ganze dann auf einem LCD anzeigt, kann ich noch Features wie USB oder auch nur RS232 einbauen. Noch eine Frage: Kann ich die Referenzspannung der Mega8 auf z.B. 0,2V einstellen, damit er eben die 10mV (0,01V) die am Shunt abfallen noch genügend auflöst? Oder wie tief kann die Referenzspannung sein? Vielen Dank schon einmal im Voraus. Gruß, Steffen
>Also sehe ich das nun richtig: Die Highside- Begrenzung schaltet nicht >ab, sondern begrenzt eben nur den Strom auf den eingestellten >Maximalwert? Ja. Meine Vorschläge gingen von deinem ursprünglichen Ansatz aus: ein Kurzschluss auf einem der Ausgänge soll die anderen nicht beeinträchtigen und den fehlerhaften auf einen noch akzeptablen Wert begrenzen. Wenn du ganz abschalten willst, dann folge dem Rat von Autor: Der Gast (Gast) Datum: 15.01.2009 22:44 oder schalte eine Polyfuse (Rat von holger (Gast) ) noch in Reihe. >Ich habe irgendwo gelesen, dass die Schaltung, die ich aufbauen will am >Shunt einen Spannungsabfall von höchstens 10mV haben will. Wenn ich nun >von einem Maximalverbrauch von 2A ausgehe brauche ich ja einen 0,005 Ohm >Widerstand, also 5mOhm. Da habe ich bei ebay ein nettes Angebot >gefunden, das ich dann warsch. kaufen werde. Die Belastbarkeit der >Widerstände muss dann ja nur 0,02W betragen, was ja eigentlich jeder >Widerstand erfüllt, somit kann es da eigentlich zu keinen Komplikationen >kommen. Klar, je kleiner der Spannungsabfall ist, desto besser. Aber bei nur 10mV musst du dann schon einen OPA suchen, der sehr wenig Offsetspannung hat. Und wenn du auf kleinere Ströme begrenzen willst (z.B. 200mA), dann sind es nur noch 1mV. Das ist nicht mehr einfach zu handhaben. Zu Details des Mega8 muss jemand anderes was sagen.
HildeK wrote: >>Also sehe ich das nun richtig: Die Highside- Begrenzung schaltet nicht >>ab, sondern begrenzt eben nur den Strom auf den eingestellten >>Maximalwert? > Ja. Meine Vorschläge gingen von deinem ursprünglichen Ansatz aus: ein > Kurzschluss auf einem der Ausgänge soll die anderen nicht > beeinträchtigen und den fehlerhaften auf einen noch akzeptablen Wert > begrenzen. > Wenn du ganz abschalten willst, dann folge dem Rat von > Autor: Der Gast (Gast) > Datum: 15.01.2009 22:44 > oder schalte eine Polyfuse (Rat von holger (Gast) ) noch in Reihe. Ja, oder ich verwende eben die Highside- Begrenzung, aber eben mit einem µC, der dann die Leitung praktisch kappt. Und er gibt sie erst wieder frei, wenn ein Taster gedrückt wurde. >>Ich habe irgendwo gelesen, dass die Schaltung, die ich aufbauen will am >>Shunt einen Spannungsabfall von höchstens 10mV haben will. Wenn ich nun >>von einem Maximalverbrauch von 2A ausgehe brauche ich ja einen 0,005 Ohm >>Widerstand, also 5mOhm. Da habe ich bei ebay ein nettes Angebot >>gefunden, das ich dann warsch. kaufen werde. Die Belastbarkeit der >>Widerstände muss dann ja nur 0,02W betragen, was ja eigentlich jeder >>Widerstand erfüllt, somit kann es da eigentlich zu keinen Komplikationen >>kommen. > Klar, je kleiner der Spannungsabfall ist, desto besser. Aber bei nur > 10mV musst du dann schon einen OPA suchen, der sehr wenig Offsetspannung > hat. Und wenn du auf kleinere Ströme begrenzen willst (z.B. 200mA), dann > sind es nur noch 1mV. Das ist nicht mehr einfach zu handhaben. Ja, das stimmt allerdings. Ich glaube ich habe mich bei den 10mV auch nur verkuckt, denn die Schaltung funktioniert bestimmt auch mit höheren Spannungsabfällen noch, also kann mein Shunt bestimmt ein wenig größer sein. Angenommen ich nehme einen Shunt, der bei 2A 100mV Spannungsabfall hat, der hat dann bei 200mA noch 10mV und bei 25mA immernoch 1,25mV. Wäre das i.O., oder sogar noch einen größeren Widerstand? 200mV würden auch noch gehen, dann habe ich eben anstatt 5V nur noch 4,8V am Ausgang, aber das juckt die meisten Geräte nicht sonderlich, oder? Ich meine je weniger Abfall desto besser, ist ja klar. Aber die Messgenauigkeit sollte auch nicht allzu niedrig sein, also +/- 15mA sollte die Auflösung schon sein. Schliesslich will ich den Shunt an der Begrenzung auch noch parallel mit einem µC auslesen, um den Stromverbrauch auf einem LCD darzustellen. Vielen Dank schon einmal im Voraus! Gruß, Steffen
>Angenommen ich nehme einen Shunt, der bei 2A 100mV Spannungsabfall >hat, der hat dann bei 200mA noch 10mV und bei 25mA immernoch 1,25mV. Wenn du einen OPA mit geringem Offset aussuchst bzw. den Offset kompensierst, sollte es machbar sein. Hier muss zwischen wenig Spannungsverlust bei großen Strömen und entsprechend kleiner Verlustleistung beim Widerstand und den möglichen Einflüssen des OPA auf die Genauigkeit des Ergebnisses, der Kosten und des Aufwands entschieden werden. Wie so oft.
Bitte melde dich an um einen Beitrag zu schreiben. Anmeldung ist kostenlos und dauert nur eine Minute.
Bestehender Account
Schon ein Account bei Google/GoogleMail? Keine Anmeldung erforderlich!
Mit Google-Account einloggen
Mit Google-Account einloggen
Noch kein Account? Hier anmelden.
