Hallo! Ich möchte mit dem ICL7107 einen Strom messen. Ich verwende dazu einen Shunt in der Masseleitung. Also: (+) ------------------------+ | _|_ | | Verbraucher |_| | +--------------------- (Masse) _|_ | | |_| Shunt Eingang ICL7107 | (-) ------------------------+--------------------- (-) Mein Problem: Die Eingangsspannung am ICL7107 ist negativ zur Masse. Kann ich das Vorzeichen der Messspannung mit einem OPV umdrehen? Also mit einem invertrierenden Vertärker mit dem Verstärkungsfaktor 1?
Der 7107 ist normaler Bestandteile eins DVM Moduls. Wäre das evtl auch eine Lösung für Dich: Die alten ELV Netzteile hatten da einfach das "-" Segment abgeklemmt an der Amperemeter-Anzeige. hth, Andrew
Kommte der ICL7107 auch mit negative Eingangsspannungen zurecht? Ich habe das Datenblatt zwar angeschaut, aber ich habe gewaltige Probleme mit dem Englisch. Wenn mir einer sagen könnte, auf welcher Seite das stehen würde, versuche ich es nochmal.
>Mein Problem: Die Eingangsspannung am ICL7107 ist negativ zur Masse. >Kann ich das Vorzeichen der Messspannung mit einem OPV umdrehen? Warum so Kompliziert ? Dreh doch diene Messkabel um ^^
Die Dinger wollen eine potentialgetrennte Versorgungsspannung haben, sonst zeigen sie dir nur Hausnummern an.
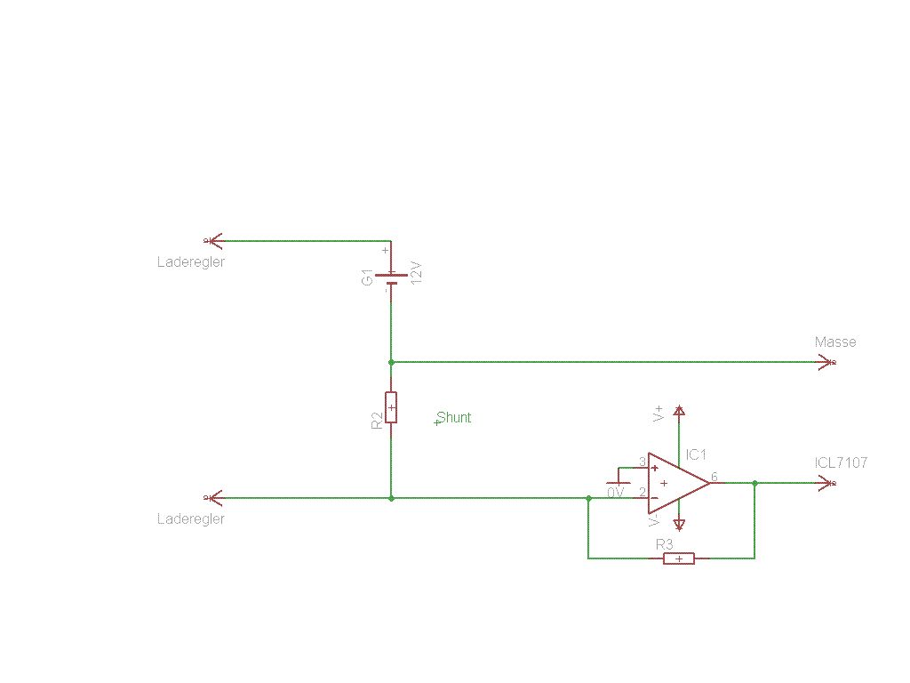
>Die Dinger wollen eine potentialgetrennte Versorgungsspannung haben, >sonst zeigen sie dir nur Hausnummern an. Versorgt werden sie (es sind 6) über einen Trafo. 5 von ihnen messen einen Ladestrom, der von 5 verschiedenen Solarpanelen über Laderegler in die Akkus fließt. Der übrige misst den Strom der entnommen wird. Messkabel vertauschen ist leider nicht möglich. Ich habe im Anhang meine Schaltung, wie ich es machen würde. Würde es so funktionieren (auch wegen der Temperaturstabilität)?
Ja ne, aber nur fast. Man muss halt einfach wissen, welche Verbindungen zulässig sind. Der ICL7107 besitzt auf alle Fälle Anschlüsse für +/-5V und Masse. Davon getrennt sind aber zunächst mal seine Messeingänge IN HI/IN LO, die aber spannungsmäßig in der Nähe von Masse gehalten werden müssen. Die Polung ist aber egal.
Die Schaltung ändert nichts an Deiner Gesamtsituation. Der OpAmp ist als Buffer geschaltet und fügt daher lediglich einen ungewollten Offset dazu. Wieso solltest Du nicht IN HI/IN LO vertauschen können? Was für ein Messgerät ist das?
Ömpf ne da fehl nur der Widerstand vor dem Eingang in gleicher Höhe wie R3, dann ist es wirklich ein invertierender Verstärker :-)
Bei meiner Schaltung ist IN LO fix mit Masse und COMMON verbunden. Wenn ich diese Verbindung löse, wird nichts brauchbares mehr angezeigt. Ich wusst nicht, dass ich IN LO und IN HI einfach so vertauchen kann.
Bitte melde dich an um einen Beitrag zu schreiben. Anmeldung ist kostenlos und dauert nur eine Minute.
Bestehender Account
Schon ein Account bei Google/GoogleMail? Keine Anmeldung erforderlich!
Mit Google-Account einloggen
Mit Google-Account einloggen
Noch kein Account? Hier anmelden.
