Hi Ich habe in einer KfZ-Anwendung einen tiny12 (SMD) im Layout direkt unter einem kleinen Relais sitzen (wenig Platz :)). Soweit so gut, nur denke ich, dass der Controller beim Schalten manchmal abstürzt. Der Ausgang, sprich das Relais, bleibt dann dauerhaft eingeschaltet und ich muss erst die Versorgung kappen. Der Watchdog weis eigentlich auch Bescheid. Der Controller schaltet +5V auf einen NPN. Kann es sein, dass sich der AVR am Relais bischen stört? Bringt da nur Abstand was, oder gibts entstörtechnisch noch paar Möglichkeiten? Gruß
Hört sich eher danach an, dass Du beim Schalten eine Spannungsspitze über die Versorgung induziert bekommst... Pröfe deine Schaltung/Layout am besten anhand folgender Punkte: -Wie hast du das Relai angeschaltet? (Transistor oder Buffer zwischen Port und Relai) -> Bitte nicht direkt ( Soll auch schon einer gemacht haben ). - Ist eine Diode zwischen oberem und unterem Wicklungsende in Sperrichtung geschaltet (1N4148 ist meist stark genug und vor allem schnell genug ). Induktivitäten haben die leidige Angewohnheiten beim Lastwechsel sich dem entgegen zu stellen -> Die Spule erzeugt dann eine unter umständen recht grosse Gegenspannung, die problemlos einen Microcontroller zu Fall bringen kann. - Wichtig Spannungsversorgung und Blocken aller Eingangsspannungspins direkt am Eingangspin des MC. Wichtig wirklich alle Pins blocken. Im problemlosen Umfeld funktionieren MCUs teilweise ganz ohne Clock-Cs prächtig, aber sobald da was rumschwirrt auf der Versorgung... - Resetschaltung ausreichend gegen induktive Einstreuung gesichert ( möglichst weit vom Relai weg) und möglichst niederohmig machen... - Quarz ebenfalls weit vom Relai weg. Hier kann eine Störung durch einen Spike vom Relai dass Abreissen des Taktes bedeuten -> MCU bleibt stehen, nicht mal Watchdog läuft ab, da der Timer ebenfalls vom Takt betrieben wird und stehenbleibt. - Ausreichend Block-Elkos vorhanden. Im KFZ-Umfeld dürfen für selbst kleine Schaltungen (kaum Verbraucher), Eingangs wie Ausgangsseitig ( vom Spannungsregler gesehen) mal 47u - 100u rein. Das sind jetzt Tips einfach übern Kamm geschoren. Bei Serien würd ich da jedoch ein bischen genauer arbeiten...
Danke für die vielen Anregungen-da werd ich wohl noch ein paar Bauteile draufpacken müssen und nochmal testen. Der Controller läuft mit internem Takt, Reset liegt an +Ub, 1N4148 sind auch an der Spule... Gruß
Hast Du an die Freilaufdiode parralel zur Relaisspule gedacht. Selbstverständlich in Sperrrichtung. Die Spannungsspitzen beim abschalten der Spule können doch erheblich sein.
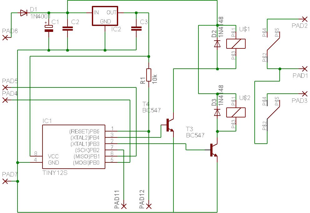
könnte jemand mal davon eine skizze mache, ich meine, daß sich ein anfänger wie ich genaueres darunter vorstellen kann? das wäre sehr nett..
Hi So sah die ursprüngliche Schaltung mal aus. Gut zu erkennen, die Dioden parallel zur Spule... Habe übrigens bisher mehrere Modifikationen vorgenommen-andere bzw. doppelte Transistorstufe,Vorwiderstände,weitere 100n Blockkond.,andere Resetbeschaltung,Pull-Ups an den Eingängen usw. Es hat alles nix geholfen!!! Ich teste jetzt mit dem 90S1200 ?!...
Hallo Lukas, emv ist immer wieder eine interessante Sache. Im Schaltplan ist die aber niemals ersichtlich. Ich denke, ein anderer µC wird dir da auch nicht weiterhelfen. Such einmal nach ein paar Glitches in der Versorgungsspannung. Dazu Oskar auf AC-Eingang schalten und beim Relaisschalten Spikes von einigen 100mV finden. Diese abpuffern mit 100n Keramikkondensator niederinduktiv an GND- und Vcc-Pins des µC. Notfalls Vcc-Pin über Spule von etwa 1µH zusätzlich entkoppeln. Resetpin über 1-4.7k an Vcc hängen. Sollten dort Glitches sein, über Keramikkondensator von 10n ableiten. Das gleiche gilt für alle anderen Eingänge des Controllers. Helfen kann auch eine Zenerdiode gegen Masse in der Ansteuerung des Transistors, wobei Masse auch wirklich eine solche sein sollte (niederinduktive Anbindung!) Wenn das Relais nicht schnell schalten muß, die Flankensteilheit des Transistors durch RC-Kombination am Eingang stark begrenzen. Wenn es dann immer noch nicht läuft, Schaltplan und Layout zusenden. Viel Glück.
leg doch deine schaltung mal in Alufolie und erde sie. vielleicht killt das ja deine EMV probleme. Vergiss nicht die schaltung davor von der alufolie zu isolieren; (anfangs papier oder so), die alufolie auf masse und wenn es funtzt das ganze mit isolierlack und EMV- Lack (leitender Kupferlack). Ansonsten wäre ein RC glied am Schaltkontakt des Relais und an der Spule noch sinnvoll
Was ist eigentlich hieraus geworden ? Wenn Lucas hier im Forum noch zu gange ist, würde mich eine nachträgliche Stellungnahme hierzu interessieren, da ich momentan ähnliche Probleme habe mein System ab KFZ-Bordnetz zum laufen zu bringen. Gruß Bernhard
Ich würde die Relais über eine eigene Diode direkt die Stromversorgung hängen. So sollte es keine Einstreuungen über die Versorgung geben. Evtl. wären Basiswiderstände für die Transistoren auch besser? Gruss Uwe
> Evtl. wären Basiswiderstände für die Transistoren auch besser?
Nicht besser, ZWINGEND notwendig. Das sind NPNs, keine FETs. Ausserdem
würde ich noch 10nF ans RESET hängen, NAH am Pin.
MfG
Falk
Ja genau die spannungsversorgung für die relais mit einer eigenen diode und elko an pad6 anschließen, damit das relais die kondensatoren von deiner schaltung nicht entladen kann!
Bitte melde dich an um einen Beitrag zu schreiben. Anmeldung ist kostenlos und dauert nur eine Minute.
Bestehender Account
Schon ein Account bei Google/GoogleMail? Keine Anmeldung erforderlich!
Mit Google-Account einloggen
Mit Google-Account einloggen
Noch kein Account? Hier anmelden.
