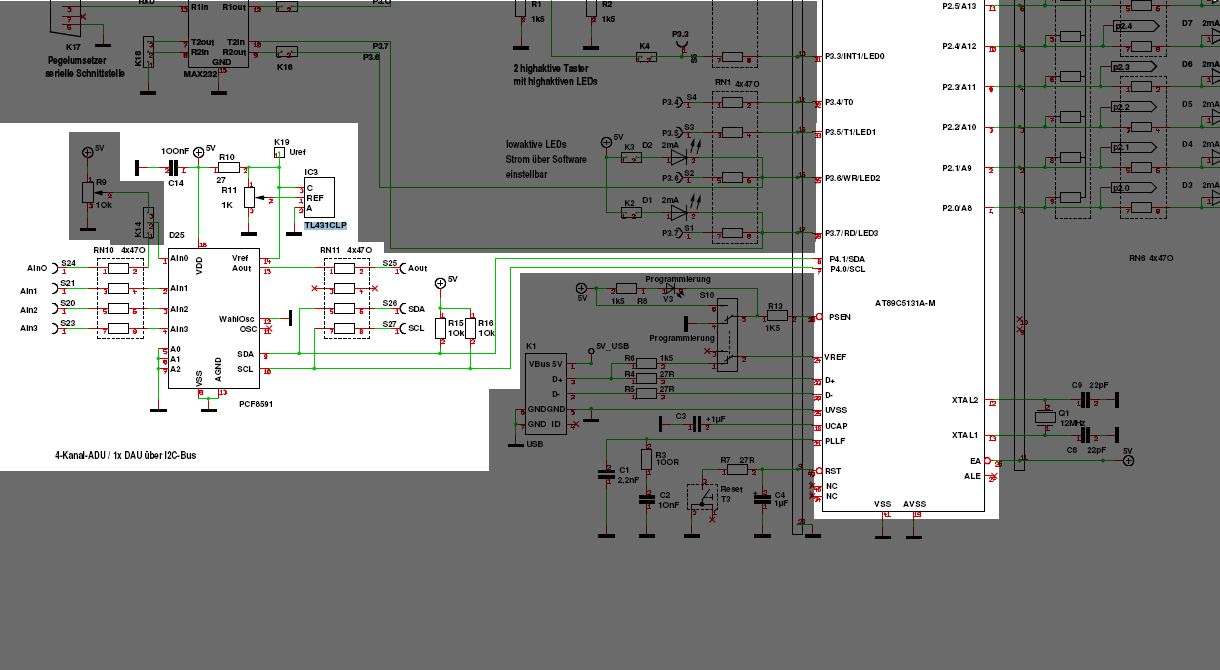
Hallo Leute! Ich hab mal eine Frage (habe sowas noch nie gemacht ^^): Wir haben in der Schule mal ein Testboard gemacht... Da ist n Atmel AT89C5131 Chip drauf und wie es natürlich zu einem Testboard gehört, ist auch noch einiges an Schnick-Schnack drauf - unter anderem ein ADC von Phillips (PCF8591P) (Datasheet: http://astro.temple.edu/~cvecchio/PCF8591_6.pdf ). Der ADC ist wie im Dateianhang zu sehen so am den Atmel geschaltet. Nun ist meine Frage: Wie frage ich nun den Wert von dem Port z.B. 1 (Ain1) ab? Hab da irgendwie nicht wirklich durchs Datenblatt geblickt... -.- Könnte mir da jemand von euch vielleicht ein Code-Beispiel geben? (in Assembler) Vielen vielen Dank schon mal für eure Hilfe :) Sunnyboy88
Per I2C würd ich es versuchen. Aber das weisst du ja schon bestimmt da du das Testboard ja gemacht hast!
Hallo Checker, Ja, das habe ich im Datenblatt auch schon gelesen, dass ich das per I2C machen sollte, aber ich weiß nicht wie das geht... Ich habe zwar das Testboard gelötet, aber entwickelt habe ich das nicht, deshalb weiß ich auch nicht wirklich all zu viel über das board bescheid... Gibts da irgendwo eine Anleitung oder ist das immer irgendwie unterschiedlich? Sorry, für die vielen Fragen, aber ich bin noch ziemlich neu auf dem Gebiet... Grüßle, Sunnyboy88
Der I²C wird bei Atmel als TWI bezeichnet. Beim 5151 ist er Hardware. Applications gibt es bei Atmel: http://www.atmel.com/dyn/products/tools_card.asp?tool_id=3421 Eine Beschreibung von I²C steht hier: http://www.roboternetz.de/wissen/index.php/I2C gruß hans
Bitte melde dich an um einen Beitrag zu schreiben. Anmeldung ist kostenlos und dauert nur eine Minute.
Bestehender Account
Schon ein Account bei Google/GoogleMail? Keine Anmeldung erforderlich!
Mit Google-Account einloggen
Mit Google-Account einloggen
Noch kein Account? Hier anmelden.
