Hallo, ich möchte mit einer externen Spannungsquelle (im Bereich von etwa 5 V - 60 V) einen Eingang an einem AVR Schalten. Die Spannungsquelle soll aber min. 100 mA liefern können, und das ganze soll galvanisch getrennt vom AVR sein, sprich zwischen der "Auswerteschaltung" und dem AVR sitzt ein Optokoppler. Für diesen Zweck habe ich mir zunächst eine Transistorkonstantstromquelle gedacht http://www.elektronik-kompendium.de/sites/slt/schalt/02102531.gif so dass eben diese 100 mA fließen können und auch auf 100 mA begrenzt wird. Die Frage ist nun wie ich die Information "Konstantstromquelle ist im Regelbereich" an einen Optokoppler weitergeben kann. Zwischen dem unteren Ende der Schaltung und GND den Optokoppler in Reihe zu schalten geht nicht, weil selbiger ja nur wenige mA haben möchte. Funktioniert dass wenn ich zum Optokoppler noch einen Parallelwiderstand ? Wenn ja wie kann ich den berechnen, wenn nein, welche andere Möglichkeit gibt es ? Gruß Ja mann
Bitte einmal logisch nachdenken: Wie willst du etwas galvanisch getrennt über einen Optokopler messen? Entweder du hast die Messschaltung vor dem Opto und digitalisierst es und schickst es dann durch den Optokopler an einen AVR oder aber du muss ohne die Trennung auskommen und vllt die Ausgänge des AVR absichern. Ansonnsten würd ich sagen mach eine lowside Shunt-Messung mit auswertung und übergib das digital über den Opto an einen anderen AVR. Gruß ErgoProxy
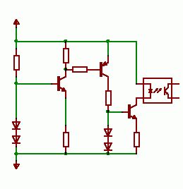
Wäre das vielleicht eine Idee? (Anhang) Der erste Teil, ist das was du schon hast: 100 mA Konstantstromquelle. Wenn die Spannung hoch genug ist, dass min. 100 mA fließen können, dann schaltet der NPN in Deiner Konst.Stromquelle soweit auf, dass 100 mA fließen. Dadurch wird der PNP durchgeschaltet, an dem wiederum eine 2. Konst.Stromquelle hängt. Diese stellt 10 mA für den Optokoppler bereit... usw. Damit hast du schon mal den Fall überprüft, ob die Spannung hoch genug ist, um 100mA zu treiben. Wenn nu auch noch überprüfen willst, ob nicht zufällig mehr als 100 mA fließen (das passiert aber nur, wenn wenn eine der Dioden hochohmig wird, oder der Transistor kaputt geht), dann musst du dir was mit 1 nis 2 Komparatoren ausdenken (Stichwort: Fensterkomparator). Dazu benötigst du aber ein Hilfsspannung. Du sagst, Deine Eingangsspannung ist >= 5 V. Dann könntest Du die Komparatoren auch damit betreiben. Vielleicht mittels Z-Diode auf 5V begrenzen. Könnte mir das so vorstellen: Du bastels dir 2 Referenzspannungen, ein Komparator schaltet, wenn mehr als z.B. 95mA über den Widerstand am Emitter fließen, ein weiterer schaltet, wenn mehr als 110mA über den Widerstand fließen. Wenn du z.B. einen Lm324 dafür nimmst und die Versorgungsspannung auf 5V begrenzt hast, kannst Du an die Ausgänge jeweils die Opptokoppler mit Vorwiderstand hängen. Soweit ich weiß, arbeitet der LM324 ab 3V im single supply. An der Sache ist dann natürlich zu beachten, dass du deine Spannungsquelle zusätzlich noch mit den beiden LED's der Optokopller belastest.
Bitte melde dich an um einen Beitrag zu schreiben. Anmeldung ist kostenlos und dauert nur eine Minute.
Bestehender Account
Schon ein Account bei Google/GoogleMail? Keine Anmeldung erforderlich!
Mit Google-Account einloggen
Mit Google-Account einloggen
Noch kein Account? Hier anmelden.
