Hallo. Ich hab versucht ein kleines UPS zu machen. Einer die 12V am ausgang hat, und 750mA liefern kan. Das hier ist mein schema. Ich hab das noch nicht getested. Ein beschreibung: IC1 liefert 12 Volt/800mA für externes Elektronik. IC2 liefert 13.2 Volt/750mA für mein bewachte Schaltung. IC3 ist ein Accu Lader. Der Accu muss auch der 750mA liefern können, wenn das Netz ausfallt. Solange IC2 MEHR spannung liefert als der Accu, wird D3 der Accustrom blokkieren, weil dort nur 13.1V auskommt. Zum letzten: die D4/Q2 schaltung ist ein Spannungsüberwachung der mein gerüt ausschalltet wenn der ausgang der UPS unter 11V kommt. Bin ich nicht 100% sicher das ich alles gechecked habe. Vielleicht klappt ierendwo etwas nicht.... können die Kenner hier bitte mein schema übersehen und fehler finden?? ( Verzeihe mein Deutsch :-/ )
Es ist nicht möglich, einem belasteten 12V-Trafo nach der Gleichrichtung eine Mindestspannung von 16,9V zu entlocken. Egal wieviele Elkos du verwendest. Was macht das Gate vom MOSFET, wenn Q1 abgeschaltet ist?
A. K. wrote: > Es ist nicht möglich, einem belasteten 12V-Trafo nach der Gleichrichtung > eine Mindestspannung von 16,9V zu entlocken. Egal wieviele Elkos du > verwendest. > Na, das ist ein bischen weniger.. Maximal DC Spannung ist SQR(2) * ACspannung. Solange die Spannung 16V ist, reicht das für der LM317. > Was macht das Gate vom MOSFET, wenn Q1 abgeschaltet ist? uhm.. gar nichts.. ich mus das auf Masse schalten mit ein Wiederstand! danke
Eddy B. wrote: > Na, das ist ein bischen weniger.. Maximal DC Spannung ist SQR(2) * > ACspannung. Solange die Spannung 16V ist, reicht das für der LM317. 16,9V ist die Spitzenspannung(!) vor dem Gleichrichter. Seit wann arbeitet der gratis? Oder steht das Symbol für eine vereinfachte Darstellung eines noch zu entwerfenden Synchrongleichrichters? Und ein bischen Spannungsabfall sollte man den Elkos schon gönnen. Schon allein der Stromflusskurve des Trafos zuliebe. Den Versuch, innerhalb der Periode von 10ms für nur 1ms die Elko-Batterie auf Trab zu halten, um deine Randbedingung Spitzenspannung=Mindestspannung einhalten zu können, wird der sicherlich nicht mit Nennspannung beim 10fachen Strom quittieren.
Vergesst bitte nicht 2 x 0.7V in der Brücke! Mir ist das spannungsmässig auch alles zu knapp.
Die Zeitschrift ELV hat im aktuellen Heft (1/2009) eine Bauanleitung für eine USV 12V/300mA. Schau dir die Schaltung doch mal als Anregung an.
Danke Klaus. Natürlich bin ich die Diodespannung vergessen... Deiner berechnung sieht gut aus. Meine schulzeit war vor 20 jahre und nicht alles ist so klar wie es mal war :o Ich hab noch ein 24V/24VA trafo.. oder ist die scpannung zu hoch (zuviel warme in LM317/7812), das es nur mit 15V arbeitet ?
Hi Eddy B.
24V ist ein bisschen viel :(
A. K. wrote:
>Mit dem 24V Trafo wirst du schon fast eine Wasserkühlung brauchen
da müssten rund 15W weg (Wärme) ! Nimm lieber einen Trafo der da
besser passt! Bist Du Holländer?
Klaus wrote: > Hi Eddy B. > > 24V ist ein bisschen viel :( > > A. K. wrote: > >>Mit dem 24V Trafo wirst du schon fast eine Wasserkühlung brauchen > > da müssten rund 15W weg (Wärme) ! Nimm lieber einen Trafo der da > besser passt! Hat ich schon gedacht. Also, brauch ich ein 15V trafo :( >Bist Du Holländer? Hat mein Deutsch sich veraten?
>Hat mein Deutsch sich veraten?
ja, aber wenn ich so gut Englisch könnte, wie Du Deutsch,
wär ich froh. Gruß Klaus
Klaus wrote: >>Hat mein Deutsch sich veraten? > > ja, aber wenn ich so gut Englisch könnte, wie Du Deutsch, > wär ich froh. Gruß Klaus Und wenn ich nicht alles vergessen hatte was ich vor 20 Jahren gelernt hat, wäre mein UPS schon fertig gewesen! Und dan: Deutsch und Holländisch sind ähnlich. ---------- Also; denkst du das mein 'UPS' wird sichselbst ausbrennen mit ein 15V trafo (zB. conrad 514276) ? Ich habe ein 6 K/W kühlkörper reincalculiert für alle 4 TO220 gehäuse http://www.tme.eu/heatsink-series-sk125-6kw-84mm-to220/arts/en/a05/sk125-50sa__2.html
Und was ist mit der ladestrom? Der dateianhang shaut ein bild vom Datenblatt des LM317. Mein wiederstände R1 und R2 sind 237 und 2k49, was ein Spannung von 14.4V macht: R1/(R1+R2) * 1.25V Aber was ist die maximal Strom wenn mein Bleiaccu hat nur 11V? (Ich habe noch 1 diode zwischen der LM317 ausgang hier und der Accu) Spannungsabfal: 14.4 - 0.7 = 13.7V auf Accu. Zout = Rs * [1+ (R2/R1) ] = 0.22 * 11.5 = 2.5 Ohm Ich muß concludieren das der Strom I=U/R = (13.7-11)/2.5 = 1A ?? Bin ich hier correct? Wenn ja: dan muss ich ein größeres impedance haben (Rs großer, vieleicht 1 Ohm - Mein 1.2AH Accu hat ein maximal Ladestrom 0.48A ).
Hi Eddy B. erstmal zum Trafo. Ich würde einen kleineren und preiswerteren verwenden. Conrad 504464-62 15V/16W -> 1,07A. Da Deine Schaltung 0,75A zieht, bleiben Dir 320mA zum Batterie laden übrig. Den LM315 der für die Ladung zuständig ist, würde ich durch einen L200 erstetzen. Der hat den Vorteil das Du zusätzlich der Ladestrom begenzen kannst. In Deinem Fall wären das halt 0,32A. Damit erschlägst Du 2 Fliegen mit einer Klappe. Erstens ist dann die Kennlinie Deiner Ladeschaltung nicht mehr so weich und zweitens hast Du einen definierten Ladestrom, so dass Du den Trafo zu keinem Zeitpunkt überlastest. Das Datenblatt findest Du hier... http://www.datasheetcatalog.org/datasheet/stmicroelectronics/1318.pdf Auf Seite 9/12 ist eine Beispielschaltung abgebildet. Es sollte Dir leichtfallen diese für Deine Zwecke zu dimensionieren. zum Kühlkörper: im ungünstigsten Fall fliesen also 1,07A, wenn die Schaltung volle 0,75A zieht und der Akku mit 0,32A geladen wird. Pv ~ (Uss-Umin)*Imax/2 (gerundet, für alle anderen ich wollte hier nicht mit Integralen anfangen) PV ~ (19,2V-17V)*1,07A/2 ~ 1,2W wenn Du jetzt ein Kühlkörper mit einem Rth von 6K/W nimmst wird sich dieser um ca 7,2K zur Umgebungstemperatur erwärmen. Du siehst dieser Kühlkörper kann wesendlich kleiner werden! (grösserer Rth). Gruß Klaus
Klaus wrote: > erstmal zum Trafo. Ich würde einen kleineren und preiswerteren > verwenden. Conrad 504464-62 15V/16W -> 1,07A. Da Deine Schaltung > 0,75A zieht, bleiben Dir 320mA zum Batterie laden übrig. Wenn ein 15V-Trafo 16W liefern kann, und am Siebelko zwischen 17V und 19V anliegen, dann hat man bei einem Verbrauch von 1,07A entspricht 19W irgendwo zwischendrin ein Perpetuum Mobile eingebaut. M.a.W: Der Nennstrom eines Trafos muss deutlich über dem Nennstrom des Reglers liegen, sonst wird der Trafo überlastet: http://www.dse-faq.elektronik-kompendium.de/dse-faq.htm#F.9
Hi A. K., mir ist bewust, das der Trafo um 1,2W überlastet wird (7,5%). Aber das wird den Trafo nicht interessieren da es kein Dauerzustand ist. (irgendwann ist der Akku voll) Er kann ja alternativ einen dickeren Trafo nehmen oder den Ladestrom reduzieren. Danke für Deinen Hinweis, Gruß Klaus
@Klaus: Deine Rechnung auf Papier ist so nicht richtig. Du schreibst: 15V-(2*0,7V)*1,4 =19,2V Es wäre m.M.: 15V*1,4-(2*0,7V) =19,6V
Nadoch, ich habe der 15V/22,5VA conrad trafos schon bestellt. Ein 15V trafo liefert nach der greichrichter etwa 19~19,5 Volt. -> Conrad datasheet zeigt 15V für diesen Trafo wenn maximal belasted (1,5A). Minus 2x0.7V für 2 dioden: 15V * 1.4142 - 1.4V = 19.8V Vergessen Sie nicht das ich noch etwa 800mA von IC1 (ein 7812) ziehe, und das macht auch 6W Wärme!
jetzt sehe ichs falsch : 15V-(2*0,7V)*1,4 =19,2V richtig : (15V-(2*0,7V))*1,4 =19,2V
ui >Vergessen Sie nicht das ich noch etwa 800mA von IC1 (ein 7812) ziehe, >und das macht auch 6W Wärme! die 800mA hab ich völlig ignoriert! Dann ist der Trafo mit 1,5A aber schon arg knapp! wenn nicht schon zu schwach! er ist zu schwach! ;( Klaus
Klaus wrote: > ui > >>Vergessen Sie nicht das ich noch etwa 800mA von IC1 (ein 7812) ziehe, >>und das macht auch 6W Wärme! > > die 800mA hab ich völlig ignoriert! Dann ist der Trafo mit 1,5A > aber schon arg knapp! > wenn nicht schon zu schwach! > er ist zu schwach! Ich hab gerade ein exacte messung und berechnung gemacht:
1 | EXT_12V braucht etwa 880 ~ 900mA (relays) |
2 | 12V= braucht etwa 370mA |
Das soll reichen, wenn der Accu Ladestrom niemals mehr als ~250mA ist. Der Relay-Strom kann manchmal ein par ms hörer sein, wenn ein relay bekrachticht werde, aber das kommt vielleicht nur einmal pro minut vor. Die andere Strom is für Elektronik und hat vielleicht 60~100mA spikes, mit selber frequenz wie die Relays (ist das einen guten deutschen Wort?). Theoretisch könnten alle 4 relays und die Elektronik am selben Zeitpunkt ein Spike machen, aber das ist sehr unwarscheinlich.
> richtig : (15V-(2*0,7V))*1,4 =19,2V immer noch falsch. Die obige Rechnung ergibt übrigens 19,0V > nee Du. Die Dioden sizen vor dem C Der Faktor 1,4 kommt aber nicht vom C sondern von den Dioden, bzw. von der Sinusform des Stromnetzes, das integriert (RMS) eben √2 gibt. Daher:
hier: 15V*1,4 - 1,4V = 19,6V Gerade gesehen: Die Vollständige Formel aus der dse FAQ: Trafospannung=(((Ausgangsspannung+2.5V)/0.8)+1.4V)/(1.41*0.9) 2,5V Drop des Reglers 0,8V Spannungshub des Kondensators 1,4V Gleichrichter-Dioden 1,41 Das erwähnte Sinusintegral 0,9 max zulässige Netzunterspannung
hast recht ;) Uss liegt vor den Dioden an, erst danach muß 2 * Uf abgezogen werden! Danke Klaus
Die einfache formel ist noch immer SQR(2)*Utrafo - diodespannung. Der 15V Trafo reicht.. das ist was mir interessiert! Klaus: hab dieser L200 nachgesehen.. ein bisschen komplizierter wie der 317, aber sieht aus, das der Akkulader fast gleich ist wie mit ein 317.. Was macht dieser L200 spezial? Ich denke der LM317 beispiel in datenblatt (http://www.mikrocontroller.net/attachment/46595/LM317-lader.jpg) kann auch mein 250mA Strombegrenzung versorgen mit ein wiederstand. --- Ich lade gerade ein (sher) altes Akku mit labor power supply.. das Ding war nur 6V, und der ladestrom began mit 2A, und ist nun 800mA (3 minuten später) und Spannung des Akkus ist jetzt gerade 11.2V .. dieser Akku reicht für mein kleines test.
>0,8V Spannungshub des Kondensators
Wo nimmst Du das denn her? Der Spannungshub ist von Kapazität des Cs
und dem Lastwiderstandes abhängig.
Klaus
Faktor 0,8 = Spannungshub des Kondensators Das V hat sich da hin gemogelt, in der Formel fehlt es auch.
Eddy wrote: >Was macht dieser L200 spezial? das ist ein LM317 mit Strombegrenzung. Du kannst natürlich auch ein LM317, mit R am Ausgang nehmen. Der L200 ist nicht kompliezierter!, lediglich ein Widerstand mehr. Aber den hast Du ja auch in Deiner Schaltung am Ausgang das LM317. Der L200 hat den Vorteil den Ladestrom weitgehend const. zuhalten, bis die Ladeschlußspannung erreicht ist. Deine Variante mit dem LM317 erzeugt mit zunehmender Ladespannung einen abnehmenden Ladestrom. Deine Variante ist vieleicht sogar bei einem unterdimensioniertem Trafo besser. Das Laden des Akkus dauert blos länger. Klaus
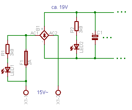
Hey leute .. Was denken sie: wird das ein guten FUSE-signalierung sein? LED2= power led LED1= error (Sicherung kaputt)
Hi Alexander, der Spannungshub am C kann getrost höher gewählt werden! Ich habe schon stabiliesierte "Wandwarzen" gesehen, die einen Trafo von ca. 20V Ua hatten um eine Ausgangespannung von 6V zu erzeugen. Das Lade-C war dann natürlich entsprechen klein im Verhältnis zum Ausgangsstrom. Klaus
> Was denken sie: wird das ein guten FUSE-Signalisierung sein?
Es wird eine die sich selbst zerstört.
Leds halten nur ungefähr 5V Rückwärtsspannung aus.
Bau die Sicherung nach dem Gleichrichter ein, dann gehts.
uiui Eddy, da fehlt eine Diode antiparallel zur LED! Die LEDs haben nur eine max Sperrspannung von 5V! Wenn die negative Halbwelle kommt wird die LED bei 15V zerstört. Klaus
Alexander Schmidt wrote:
> Leds halten nur ungefähr 5V Rückwärtsspannung aus.
Du hast recht.. wars vergessen!
aiai... wir haben Bier in 30 minuten! ich kann nicht mehr conzentrieren :) Also: ein neues schema.
Hi Eddy, lass die Sicherung vor der G-Brücke und schalte eine Diode Antiparallel zur LED. Dann hat die Gleichrichterbrücke, im Kurzschlussfall, eine Überlebenschance. Klaus
Hallo.. ein neuer Tag! Das war eine gute Idee, Klaus. Noch einmal der LM317-lader: http://www.mikrocontroller.net/attachment/46595/LM317-lader.jpg Wie berechnet man exact wieviel der Ladestrom ist? mein Akku hat ein innere Widerstand bei 20 grad: 0,105 ohm Und mein 317 ist eingestellt auf 14,4V, minus eine 0,65V Diodespannung (zwischen Rs und Akku) macht 13,75V für den Akku. Die Ladestrom muß nie 250mA übersteigen, und der weitere Elektronik wird ausgeshaltet bei 11V, zum schützen des Akkus. (hm.. Deutsche Gramatik... OMG! ich hat mir oft geirrt weil in Schule)
Hi Eddy, anbei mal eine Ladeschaltung mit einem L200. Der 3,3R Widerstand bestimmt den Ladestrom. Der L200 regelt den Ladestrom so, daß zwischen Ausgang Pin 5 und Strommesseingang Pin 2 immer 0,45V abfallen. In diesem Fall I =U/R = 0.45/3,3R = 135mA. Zum Ladestrom von BleiAkkus gilt: Ladestrom max = 1/10 der Akkukapazität zb Du hast einen Akku 12V/1,2Ah dann darfst Du mit max 120mA laden! Als Ladeschlußspannung empfehle ich Dir 13,8V. Gruß Klaus
Ok, sieht einfach aus.. aber ich denke der regelwiderstand muß links von diode: Dieser diode schützt der Regler vom Akku wenn die Eingangspanning fehlt.
Hi Eddy, nein! Da die Spannung nach der Diode gemessen wird, wird die Flussspannung der Diode, die Lastabhäng ist, mit ausgeregelt! Gruß Klaus
Aber wird dieser L200 überleben, wenn auf Pin4 etwa 2,77V steht, und Pin1 (eingang) kein spannung hat?
Das schon. Nur kriegt ohne Netzstrom der Regelpin Spannung, der Rest nicht. Wohl hochohmig genug, so dass nix gravierendes passiert und das bischen Entladung keiner merkt, aber immerhin doch.
Eddy die 1,3W beziehen sich auf die Verlustleistung des L200 in meiner Anwendung und nicht auf den Widerstand! Die Verlustleistung über den Widerstand betragt: P=U*I=0,45V * 0.135A = 60mW !! es reicht also ein R im einem 1/4W! Klaus
Ich könnte ja gemein sein und die gesammte Schaltung hier zeigen! Die macht nämlich genau das was Du erreichen willst. Aber so machts mehr Spass. ;-) Klaus
> P=U*I=0,45V * 0.135A = 60mW !! es reicht also ein R im einem > 1/4W! Du hast schon wieder recht! Ich denke das lohnt sich ein L200 zu verwenden. Zum testen und einreglen kan ich ein dicke widerstand nutzen (oder ein 12V Lämpchen), oder eine lere Batterie und die Maximalstrom einstellen.
Klaus wrote: > Ich könnte ja gemein sein und die gesammte Schaltung hier > zeigen! Die macht nämlich genau das was Du erreichen willst. > Aber so machts mehr Spass. ;-) > > Klaus Solch ein Sarkasmus! Ich sollte dann "(C)Klaus" auf print ätzen? hm.. ich denke mein Chef mag das nicht..
Eddy das war nicht böse gemeint. Ich dachte das Du in die Elektronik wieder einsteigen willst und Hilfe brauchst. Die sollst Du auch bekommen! Wenn man fertige Sachen nachbaut lernt man nur löten. Willst Du das? Klaus
Klaus wrote: > Eddy das war nicht böse gemeint. Kein problem, man! > Ich dachte das Du in die Elektronik wieder einsteigen willst > und Hilfe brauchst. Die sollst Du auch bekommen! Wenn man > fertige Sachen nachbaut lernt man nur löten. Willst Du das? Normalerweise ist mein Aussage genau so.. aber mein Chef mus dieser Platine am 2. März haben! Und das macht das ich Heute am letzten ein PCB design kann absenden für Herstellung und zusammenbauen, dan habe ich die fertige Platine die zweite März.... Das ist die gesammte schaltung dabei
Hi Eddy, der Kondensator von 100nF an Bat+ nach Masse ist wichtig! Es könnte sonst Deine Ladeschaltung schwingen. 2/3 der Schaltung sind jetzt ok. Die Unterspannungsabschaltung, wenn man sie wirklich haben will, muß noch überarbeitet werden. Mein Tip, lass sie einfach weg. So ähnlich (ohne Unterspannungsabschaltungen) funktionieren Stromversorgungen in kommerziellen Alarmanlagen. überleg mal: wenn der Strom (230V) solange weg ist, daß Dein Akku in die Tiefentladung kommt und Eingebrochen wird, brauchst Du dich um die paar Euro des Akkupreises nicht mehr kümmern. Klaus
> überleg mal: wenn der Strom (230V) solange weg ist, daß Dein > Akku in die Tiefentladung kommt und Eingebrochen wird, brauchst > Du dich um die paar Euro des Akkupreises nicht mehr kümmern. Interessant, wenn bei dir länger der Strom weg bleibt wird automatisch eingebrochen. Woher weißt du eigentlich, dass es sich um eine Alarmanlage handelt.
Hi Eddy, jetzt muss ich mal fragen, wie lange ist mit einem Netzausfall zu rechnen? Wie oft und wie lange? Klaus
Klaus wrote: > wie lange ist mit einem Netzausfall zu rechnen? > > Wie oft und wie lange? wie oft: keine ahnung. fast niemals. wie lange: es muss mindestens 10 minuten auf Akku arbeiten können. (das Diesel-Notstrom mus innerhalb von 5 minuten -normalerweise- anschalten). Aber wenn nur eine Gruppe ausfallt (230V Sicherung kaputt, oder arbeit an dieser Netzgruppe) könnte es länger dauern. Und nein, das ist kein Alarmsystem, aber es ist wichtig das der system 24/7 arbeitet. Einer solcher kleine Akku kostet 8 Euro oder so etwas.. also wird schon gut außer die Unterspannungsbegrenzung. Ein 1.2Ah Akku kan mehr als eine stunde aushalten mit 500mA.
Hi Eddy, ich lese aus Deinem Text heraus: - Deine Schaltung ist immer mit dem Netz *(230V)* verbunden - im Fehlerfall muß Deine Schaltung x Stunden überbrücken - kommt aber nach kurzer Zeit wieder ans Netz also kann Dein Akku auchmal, im extrem Fall (selten und kurz), in die Tiefentladung gehen (das schadet dem schon). Da es selten und kurz ist kannst Du diesen Beriebszustand ignorieren! Schmeiß den Tiefentladeschutz raus! Klaus
Ok. Und was dann noch ? Gott, ich hatte besser mehr mit meiner Elktronik rum gespielt die letzte 20 jahre ;P
Klaus wrote: > ok, mach Dein Ding Tu ich! > ":-P :p =P :P :Þ :þ xP ;p Zunge rausstrecken! Danke :) :-þ
Ok Eddy, ich hab mich wieder gefangen. aber nimm : >Gott, ich hatte besser mehr mit meiner Elktronik rum gespielt die letzte >20 jahre ;P ^^ das bitte zurück. Ich bin sonst nicht so sensibel, aber das war nicht schön! Klaus
Bitte melde dich an um einen Beitrag zu schreiben. Anmeldung ist kostenlos und dauert nur eine Minute.
Bestehender Account
Schon ein Account bei Google/GoogleMail? Keine Anmeldung erforderlich!
Mit Google-Account einloggen
Mit Google-Account einloggen
Noch kein Account? Hier anmelden.







