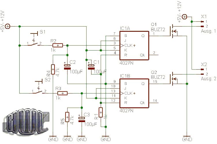
Hallo alle miteinander, ich habe die in Anhang gezeigte schaltung aufgebaut, und diese funktioniert soweit, ich steuere damit aber am pc einen motor mit einer H-Brücke (L293NE). Das problem ist das ich den Letzten Schaltzustand des J-K FFs speichern muss. denn wenn ich den pc ausschalte und anschließend wieder spannung auf die schaltung gebe, ist der zustand des FFs durch C1 festgelegt. Ist es möglich die schaltung so um zu bauen, dass der zustand bei spannungsverlust beibehalten wird??? (C1 weg lassen nützt nichts, da dann der zustand undefiniert ist und beim einschalten dann zufällig gewählt wird Währe nett wenn ihr mir helfen könntet
>dass der zustand bei spannungsverlust beibehalten wird???
Was soll das heißen? Schaltung beliebeig lange (Tage, Wochen) stromlos
und dann soll nach dem Einschalten der selbe Zustand wie vor dem
Ausschalten angenommen werden? Das kannst Du mit einem bistabilen Relais
oder mit einem EEPROM realisieren, aber - von Speziallösungen abgesehen
- nicht mit Kondensatoren, weil die irgendwann (Größenordnung Stunden)
entladen sind.
Gast wrote: >>dass der zustand bei spannungsverlust beibehalten wird??? > > Was soll das heißen? Schaltung beliebeig lange (Tage, Wochen) stromlos > und dann soll nach dem Einschalten der selbe Zustand wie vor dem > Ausschalten angenommen werden? Richtig möchte das frontpanel aus dem pc per motor hochfahren, wenn ich dann den pc aus mache und dort beim nexten einschalten z.b. nen usb stecker eingesteckt ist und der motor einfährt wird der stecker eingequetscht, deswegen muss der vorherige zustand längere zeit ca ne woche gespeichert werden...
könntet ihr mir helfen wie ich mit dieser steuerung ein bipolares relais ansteuern kann? denn ich muss ja die spulenspannung umkehren
Warum machst du es nicht mit einem kleinen PIC-Controller, z.B. 12F629 oder 675. Die Dinger haben einen EEPROM drin und können die letzte Position speichern. Und billiger als ein bistabiles Relais sind sie vermutlich auch.
Ja daran habe ich auch gedacht, aber ich bin nicht grade ne leuchte wenns um proggen geht, hab nur ein wenig erfahrung mit attinys ansonnsten kenne ich mich damit nicht aus. oder könntest du mir sowas programmieren?
Bitte melde dich an um einen Beitrag zu schreiben. Anmeldung ist kostenlos und dauert nur eine Minute.
Bestehender Account
Schon ein Account bei Google/GoogleMail? Keine Anmeldung erforderlich!
Mit Google-Account einloggen
Mit Google-Account einloggen
Noch kein Account? Hier anmelden.
