Hallo, ich steh grad auf der Leitung und konnte leider noch nicht die Lösung finden... In meiner Schaltung gibt es die Spannungen +5V, +12V und -12V. Mit einem AVR, der an der 5V-Versorgung hängt, möchte ich ein 24V Relais schalten, das zwischen -12 und +12V hängt. Dabei ist es mir egal, ob ich die + oder - 12V schalte. Ich kriegs leider nicht hin... Mein Ansatz war ein NPN-Transistor, der die -12V schaltet. Dieser schaltet aber leider durch, sobald ich die Basis mit dem AVR-Pin verbinde, egal ob der Pin als Eingang (ohne und mit Pullup) oder Ausgang konfiguriert ist. Wird es leichter, die +12V mit einem PNP zu schalten? Ist doch eigentlich dasselbe bloss umgekehrt. Würde dann wohl auch nicht funktionieren? Danke für Eure Hilfe. Gruß Jan
Also ich würde 2 Transistoren verwenden. Einaml einen npn, der mit entsprechenden basiswiderstand am atmega hängt und dann an dessen collector einen pnp bei dem die basis über einen pull up mit den 12 volt verbunden ist. Das sollte eigentlich funzen. gruss Axel
Probiers so:
1 | 12V |
2 | | |
3 | | |
4 | 5V | |
5 | | | |
6 | ___ |< | |
7 | uC -|___|--| o-----. |
8 | 10k |\ | | \ |
9 | | | | o o |
10 | | - )| |
11 | .-. ^ )| |
12 | | | | )| |
13 | 10k| | | | |
14 | '-' o-----' |
15 | | | |
16 | | |/ |
17 | o-| |
18 | | |> |
19 | .-. | |
20 | | | | |
21 | 10k| | | |
22 | '-' | |
23 | | | |
24 | o---' |
25 | | |
26 | -12V |
Aber beachten: die Schaltung ist low-aktiv, das Relais ist also EIN, wenn der uC-Pin low ist.
oder eben alles genau andersherum, wie Axel es bereits beschrieb. Damit haste dann auch eine positive Logik - Relais zieht an, wenn µC H ausgibt.
Erwin wrote:
> Widerstand und geeignete Z-Diode zwischenBasis mit dem AVR-Pin
So also:1 | 12V |
2 | | |
3 | uC------------. | |
4 | | | |
5 | ,- | |
6 | ZD ^ o-----. |
7 | 12V | | | o o |
8 | | - )| |
9 | .-. ^ )| |
10 | | | | )| |
11 | 10k| | | | |
12 | '-' o-----' |
13 | | | |
14 | | |/ |
15 | o---| |
16 | | |> |
17 | .-. | |
18 | | | | |
19 | 10k| | | |
20 | '-' | |
21 | | | |
22 | o-----' |
23 | | |
24 | -12V |
Dann sollten deine +-12V aber hinreichend stabil sein.
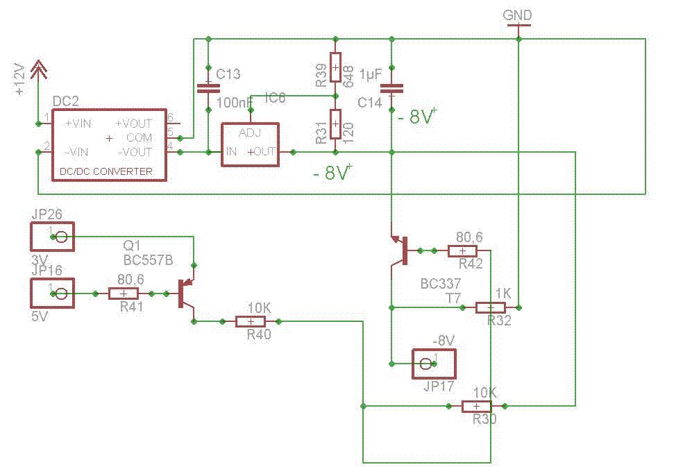
Mahlzeit Ihr lieben. Habe die Schaltung von lkmiller übernommen und noch einen Spannungsregler eingebaut, da ich -8V schalten möchte. Das funktioniert auch soweit alles, vielen Dank für die Skizze. Jedoch habe ich noch eine Frage zu dieser Schaltung. Wozu dienen die 10k Widerstände? Dienen sie der Strombegrenzung, so wie mein 1k Widerstand am Ausgang? PS: JP16 wird vom uC geschaltet. Vielen Dank für eure Bemühungen. Wäre echt schön, wenn Ihr mir helfen könnt. Gruß Guido
> Wäre echt schön, wenn Ihr mir helfen könnt.
Was ist denn das für eine Spaghetti-Schaltung? Die ist ja kaum zu lesen,
lauter unnötige Kreuzungen und Leitungen durch Bauteile durchgezogen.
Damit machts di dir und uns das Leben schwer. Lerne als erstes
Schaltungen verünftig zu zeichnen. Die positivste Versorgung nach oben,
die negativste nach unten. Signalfluß von links nach rechts, keine
unnötigen Kreuzungen...
Dann sieht man auch gleich, dass der Basiswiderstand des npn überflüssig
und der des pnp zu niederohmig ist. Warum liegt der Emitter des pnp auf
3V anstelle 5V?
Schon mal vielen Dank für die Antwort. Das ist ein fester Pin auf dem uC, kann aber auch einen festen mit 5V nehmen, funktioniert ebenfalls. Ja, die Schaltung ist nicht wirklich übersichtlich, werde sie auf jeden Fall noch überarbeiten. Bin noch recht neu auf dem Gebiet. Den Basiswiderstand des npn-Transistors kann man weglassen, weil dort schon 10k Widerstände verbaut sind und die eigentlich reichen sollten, oder? Wofür dienen denn die 10k Widerstände?
> Wofür dienen denn die 10k Widerstände?
Naja, irgenwie muss ja das Schaltpotential (+5V oder +3V) auf das
Basispotential des npn (-7,3V) umgesetzt und der Basisstrom begrenzt
werden. Das macht R40, R30 dient zum schnelleren und sicheren Sperren
des npn.
Vielen Dank! Dann war ich ja schon auf dem richtigen Weg. Dann mal nen schönes Wochenende, ich überarbeite derweil noch die Schaltung. Viele Grüße Guido
Bitte melde dich an um einen Beitrag zu schreiben. Anmeldung ist kostenlos und dauert nur eine Minute.
Bestehender Account
Schon ein Account bei Google/GoogleMail? Keine Anmeldung erforderlich!
Mit Google-Account einloggen
Mit Google-Account einloggen
Noch kein Account? Hier anmelden.
