hi im Anhang befindet sich meine platine und das treiber - board. Ich möchte nun ein Programm schreiben, mit welchem ich die motoren ansteuere (es sind 2), sie liegen bei der mcu an dem PortB mit jeweils 4 Anschlüssen. Wie müsste das Programm so ungefähr aussehen, was ist zu beachten? Dank euch!
hallo Martin, mit .ace-Files können hier sicher die wenigsten was anfangen, Wie wäre es mit .gif oder .pdf? Wenn Du verrätst, welche CPU Du verwendest, helfen Dir vielleicht auch Leute, die keine Lust haben, das zuerst aus Deinem Schaltplan zu popeln. Codesammlung kommt übrigens nicht von Code sammeln. Stefan
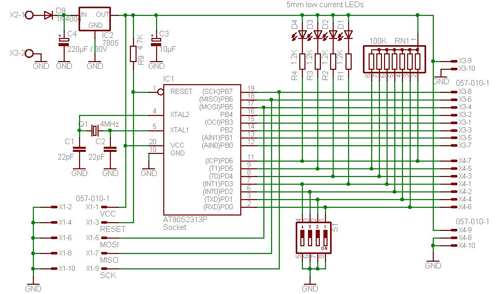
@Martin >>Also wie soll ich das anstellen? Gifs hier reinstellen? Ganz einfach: Im Eagle => File => Export => Image => als Gif speichern, 150dpi Auflösung reicht meistens. Wenn Du einen guten Tag hast, spendier der Schaltung mal noch je 100nF an Ein- und Ausgang des 7805 und dicht an Pin 20-Vcc des AVR gegen GND, auch 10nF von Pin 1-Reset gegen GND, sonst könnte der Controller komische Sachen machen. ;-) Hast Du schonmal AVR programmiert? Hast Du Dir schon unter http://www.atmel.com/dyn/products/app_notes.asp?family_id=607 die App-Note 360 angesehen: http://www.atmel.com/dyn/resources/prod_documents/doc1181.pdf Gibt es auch einen Beispielcode dazu: http://www.atmel.com/dyn/resources/prod_documents/AVR360.asm Kannst Du damit was anfangen? Sven
hi 1.also gehen die texte die du mir gegeben hast wirklich (hab sie mir mal durch gelesen) auch für den AT90S2313? 2.jaja ich habe schon ein wenig Erfahrung im Programmiern, was müsste ich noch verändern?. 3.Was ist eigentlich diese App-Note 360, wozu ist die da? Außerdem die mcu macht keine komischen sachen (schon getestet), wenn doch beim programm wird es eben noch geändert.
hi also muss ich das unbedingt mit einem timer machen? Ich brauch eigentlich nur eine Schleife, bei der ich die Anzahl der Durchläufe bestimmen kann, um wieviel Schritte sich der Motor bewegt. Was muss ich da bei AVR360, wenn das auch für den AT90S2313 ist verändern (bei dem was du mir gegeben hast)?
@Martin >>Was ist eigentlich diese App-Note 360, wozu ist die da? Naja, da wird halt beschrieben, wie man Schrittmotore mit einem AVR steuern kann. >>Außerdem die mcu macht keine komischen sachen Noch nicht ;-) Aber an Reset gehört auf jeden Fall ein Kondensator, sonst kann Dir jede kleine Störung auf der Versorgungsspannung oder auf der Reset-Leitung des ISP ein Reset auslösen. >>also muss ich das unbedingt mit einem timer machen? Musst Du nicht, Du kannst auch die Pausen als Schleife ausführen. Aber das ist nicht so schön... und Du bist nicht flexibel. Was stört Dich am Timer? >>Ich brauch eigentlich nur eine Schleife, bei der ich die Anzahl der Durchläufe bestimmen kann, um wieviel Schritte sich der Motor bewegt. Und noch ein paar Schleifen, um die Pulslängen erreichen... Wenn Du das mit Delays machst, kannst Du in der Zeit nix anderes tun (Tastendruck, andere Motoren, event. Endlagenschalter), bei Timer schon. >>Was muss ich da bei AVR360, wenn das auch für den AT90S2313 ist verändern (bei dem was du mir gegeben hast)? Die include von 8515 auf 2313 anpassen. Den c_value entsprechend Deiner Quarzfrequenz und gewünschten Schrittfrequenz anpassen. Eventuell die RAM location ändern, damit das auf den 2313 passt, hängt auch davon ab, was sosnt noch läuft. Das Ganze für den zweiten Motor erweitern (Port, zweite RAM location => da steht, bei welchem Schritt er gerade ist). Die Peripherie (Tasten) einbinden, Du willst sicher mehr als nur zwei Motore endlos in einer Richtung laufen lassen. Sven
hi ok mach ich doch mit dem timer, denn es ist wirklich einfacher :-> Ist bei meiner mcu bei überschreiben des R360 noch irgendetwas zu beachten?
hi ich habe mir das nochmal überlegt, ich mache das doch mit schleifen, denn ich brauche bei der ansteuerung der motoren, die ein fahrzeug bewegen, welche durch sensoren ausgelöst werden, nichts zu machen. wie würde das den so ganz grob aussehen im vergleich zum timer?
hi wie ist das denn nun? Außerdem wie bringe ich dem Programm bei, die spulen nach einem bestimmten muster laufen zu lassen, sodass es den richtig ansteuert unt wie geht das nun mit den schleifen und der pulslänge?
hi oder könnt ihr mal den ablauf so vom inhalt her hier rein schreiben, wenn ich das mit den schleifen mache, dann kann ich ja schon mal programmieren und noch mal fragen stellen, wenn ich nicht weiter komme.
Bitte melde dich an um einen Beitrag zu schreiben. Anmeldung ist kostenlos und dauert nur eine Minute.
Bestehender Account
Schon ein Account bei Google/GoogleMail? Keine Anmeldung erforderlich!
Mit Google-Account einloggen
Mit Google-Account einloggen
Noch kein Account? Hier anmelden.
