Hallo, Ich benötige für einen Dimmer mit µC zwei Drosseln. Zum einen für eine Lampe mit max. 300 Watt und noch eine mit max. 60 Watt. Muss ich dann einfach den Strom berechen für die einzelnen Lampen? Welche Kriterien muss ich dannoch beachten? Und wie muss ich die Sicherung auslegen für die gesamte Schaltung? Gruß m-obi
Sicherung nach Last, bei Triacs möglichst flink. Drossel natürlich auch nach Strom, Induktivität nach gewünschter Anstiegszeit, L = (t*U)/(2.198*I) oder so war das. So 100 Mikrosekunden aufwärts, da wirds richtig interessant :-)
Soll ich dann eine Drossel für 1,5 A und die andere für 0,5 A nehmen?
Ganz genau. Bei den Drosseln hast du 2 "Probleme": a) Die Wirkung der Induktivität nimmt mit fallendem Strom ab (also für nen kleineren Strom brauchst du eine größere Induktivität um die gleiche Filterwirkung zu erzielen) b) Die magnetische Flussdichte, also die "Geschwindigkeit der Kernsättigung" nimmt mit steigendem Strom und steigender Windungszahl, somit auch steigender Induktivität, zu. Ist der Kern gesättigt kannst du dir deine Spule sonstewohinstecken (außer es ist ne Luftspule, die hat keinen Kern der gesättigt wird), die tut dann (fast) nichts mehr... Von daher ist es am besten (billigsten kleinsten), die Spule exakt für die Last zu berechnen, die man auch dran hängt. 100µs solltest du schon mindestens als Rise-Time erreichen, 300-500 wären Luxus :-) Matthias
Die Sache ist knifflig. Die Spule dient mit anderen Bauteilen des Dimmer dem EMV-Schutz und der Minimierung des Oberwellenanteils im Netzstrom. Zum EMV-Schutz gehört auch eine gute Abschirmung. Mindestens muss die Spule natürlich den Nennstrom der Lampe aushalten. Wenn man die Spulenmonster in richtigen Dimmern mit den kleinen aus dem Bastelbedarf vergleicht, hat man eine Ahnung von der Problematik. Das Bild zeigt Spulen die in Industriedimmern verbaut werden. Der Ringkern ohne Draht, hat etwa die Größe wie die Spulen aus dem Bastlerbedarf. Ich lass von so was gern die Fingen und greife lieber auf fertige Module zurück.
Wo finde ich denn dann die richtige Brechnung für eine Spule, ich habe ja nur die Spannung den Strom und die Leistung? Und die wieviele Sicherheit muss ich beim Strom denn mit einberechnen?
Die Induktivität kennst du ja bereits. (Nicht nachgerechnet, eher geschätzt: >= 500 µH für 1,5 A und >= 1 mH für 0,5 A). Jetzt gibt es ein tolles Tool namens Mini Ringkern Rechner (Google hilft), welches von dir Wissen möchte, welchen Kern du hast und welche Induktivität du möchtest. Ob dann die Flussdichte noch im Rahmen liegt, musst du im Datenblatt zum Kern überprüfen. Eine Beispielrechnung: L = (t*U)/(2.198*I) t = 200*10^-6 s (200 µs) U = 230 V * sqrt(2) (schlimmstenfalls) I = 1,5 A L = 0,02 H = 20 mH oha, da hab ich mich aber gewaltig verschätzt oben. Das ist eine verdammt krass hohe Induktivität, hier sieht man gleich, warum man so große Spulen bräuchte (theoretisch - praktisch hat du das in nem Baumarktdimmer wohl nicht drin) Jetzt bruachen wir nen Ringkern - ich habe mal aufgeschnappt, dass Eisenpulverkerne für diesen Zweck am besten sein sollen: Reichelt, Amidon Eisenpulverkerne: nach ein wenig rumschauen komme ich zu T 106-26 und da steht "für PWM dimmer und so". Einfach mal im Ringkernrechner reingemacht: T106-26 - 20 mH. Ergebnis: 464 Windungen mit max. 0,1mm Drahtdurchmesser. Der ist dabei dann 16 m lang. Das ist natürlich arg bescheiden und sagt uns, dass der Kern vielleicht ein wenig klein ist. Datenblatt: Das Ampere * turns Verhältnis ist 1,5 * 464 = 750 (ca.). Das Datenblatt sagt dazu etwa 10000 Microjoule. Auf der Kurve darunter sieht man, dass der Kern dann schon zu mehr als 60% gesättigt ist, also die Induktivität da schon nachgelassen hat. Bei diesem Kern wäre es also sinnvoller, gleich eine kleinere Induktivität zu wickeln, damit der Kern nicht voll gesättigt wird und die Induktivität ihren Nutzen ganz verliert. [Edit: Ich habe auf den Graphen fürs -18er Kernmaterial geschaut. Beim -26 haben wir eher Richtung 5000 µJ, dafür sättigt der Kern bereits eher sodass die Gesamtbetrachtung in etwa richtig bleibt] Wo man nun aber eigentlich richtige Kerne herkriegt? Keine Ahnung. Eigentlich suche ich auch immer noch Drosseln, die ich vor meinen Nachbau von Hennes DMX Dimmer packen kann. 3,5 A bei 200 µs hätte ich gerne minimum - der beschriebene Reicheltkern ist da natürlich ebenfalls am Limit außerdem ist das viieeel zu viel Kupfer. An alle: Wie siehts mit Ferritkernen für genau diesen Zweck aus? Ungeeignet? Da stehen meist deutlich höhere Frequenzen und andere Verwendungszwecke dran. Matthias
Ich wollte mir den aber nicht selberwickeln. Am liebsten schon fertige. Einen für 300 Watt und den anderen für 60 Watt bei ganz normalen 230 Volt Wechselstrom.
Welche muss ich denn da nehmen? Ich habe für 300 Watt mit einen Strom von 1,5 A gerechnet und habe dort 19,73 mH raus. Und bei den 60 Watt hab ich mit einem Strom von 0,5 A gerechnet und habe dort 59,19 mH raus. Ist das so richtig, ich habe vorher gelesen, dass ich eigentlich Spulen im µH-Bereich einbauen muss.
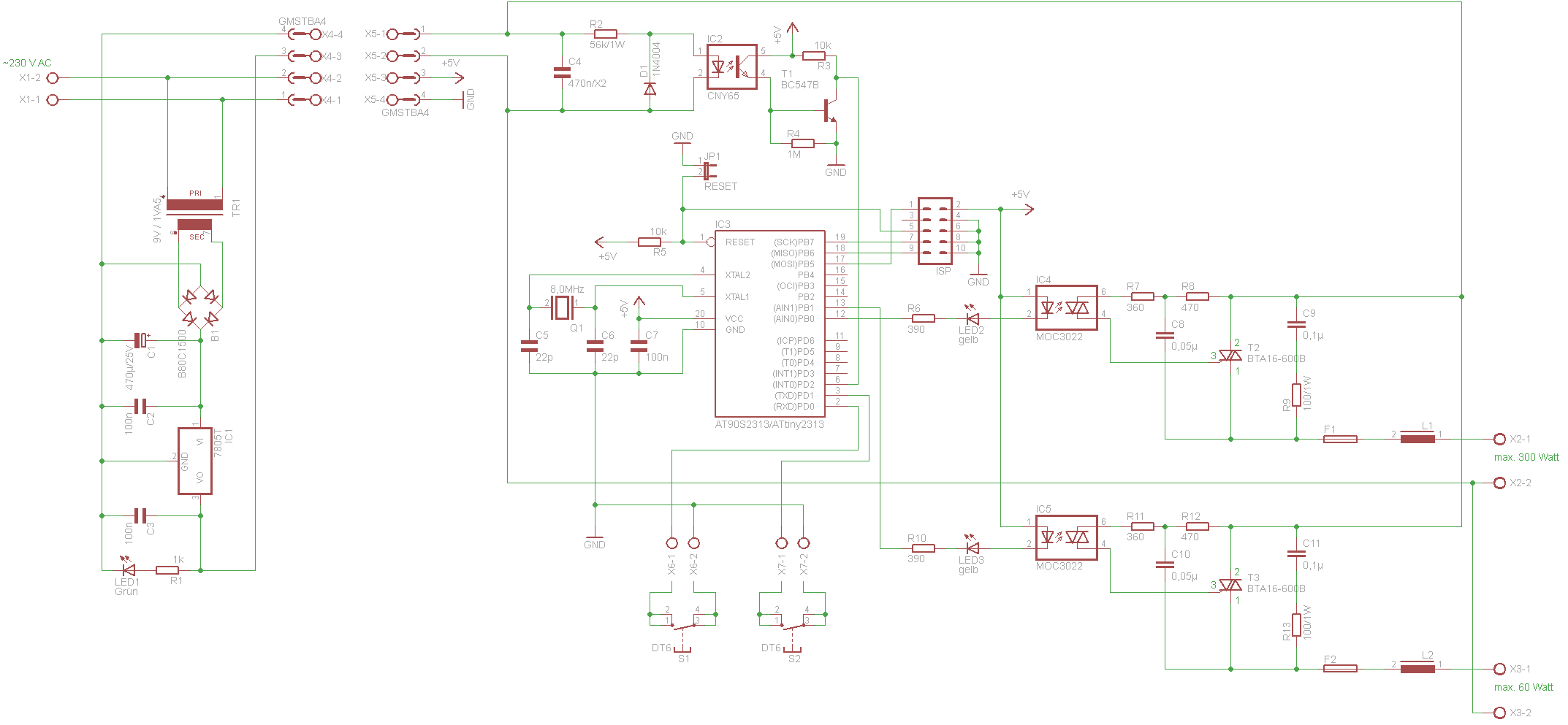
Ich hab hier jetzt mal meinen Schaltplan, wo ich die Spulen nutze. Den ein oder anderen wirds auffallen, das ich vieles von pcdimmer.de habe. F1 und F2 sind Temperatursicherungen.
Die Induktivität, die du benötigst, um den Triac nicht abrauchen zu lassen, dürfte im µH Bereich (wenn nicht gar darunter bzw. bereits durch die Leitungen gegeben sein) liegen. Rechnen wir mal: Datenblatt dI/dT (max) = 50 A/µs. 1,5 A bedeutet also etwa 30ns. 30*10^-9 230 sqrt(2) / (2*1,5) = ~3 µH. Diese 3 µH gelten für jeden Strom, da der sich aus der Gesamtgleichung rauskürzt. Jedoch WILLST du gerne eine größere Drossel verbauen - Nachbarn, andere elektrische Geräte und vermutlich auch du selbst werden es dir danken. Wo man sowas fertig bekommt? Keine Ahnung, da müssen jetzt mal die anderen ran. Edit: Du musst hier nicht 4 verschiedene Schaltpläne posten die im Endeffekt doch alle gleich sind, ist ja keine Codesammlung :-)
Was hälst du denn von dieser Spule:http://www.reichelt.de/?;ACTION=3;LA=4;GROUP=B515;GROUPID=3182;ARTICLE=7638;START=0;SORT=user;OFFSET=16;SID=27hW0Zr6wQARsAACvnGPg846cf589f1ff3b42d444c9474644fb5d Wenn ja, dann für beide Lampen?
Ungeeignet. Vermutlich wird der Kern sättigen (steht allerdings nichts weiter zu dran, außer das das Teil für höherfrequente Störungen ist), außerdem ist die Induktivität VIEL zu gering. Du bist im Übrigen bei deinem Selbstbaugerät der Entstörung verpflichtet! Ich kenne da keine Grenzwerte, aber wie gesagt, einige 10 µs Anstiegszeit solltest du garantiert erreichen. Matthias
Wie ist es mit der? http://www.reichelt.de/?;ACTION=3;LA=4;GROUP=B516;GROUPID=3183;ARTICLE=32276;START=0;SORT=user;OFFSET=16;SID=27hW0Zr6wQARsAACvnGPg846cf589f1ff3b42d444c9474644fb5d Kann mir denn nicht jemand sagen welche Spule mit wieviel Henry ich für eine Lampe mit 300 Watt und eine mit 60 Watt nehmen muss.
Das ist ne stromkompensierte Drossel, die macht was ganz anderes. Da ist die erste mehr geeignet :) Ich kann dir deshalb keinen genauen Tip geben, weil ichs einfach nicht weiß. Wie du die Drossel berechnest, weißt du ja jetzt schon. 20-50 µs Rise-Time ist das absoluteste Minimum was man gerade noch so durchgehen lassen kann, aber dann bitte nicht wundern, wenn du Störungen auf der HiFi-Anlage direkt daneben hast... 200 µs ist dagegen dann in Ordnung. Hinweis: Diese Zahlen beruhen nur auf meinem Verständnis und dem was ich so gelesen hab. Könnte bitte jemand qualifiziertes mal seine Meinung abgeben? g Matthias
Im Prinzip wurde eigentlich schon alles gesagt: Es Drossel erfüllt 2 Aufgaben: Die maximale di/dt vom Triac begrenzen (wofür aber bei heutigen Triacs meist schon die Leitungsinduktivitäten ausreichen) und die Störungsunterdrückung. Oft ist daher dahinter daher noch ein C geschaltet, so dass sich ein LC Filter ergibt. Ist das nicht vorhanden, ist die Spule als LR Filter wirksam, was meist auch ausreicht. Wenn du es jetzt wirklich ordentlich machen wolltest, müsstest du dir die entsprechenden Vorschriften dazu raussuchen, wo die Grenzwerte liegen, und die Spule demnach dimensionieren. Das einzige was ich dazu auswendig weiß: Spätestens bei 150kHz sollten kaum noch Störungen vorhanden sein, denn ab da fängt der EMV relevante Messbereich an. Die Werte die ich bisher gesehen habe (in fertigen Dimmern, Schaltungen im Internet und in Zeitschriften) lagen eigentlich immer zwischen ein paar 100µH und wenigen mH). Vermutlich ist das ein Kompromiss zwischen Kosten und Nutzen.
1.Schau Dir doch mal Referenzobjekte und Schaltnetzteile etwas genauer an. 2.Das tückische an Spulen ist auch, daß der Spulenkern einen entscheidenden Einfluss hat. Das heißt, das auch die schönste Berechnung vom gelieferten Kernmaterial abhängig ist. 2.Selbst wenn Berechnung und Schaltung stimmen, kann der Aufbau noch total falsch sein. Einige Diskussionen dazu sind hier schon gelaufen.
Dann nehm ich einfach welche zwischen ein paar 100 µH und wenigen mH, so wie es Benedikt gesagt hat. Und dann mal gucken ob irgendwas stört. Wie kann ich das am besten messen, ob die Spulen die meisten Störungen schlucken?
Für erste Versuche wird wohl ein billiger Weltempfänger ein guter HF-Sensor sein. Für eine Firma wäre ein Prüflabor der krönende Abschluss.€
Bitte melde dich an um einen Beitrag zu schreiben. Anmeldung ist kostenlos und dauert nur eine Minute.
Bestehender Account
Schon ein Account bei Google/GoogleMail? Keine Anmeldung erforderlich!
Mit Google-Account einloggen
Mit Google-Account einloggen
Noch kein Account? Hier anmelden.



