Moin zusammen, Ich wollte mir eine Platine ätzen lassen bei einen der günstigeren Anbietern. Ich hatte jetzt http://www.platinendesign.de/ ausgewählt und habe gelesen das er Doppelseitige platinen ätz, aber ohne Durchkontaktierungen(DK). So nun meine Frage die Vias wo ich vom Bottom Layer(blau) auf den Top(rot) gehe habe ich schon ausreichend groß gemacht so das ich da mit einem Stück Draht eine DK "bauen" kann. Aber wie ist das bei einem IC zb. Wenn ich vom Botten Layer an PinX gehe und dann mit dem Top Layer von dem Pin weiter route dann hat der eventuell keinen Kontakt. Oder ? bzw dürfte er ja dann nur kontakt haben wenn das beinchen zufällig auf dem Top Layer an das lötauge kommt. Ich hoffen ihr versteht meine Problematik ;) Vieleicht kann da jmd etwas klarheit schaffen Schöne Grüße Sebastian
Da hast du schonmal das Problem richtig erkannt. Du musst die Bauteile oben und unten verlöten. Bei bedrahteten Widerständen geht das ganz einfach, bei ungesockelten ICs auch, wenn du sie nicht überhitzt. Bei manchen Bauteilen geht das sehr schlecht (stehende Kondensatoren oder gesockelte ICs...) Deshalb mußt du bei deinem Platinenlayout schon von vornherein auf beidseitige Lötbarkeit achten. Wo es nicht anders geht, mußt du evtl. in der Nähe eine "Durchkontaktierung" (Lötauge für Drahtstück) vorsehen.
doch das passt schon Der Pin vom IC/Widerstand ersetzt dein Stück Draht... Musst natürlich das IC Beinchen auf beiden Seite anlöten Was z.B. bei großen Kondis schwierig werden kann
Ok hab ichs mir doch gedacht. Naja dann überarbeite ich das layout nochmal ;) Vielen dank für die schnelle Antwort
Zwei Dinge sind wichtig: Du darfst die Vias nicht ungluecklich unter Bauteilen platzieren (z.B. SMD-ICs), da sie ja eine raeumliche Ausdehnung nach oben haben, was "echte" Vias nicht haben. Ausserdem kannst Du einige Bauteile nur von unten anschliessen, z.B. Pinleisten. Denn hier kannst Du nicht von oben loeten, zumindest nicht, wenn es nicht nach Pfusch aussehen soll. Und nur so am Rande: Fuer obiges Layout kommst Du auch problemlos mit einer einseitigen Platine hin. Gruss, Michael
@Michael, da wiederspreche ich, ich habe Wannenstecker von oben verlötet. Und das sieht kein Mensch. Stifte mit dem Schraubstock aus der Wannenleiste rausdrücken. Von oben verlöten. Wannenleiste danach ganz abheben. Die Pins die von oben verlötet sind mit einem 2,5 oder 3mm Bohrer in der Wannenleiste ansenken, und die Wanne wieder ausetzen. Sieht aus wie orginal. Und wieder was gelernt !!
WoW Interessante Technik :D. Das wäre mir aber doch zuviel Aufwand ;). So siehts im moment aus. Is zwar was müst aber naja
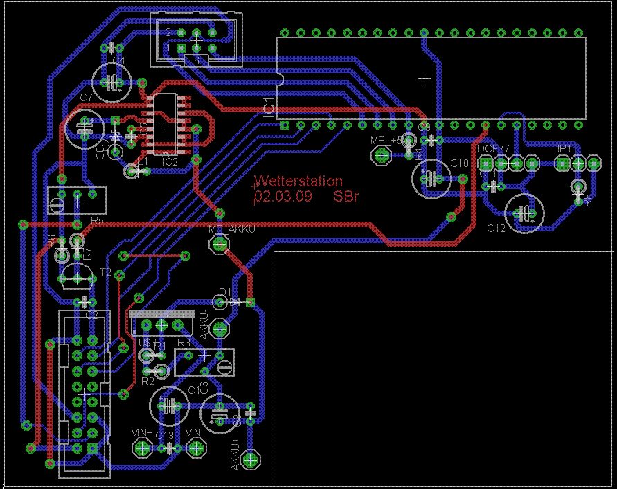
@ Sebastian Brünsing (sebastian86) >Dateianhang: Platine_2.GIF (51,4 KB, 19 Downloads) Deine Platine hat komische Pickel, wahrscheinlich machst du einen Screenshot als JPG und konvertierst in GIF. Machs doch lieber richtig und exportiere gleich ein PNG, siehe Bildformate. >So siehts im moment aus. Ist noch massig Verbesserungspotential vorhanden. Vor allem erstmal IC2 mit dem Befehl MIRROR nach unten legen. Und ein paar Drahtbrücken auf dem Toplayer sind zehnmal einfacher als ein doppelseitiges Layout. Drahtbrücken aber besser gerade legen, nicht schräg. MFG Falk
Joar noch ma so beim Rübergegucken -> mir gefällts irgendwie auch nicht. Ich mach das nochmal neu. Das Problem sind die 3 festen Bauteile 2x Wannenstecker und µC eigentlich muss da nochn Wannenstecker drauf - mhm Den SMD kram pack ich dann mal auf den Bottom Layer.
>Ich hatte jetzt http://www.platinendesign.de/ ausgewählt
Da kannst du auch gleich selber ätzen. Ergibt etwa die gleiche
Qualität...
Bitte melde dich an um einen Beitrag zu schreiben. Anmeldung ist kostenlos und dauert nur eine Minute.
Bestehender Account
Schon ein Account bei Google/GoogleMail? Keine Anmeldung erforderlich!
Mit Google-Account einloggen
Mit Google-Account einloggen
Noch kein Account? Hier anmelden.

