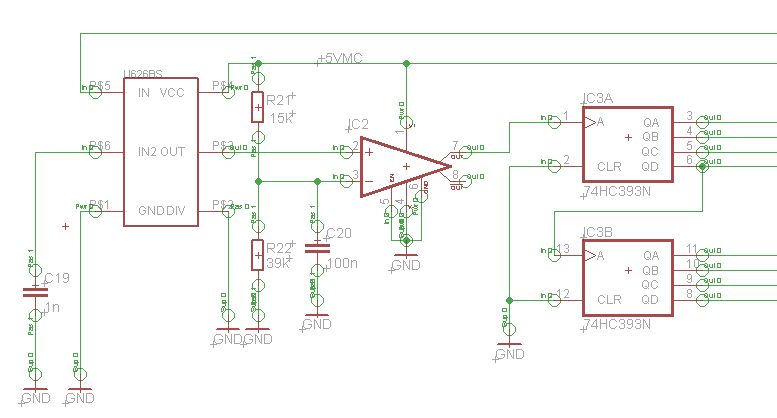
Im Anhang ist ein Ausschnitt eines Schaltplans, dessen Schaltung gerade Probleme bereitet. Sie dient dazu, die Sendefrequenz mit einem uC abzufragen. Der linke Baustein ist ein Frequenzteiler, am Eingang 5 liegt das gleiche Signal wie an der Antenne. An Pin 3 hab ich eine Ausgangsspannung von ca. 4V Gleichspannung, auf der ein Rechtecksignal mit einer Amplitude von 30mV und einer Frequenz von ca. 390kHz liegt. Diese geht direkt auf den nicht invertierten Eingang des Komperator Das Problem ist nun, dass der Spannungsteiler am invertierten Eingang des Komperator nicht so genau einstellbar ist, dass diese 30mV zum Schalten ausreichen. Wie könnte man dieses Problem lösen? Wir haben schon überlegt einen Tiefpass einzubaun, aber ob das das wahre ist?
Hallo, wirf den Komparator raus und mach es, wie es fast alle mit ECL-Teilern machen. z.B. hier: http://www.mikrocontroller.net/attachment/5492/teiler.jpg Gruß aus Berlin Michael
Tiefpaß ja - einfach den Tiefpaß vom Comp-Ausgang aus ansteuern, und dann die tiefgepasste Spannung (die ja einfach den Gleichspannungs-Mittelwert des Teilerausgangs bildet) dem anderen Comp-Eingang zuführen. fg so vielleicht um die 200-300kHz, um beim Einschalten nicht zu viele Takte zu verlieren. R21/22 dafür rausschmeissen.
Ich habe jetzt zwar kein DB des U626 gefunden, die anderen U6xx Bausteine von Temic dürften aber ähnlich sein. Die haben Emitterfolgerausgänge mit einem Spannungshub unter 1V meistens zwischen 0,5 und 0,7V. Da stimmt was am Vorteiler nicht. Welche Leistung liegt am Eingang an, ist der U626 mit 50 Ohm angepasst? Arno
Bitte melde dich an um einen Beitrag zu schreiben. Anmeldung ist kostenlos und dauert nur eine Minute.
Bestehender Account
Schon ein Account bei Google/GoogleMail? Keine Anmeldung erforderlich!
Mit Google-Account einloggen
Mit Google-Account einloggen
Noch kein Account? Hier anmelden.
