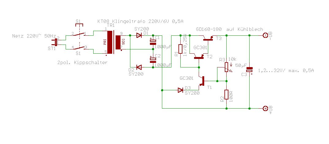
hallo, in der angehängten schaltung ist doch eine spannungsverdopplung drin, oder? das mit den zwei sy 200 dioden und den beiden 1000µF elkos. ich brauche diese schaltung, aber bei reichelt kann ich diese sy 200 dioden nicht finden. kann ich da auch andere nehmen, und was heißt die zahl eigentlich? erfahrungssammel ;-) mfg raoul4
wo haste das denn ausgegraben? Dürfte min. 20Jahre alt sein. Für die Dioden kannst du die 1N400x nehmen, für den Rest einen LM317.
1.) Ja, wenn du sie so nennen willst, sie verdoppelt die Gleichrichtspannung des Trafos 2.) Ja, kannst du andere nehmen z.B. 1N4001 etc. 3.) welche Zahl? 200? Frag den Hersteller, was heisst 1N4001? weis auch kein Mensch
He, eine Schaltung aus der Jugend meines Großvaters... Mindestens 30 Jahre alt. Damals hat so ein Germanium-Leistungstransistor 20 Ost-Mark gekostet...
@crazy horse : hast recht, jetzt seh ichs auch, ist ja echt ne Antiquität. Die Transen, GDxxx... Nimm nen gescheiten Trafo, dann kannst Du Dir die Verdopplerschaltung (Greinacherschaltung) sparen, dazu einen Brückengleichrichter (Greatz-Brücke) einen 1000uF Elko und nen LM317 zwei 100n Kerkos einen 10u Tantal einen 240ohm widerstand und einen 5k Poti und fertig
Hab die Bauelemente noch da, wenn ich DIr die originale schicken soll, da brauche ich Deine Adresse...
Hi was ich im Moment nicht sehe ist wie das Ding aus 6V~ 30V- machen will. Uss bei 6V~ sind ja gerade mal 17V- Könnte mich mal jemand in die richtige Richtung schubsen? Matthias
hallo, danke für eure schnellen antworten! das is ne schaltung von irgendsonem trafo in den ddr-zeiten. hier der link zu seite: http://www.jan-kappler.de/elektronik_bis903.html @Werner ne ne, mir musst du das nicht schicken! danke trotzdem. ich bin nur an einer spannungsverdopplungsschaltung für meinen roboter interessiert. ich will aus ca. 7,2 V so ca. 13-14V machen.(das brauch ich für die motoren) mfg raoul4
SY 200 sind im übrigen Silizium-Gleichrichterdioden 1A/100V.
Hi... SY200 hätte ich auch noch liegen... @Matthias: Der DDR-Klingeltrafo 6V hatte eine Leerlaufspannung von fast 12V und war unkaputtbar... ;-)) Bit- & Bytebruch... ...HanneS...
Hallo raoul4 diese Spannungsverdopplerschaltung funktioniert nur mit Wechselspannung. Ich weiß ja nicht wieiel Dampf Du bei der verdoppelten Spannung brauchst: für geringe Belastung gibts Schaltungen mit nem LM555 (war mal ne Schaltung in einem 555-Schaltungsbuch) bei hoher Belastung wirst Du wohl nen Schaltregeler brauchen. Gruß Gerhard
hä? son' mist, ich will doch nur aus einem 7,2 V akkupack (natürlich gleichstrom ;-) ) die doppelte spannung rausholen. wenn die oben gegebene schaltung aber nur bei wechselstom geht, dann brauch ich ja was anderes. also: ich brauche eine spannungsverdopplungsschaltung puh um 7,2 V auf ca. 14 V zu bringen. ich weiß noch nicht, wieviel strom die motoren ziehen, aber das wird nicht mehr als 1 ampere sein. hat wer ne schaltung für mich? :-) mfg raoul4
"ich will aus ca. 7,2 V so ca. 13-14V machen.(das brauch ich für die motoren" 1A, das ist schon ordentlich "Dampf" Schon mal an das TL497 gedacht? Damit lassen sich Step-up-Regler bauen. Oder das hier: http://www.electronics-lab.com/projects/power/030/ Gruß
@Chris da nehm ich mir lieber zwei akkupacks! ;-) is einfacher. mfg raoul4
@Chris: Ist Dein stepup-Regler ein Hochsetzsteller ? Das wolltich auch gerade vorschlagen
Hallo, ein step-up-Regler gibt am Ausgang eine höhere Spannung ab als am Eingang. Gruß
Wieso werden eigentlich immer Tantalkondensatoren für die Spannungsstabilisierung empfohlen? Die sind teuer, nicht besonders schaltfest und ohne weiteres durch einen Folienkondensator oder Elko zu ersetzten. Bei diesen 08/15 Netzteilschaltungen sind sie einfach verschwendet. Die Vorteile beginnen erst bei wirklichen HF-Schaltungen zu überfwiegen.
Bitte melde dich an um einen Beitrag zu schreiben. Anmeldung ist kostenlos und dauert nur eine Minute.
Bestehender Account
Schon ein Account bei Google/GoogleMail? Keine Anmeldung erforderlich!
Mit Google-Account einloggen
Mit Google-Account einloggen
Noch kein Account? Hier anmelden.
