Hallo, meine PLL-Schaltung mit einem Atmega8 läuft nun endlich. PLL-Baustein ist ein 74HC4046, Software mit BASCOM f = 1Hz bis 10MHz, f(PLL) = 100kHz - 10MHz Die Software habe ich anfangs auch mit Micro-PASCAL geschrieben, aber der Code war umfangreicher und der Umfang war stärker beschränkt. Nun meine Fragen: 1. Die Dimensionierung des PLL-Filters ist mir nicht richtig klar. Die Ausgerechneten Werte liefern keine guten Ergebnisse (Jitter bleibt) Große C's und R's sind dann einfach besser. Auch die gefundenen calulators haben nicht geholfen. Wer hat Erfahrung ? 2. Mein 4046 will nicht über 10,5MHz hinaus. (Datenbaltt 17 MHz) Ich habe mehrere Bausteine ausprobiert. Woran kann das hängen ? Freue mich über jede hilfreiche Antwort. Janosch
Janosch wrote: > 2. Mein 4046 will nicht über 10,5MHz hinaus. (Datenbaltt 17 MHz) Also hier steht bei 0pF/100R typisch max 12MHz, d.h. nicht garantiert: http://www.fairchildsemi.com/ds/MM/MM74HC4046.pdf Peter
Vielen Dank für den Link. Ich habe tatsächlich den Baustein MM74HC4046 von Fairchild benutzt. In einem anderen Datenblatt stehen halt 17 MHz und in einer anderen Schaltung wurden auch schon 30MHz genannt, so dass ich etwas verwundert war. Schaltplan habe ich beigelegt. Der Loop-Filter ist Standard. Mit den angegebenen Werten ist das Ergenis ganz ok. Aber wie sind die idealen Werte zu berechnen ? Wo
oh, ich habe in dem Plan ja keine Werte angegeben. R6=100k R7=3k9 die C's je 10uF JP2=ISP JP3=LCD JP4=Taster up/down Zur Funktion sei noch gesagt, dass der Atmega den programmierbaren Teiler durch N enthält, die Referenzfrequenz erzeugt und noch einen Software-Teiler enthält, um die niedrigen frequenzen zu erzeugen. Wo
>In einem anderen Datenblatt stehen halt 17 MHz und in einer anderen >Schaltung wurden auch schon 30MHz genannt, so dass ich etwas verwundert >war. Mit einem 74HCT4046 konnte ich an die 30MHz kommen. Vermutlich aber auch abhängig vom Hersteller.
Frage an Holger: Schau bitte mal genau auf den 4046. Ggf. kannst du mit die genaue Bezeichnung nennen. Wäre nett. wo
>Schau bitte mal genau auf den 4046. Ggf. kannst du mit die genaue >Bezeichnung nennen. Hab das alte Teil nach 10 Jahren mal wieder aufgemacht ;) PCF74HCT4046AP von Philips.
Der HCT4046 sollte auf jeden Fall schneller als 12MHz können, laut Datenblatt bis 19MHz bei 5V und 40pF / 3kOhm.
Danke an Holger. Ich habe verschiedene Datenblätter gesehen und kann nun definitiv sagen, dass die obere Grenzfrequenz vom Hersteller abhängt. Wo
Hast du auch eine Platine von der Schaltung gemacht? Hätte Interesse. Fabian
@Fabian Sorry für die späte Antwort. Ich habe noch zwei Platinen, da ich bei der Bestellung eine ganze Europakarte ausnutzen wollte. Da bei dem Atmega spezielle Einstellungen erforderlich sind, kannst du von mir auch das lauffähige Programm bekommen. Gruß wsm
@fabian habe keine Mail von dir bekommen. Eine Platine ist verkauft, so dass nur noch eine da ist. Hast du noch Interesse ? Wolfgang
Könnte man das Sourcecode in Bascom zur Schaltung haben? Ich gedenke das mal auszuprobieren.
...schade, das es hier nicht weiter geht! Keine Tests, keine Nachbauten, keinen Sourcecode... Hätte noch interessant werden können...
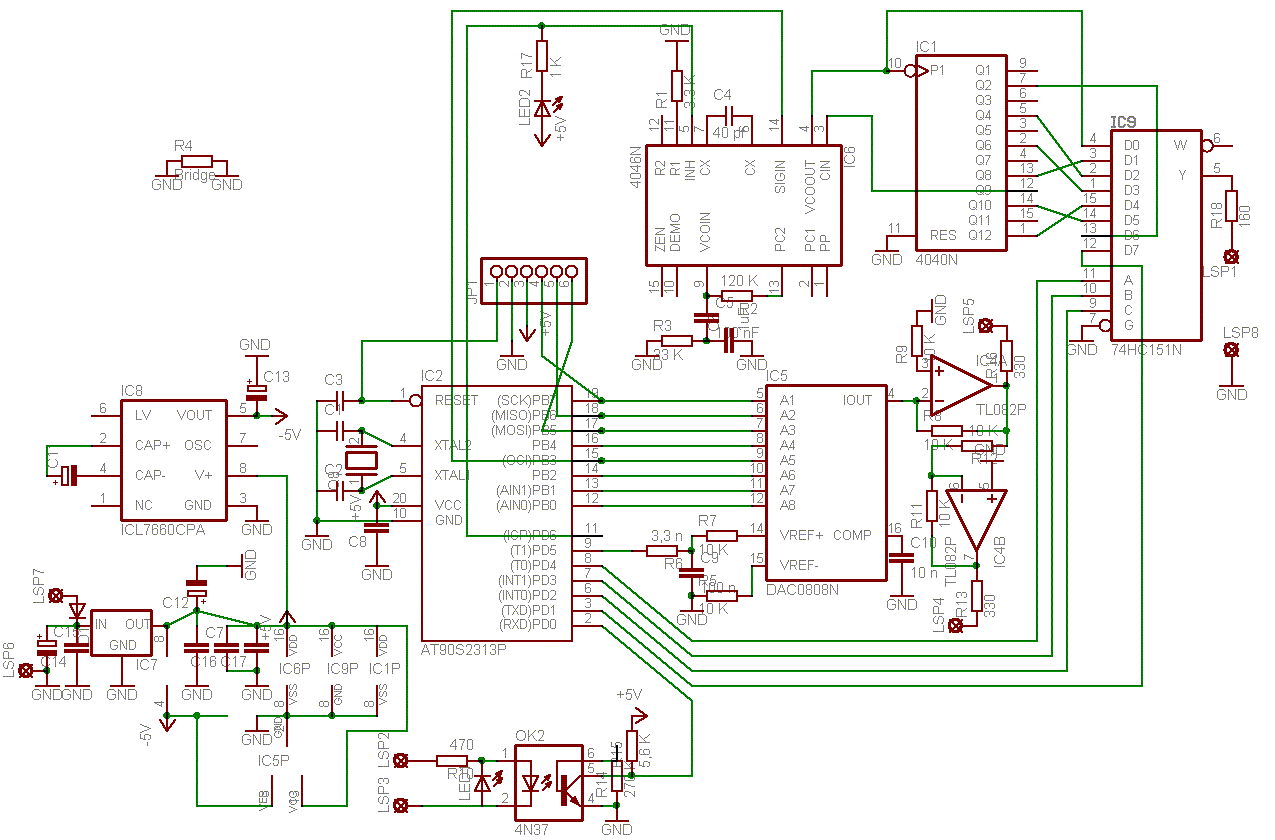
Wenn so ein großes Interesse besteht, hätte ich noch Software und Platinenlayout für einen ähnlichen Generator anzubieten: µC ist Tiny2313, Software in ASM, PLL 74HC4046 mit Teiler (74HC4040) und MUX dazu (HC151). Der Ref takt wird vom µC gereriert per Teiler mit "Nochkommastellen", d.h etwa 16 Bit Auflösung. Wer mag kann auch noch einen einfachen Software DDS Generator bestücken (muss aber nicht). Die Platine (ca. 75x55 mm²) ist einseitg, ICs als DIP, Widerstände und Kondensatoren teils SMD. Funktioniert eigentlich ganz gut, aber die Einstellung der Frequenz per UART ist etwas umständlich. Bei mir geht der HC4046 bis knapp 20 MHz. Heute würde ich den DDS für die Ref. Frequenz wählen.
Hi Ulrich, das hört sich doch interessant an, würde ich sagen. Dann zeige doch mal, was du da hast! Der NE564 ginge bis 50MHz,kostet aber ein wenig mehr...nur so eine Idee. Gruß Michael
Hier erstmal der Schaltplan. Das Layout könnte ich dann ggf. als Eagel File bereitstellen. Vorher muss ich aber nochmal nachschauen ob da noch eine kleine Änderung (z.B. Extra Kondensator) mit drauf ist. Es könnte sein das da bei der Amplitudeneinstellung für den DDS noch was dazu gekommen ist - es gab da Störungen von der Ladungspumpe. Da noch Hardware für einen einfachem Software-DDS mit drauf (DAC0800 + OP + ICL7650) mit im Plan. Den Teil könnte man ggf. auch weglassen. Die Software ist noch etwas unaufgeräumt, da könnten noch ein paar verschiedene Versionen für den DDS-Geenerator als toter Code mit drin sein.
Bitte melde dich an um einen Beitrag zu schreiben. Anmeldung ist kostenlos und dauert nur eine Minute.
Bestehender Account
Schon ein Account bei Google/GoogleMail? Keine Anmeldung erforderlich!
Mit Google-Account einloggen
Mit Google-Account einloggen
Noch kein Account? Hier anmelden.

