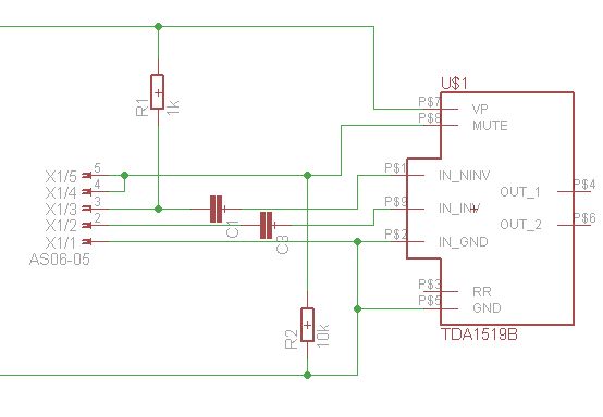
Hallo zusammen, ich habe einen kleinen Stereo-Audioverstärker auf Basis des TDA1519B gebaut: 2 Eingangspins 1 Mute Pin Der AMP ist gemutet, wenn der Pin unter 7V liegt, darüber ist er an. Versorgungsspannung sind 12V-17V Nun hätte ich gerne eine Klinkenbuchse eingesetzt, die das Eingangssignal abgreift und den Amp im eingesteckten Zustand auf "mute" stellt. Beispielsweise als Kopfhörerausgang. Die einzigen schaltenden 3,5mm Buchsen, die ich gefunden habe, sind diese hier bei Reichelt: http://www.reichelt.de/?ARTICLE=7301 Dabei handelt es sich um das Modell U. Heißt also: 5 Anschlüsse: masse, links, rechts, schalter links, schalter rechts. Die Buchse ist nun so ausgeführt, dass im ausgesteckten Zustand (mute high) die beiden schalter mit den jeweiligen Kanälen verbunden sind. im eingesteckten Zustand (mute low) hängen die beiden schalter in der Luft. Die einzige Schaltung, die ich mir vorstellen kann, die im ausgestecken Zustand den mute-pin auf high zieht, sieht so aus, wie das Bild im Anhang: über den 10k Widerstand liegt mute standardmäßig auf low, außer nichts ist eingesteckt - dann sind Eingang 5 oder 4 mit 3 verbunden und der 1k-Widerstand zieht mute nach oben auf high. Allerdings: Der Amp wird ja gerade betrieben - will heißen, dass auf Eingang 1-3 ein Signal ankommt, das ausgegeben wird. Stört der 1k-Widerstand dieses ankommende Signal? Muss der Amp so vielleicht Gleichstromanteile liefern? Oder kann ich da auf C1 als Filter vertrauen? Gibt es vielleicht auch eine bessere Lösung für mein Problem? Gruß Armin
Wenn du das Audiosignal über die Buchse leitest, den Verstärker an die jeweiligen Schalter anschließt (mit einem Widerstand auf Masse) sollte das eigentlich deiner gewünschten Funktion entsprechen. Falls es wichtig ist, dass der Verstärker direkt das Mutesignal bekommt (Energiespaargründe) vll noch eine "Signalerkennung" einbauen. So wie deine Schaltung jetzt ist, hast du dann eine Gleichspannung am Audioeingang/ Klinkenausgang, wogegen dann du nochmal Kondensatoren bräuchtest. Gruß, Christoph
Bitte melde dich an um einen Beitrag zu schreiben. Anmeldung ist kostenlos und dauert nur eine Minute.
Bestehender Account
Schon ein Account bei Google/GoogleMail? Keine Anmeldung erforderlich!
Mit Google-Account einloggen
Mit Google-Account einloggen
Noch kein Account? Hier anmelden.
