Hallo, kann mir einer bei folgender Schaltung weiterhelfen? Ich hätte gerne gewusst um welche Schaltung es sich auf dem Bild handelt und wie sie funktioniert? MfG Franz B.
Der Schaltplan ist irgendwie komisch gezeichnet. Wenn ich keinen Knick in der Optik habe, dann bilden R9, R10, D12, D13 und T2 eine Konstantstromquelle, welche die Zenerdiode D18 speist. Das ganze bildet eine Spannungsreferenz an der Basis von T3. Die Schaltung ist ein diskret aufgebauter Spannungsregler ohne Kurzschlußschutz für etwa 3,7V. D5 ist ein Verpolungsschutz.
Und bevor jemand fragt, die Schaltung hat bei Industriestückzahlen (>100.000) einen Bauteilewert von etwa 2,5 Cent. Dagegen kommt kein noch so schlechter und preiswerter integrierter 3,3V-Spannungsregler an!
Und wenn du jetzt noch aus dem T2 (BC212) einen PNP machst, dann stimmt auch das Schaltbild. >diskret aufgebauter Spannungsregler Ein Regler im strengen Sinn ist es nicht! Dazu fehlt die Rückführung des Ausgangs zur Korrektur.
> Ein Regler im strengen Sinn ist es nicht! Dazu fehlt die Rückführung > des Ausgangs zur Korrektur. Da hast du Recht. Mir fiel allerdings kein besserer Begriff ein, der die Funktion beschreibt. "Verstärkte Zenerdiode"? "Spannungssteller?"
>Mir fiel allerdings kein besserer Begriff ein
Mir auch nicht - sonst hätte ich ihn genannt :-)
"Verstärkte Zenerdiode" trifft es am Besten, auch wenn dies kein
üblicher Begriff ist.
Sollte auch keine Kritik sein, nur ein Hinweis.
"Ein Regler im strengen Sinn ist es nicht! Dazu fehlt die Rückführung des Ausgangs zur Korrektur." Es IST näherungsweise ein P-Regler ( nicht ganz linear, natürlich ): Die "Rückführung" auf den "Eingang" findet am Emitter des T3 statt, wird dort z.B. die Spannung höher, wird die U(be)-Spannung niedriger und der Transistor etwas hochohmiger.
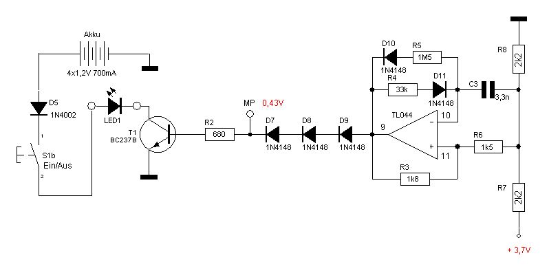
Hallo, vielen Dank für die schnelle und sehr gute Hilfe. Habe noch eine Schaltung die ich mir nicht erklären kann. Würden Sie mir hier noch einmal helfen? Vielen Dank im voraus. MfG Franz B.
Lichtblitz-Schaltung, die die LED1 kurzzeitig rhythmisch aufblitzen lässt, solange S1b gedrückt ist ( astabiler Multivibrator ) ?
Bitte melde dich an um einen Beitrag zu schreiben. Anmeldung ist kostenlos und dauert nur eine Minute.
Bestehender Account
Schon ein Account bei Google/GoogleMail? Keine Anmeldung erforderlich!
Mit Google-Account einloggen
Mit Google-Account einloggen
Noch kein Account? Hier anmelden.

