Guten Tag, Ich möchte Drehstrom durch ein ATMega erzeugen. Natürlich nicht die übliche Spannung. Ich schätze ich bräuchte ca. 5 V. Ich möchte einen kleinen Drehstrommotor ansteuern. Ich habe mir nun erste Gedanken gemacht: 1. Gedanke: Ich nehme einen Controller der 3 PWM Ausgänge hat. Erzeuge somit drei Sin"ü"sse. Schalte diese Phasenverschoben an. Das Signal wird durch einen kleinen Verstärker angepasst. 2. Gedanke: Ich nehme 3 Sinusquellen, oder 3 Rechtecke. Diese Schalte ich Phasenverschoben entsprechend durch. (Digitalausgang schaltet mit Transistor Signal zu) Was sagt ihr dazu?`Unter welchem Stichpunkt sollte ich mal genauer nachschauen? mfg Timo
Hallo Timo, welche Threads hast du denn mit der Suche gefunden und welchen Teil hast du nicht verstanden?
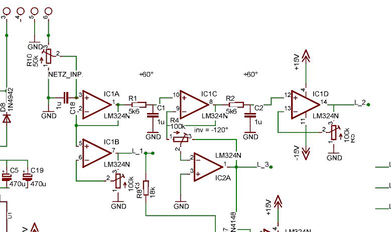
... diese Antwort passt eher ins Analog-forum... Ich habs mal so gemacht, weil es dür meine Zwecke ausreichte: Im Anhang findest du ein Bild. Da sind ein Paar Standard-OP's drauf, die Dir aus einem 50 Hz Sinus Signal 3 um 120 Grad versetzte Signale machen. Die kannst du entweder so schon gebrauchen, oder halt noch einem Verstärker zuführen, jenachdem. Wenn du ein kleines Steckernetzteil rumfliegen hast, dass irgendwas von 5 bis 20 V Wechselspannung ausgibt, ist das wohl eine einfache lösung. Musst nur noch die +15 unf -15 Volt für die OP's erzeugen. Werner
>Dateianhang: Drehstrom_5V.gif (14,6 KB, 20 Downloads) Leute! Schaltpläne als png posten! SOnst wid nicht alles korrekt angezeigt. Bildformate
Matthias Lipinsky wrote:
> Schaltpläne als png posten! SOnst wid nicht alles korrekt angezeigt.
Was wird nicht korrekt angezeigt?
PS: Les dir mal die Forenregeln durch, was da steht...
>PS: Les dir mal die Forenregeln durch, was da steht...
WOrauf willst du hinaus?
Im Anhang so, wie es nach einem Klick aussieht.
... ich denke es gibt schlimmere Verstöße in Sachen Bildtypen als ein GIF anstelle eins PNG's hochzuladen. Und für derart "eckige" Sachen ist GIF denkbar gut geeignet. Aber ich gelobe der Besserung und werde in Zukunft PNG verwenden, ASCHE auf mein Haupt! ;-) ----------------------------------------------------------------- So jetzt weiter On-topic.... Werner
Matthias Lipinsky wrote: >>PS: Les dir mal die Forenregeln durch, was da steht... > > WOrauf willst du hinaus? Zitat: Schaltpläne, Screenshots usw. als PNG oder GIF anhängen Andreas sagt GIF wäre ok, daher gibts keinen Grund Leute wegen eines GIFs so anzuschnauzen. Ich wüsste auch keinen echten Grund warum man kein gif verwenden sollte (ob ein Bild jetzt 12kB oder 8kB groß ist, ist im Vergleich zur restlichen Seitengröße ziemlich egal). > Im Anhang so, wie es nach einem Klick aussieht. Das liegt aber nicht an gif sondern an sonst was. Wer 24bpp für einen Schaltplan braucht, de hat auch andere Probleme. Mir reichen dafür 1bpp.
>Das liegt aber nicht an gif sondern an sonst was. Wer 24bpp für einen >Schaltplan braucht, de hat auch andere Probleme. Mir reichen dafür 1bpp. Wie du meinst. Fakt ist jedenfalls, dass das Bild, also der Schaltplan nicht korrekt angezeigt wird. Sonst hätte ich nichts gesagt.
Das bild stammt aus einem Screenshot aus einem PDF, an der Ursprungsqualität kann ich von hier aus leider nichts ändern, liebe Gemeinde ;-) Wäre ich heute im Büro, hätte ich eine andere Möglichkeit, aber ich bin -glücklicherweise- zu Hause und habe nur das PDF, nicht das original *.sch. Falls man irgendwas nicht erkennen kann: Das ist im Prinzip erst mal ein Spannungsteiler/Hochpass-misch, dem parallel zwei Spannungsfolger nachgeschaltet sind. Einer dieser Spannungsfolger arbeitet auf eine R-C Schaltung, die 60 Grad Phasenverschiebung erzeugt. Dieses 60 Grad verschobene Signal geht auf einen weiteren Spannungsfolger, die wiederum auf eine identische R-C Schaltung arbeitet, die wiederum 60 Grad Phasenverschiebung erzeugt. Summe: 120 Grad Phasenverschiebung: L2 quasi. Damit die Last keinen Einfluss auf diese 120 Grad Phasenverschiebung hat, ist da noch ein nicht invertierender Verstärker nachgeschaltet mir einstellbarer Verstärkung. Der zweite Spannungsfolger diest auch wiederum nur der "Entkopplung"" der Last: L1 Das erste 60 Grad verschobene Signal wird invertiert, so ergibt sich -120 Grad Phasenverschiebung: L3. Soweit die Erklärung zum Bild. Werner
Hallo Timo, gugst Du :[http://www.mikrocontroller.net/articles/Frequenzumrichter_mit_Raumzeigermodulation] , den kann man auch mit einer kleinen Zwischenkreisspannung betreiben. Hatte zum Testen einen Festplattenmotor bei 15V Zwischenkreisspannung dran. Axel
Bitte melde dich an um einen Beitrag zu schreiben. Anmeldung ist kostenlos und dauert nur eine Minute.
Bestehender Account
Schon ein Account bei Google/GoogleMail? Keine Anmeldung erforderlich!
Mit Google-Account einloggen
Mit Google-Account einloggen
Noch kein Account? Hier anmelden.

