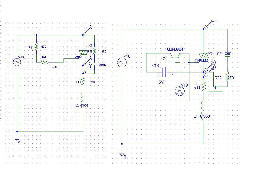
Hallo alle zusammen! Ich möchte eine elektronisches Halbleiterwendeschütz bauen für einen 3- Phasigen 1KW ASM. Der Motor soll nur vorwärts, rückwärts und mit Phasenanschnitt laufen immer nur mit 50Hz. Ich bin jetzt am überlegen mit welchem Bauteil ich am Besten die Last schalte Triac, MosFet, IGBT??? Oder sogar die Halbleiter mit mechanischen Relais überbrücke. Ich habe mal im Anhang 3 Schaltungen drinnen aber weis nicht welche Methode die geschickteste wäre. -->Da würde mich mal eure Meinung interessiern ??Zu dem Mosfetrelay.gif(im Anhang) wie funktioniert das mit den Mosfets da sind doch beide eingeschaltet, dann fliesst doch gar nix über die Körperdiode, oder -->Warum braucht man dann Zwei Fets?? Zu dem Bildchen triac_relais.gif das sind beide male die gleich schaltung nur bei einem Schwimmt die ansteuerung vom Triac mit so das der immer eingeschaltet bleibt(durch opto-transistor) und im Nulldurchgang des Stromes nicht löscht. Die Spannung hätte ich mit einem galvanisch getrennten DC- Dc Wandler bereitgestellt. In der pspice simulation gibts so bei induktiver Last keine Störung in der Spannung Ich bedank mich schon mal
In der Mosfet schaltung sind zwei Mosfets drin damit man den Motor abschalten kann. Wäre nur einer drinnen würde im Zustand AUS immer eine Halbwelle über die Körperdiode fließen können
http://www.hoelscher-hi.de/hendrik/light/analogswitch.htm Aber Phasenschnitt beim ASM?? Ok, man konnte hier lesen, daß das 'halbwegs' in einem begrenzten Bereich sogar funktionieren soll ...
Der Phasenanschnitt ist nur zum Anlaufen gedacht damit der Strom nicht gleich so grooß wird
Bitte melde dich an um einen Beitrag zu schreiben. Anmeldung ist kostenlos und dauert nur eine Minute.
Bestehender Account
Schon ein Account bei Google/GoogleMail? Keine Anmeldung erforderlich!
Mit Google-Account einloggen
Mit Google-Account einloggen
Noch kein Account? Hier anmelden.


