Hallo, ich habe mich hier im Forum umgesehen und es wurde mehrfach ein Baustein wie z.B der 4020 zum Teilen empfohlen. Ich möchte in meinem Fall einen Inkrementalgeber auswerten der aber bei max. Geschwindigkeit eine zu hohe Ausgangsfrquenz hat. Daher möchte ich diese durch 10 teilen. Ich habe die Schaltung bereits aufgebaut und möchte diese über den USB Port betreiben, Zu Testzwecken betreibe ich die Platine aber derzeit mit einem 5V Netzteil. Allerdings bricht meine Spannungsversorgung auf ca 1V zusammen sobald ich die Zählerschaltung anschließe. Sind die ICs draußen bleibt die Spannug konstant. Habe ich bereits im Schaltplan einen Fehler gemacht und muss ich evtl. Widerstände oder Kondensatoren mit einsetzen? Vielen Dank
16 ist + und 8 GND - das IC ist jetzt defekt - ein 100nF-Keramik sollte direkt am IC zwischen 16 und 8 eingesetzt werden. Otto
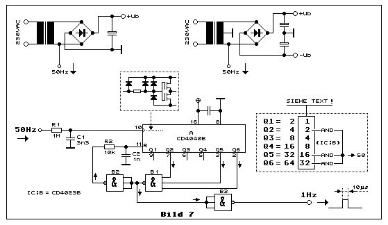
Oh, stimmt. Das is natürlich en schlimmer Fehler gewesen. IC is also hin. Zum Glück hatte ich noch eins mehr bestellt. Dann werd ich das ganze nochmal umverdrahten und mit neuem IC testen. Noch mal danke für die Hilfe. Ist wirklich en gutes Forum hier. Hoffe das es jetzt klappt. Welche Aufgabe hat denn der 100nF Kondensator zwischen 8 und 16 genau? Sonst brauch ich also keine Bauteile dazu zu schalten? Im Elektronik Kompendium habe ich noch eine Schaltung gefunden da sind noch mehr Kondensatoren und Widerstände, kann ich diese weglassen?
Der 100nF-Kondensator sorgt für saubere Versorgungsspannung. Die zusätzlichen Bauteile in der Schaltung dienen zum Einkopplen des 50Hz-Signals, dass hier geteilt werden soll, sowie zur Verzögerung des Resets.
>Im Elektronik Kompendium habe ich noch eine Schaltung gefunden da sind >noch mehr Kondensatoren und Widerstände, kann ich diese weglassen? Das hängt davon ab, was du machen willst. R1 und C1 brauchst du nicht, wenn du ein 5V-Digitalsignal am Eingang anlegst. R2 und C2 sind wahrscheinlich nötig, denn beim Zählen könnte durch nicht ganz zeitgleiches Schalten der Q-Ausgänge kleine Spikes entstehen, die dann zu einem falschen Zeitpunkt den Reset bedienen und damit teilt die Schaltung (ev. nur manchmal) falsch. Ein asynchrones Design fordert eben seinen Tribut ...
OK, das hört sich gut an, die habe ich jetzt auch noch eingefügt und den Plan geändert.
Hallo, sieht erstmal gut aus. C2 und R1 bestimmen auch die Breite des Ausgangsimpulses. Das ist die Zeit zwischen dem Auftreten des Zustandes Q4 = H und Q6 = H. Da geht Dein Ausgang auf H. Wenn der Reset-Eingang des Zählers H erkennt und mindestens einer der beiden obigen Ausgänge wieder L ist, geht der Ausgangsimpuls wieder auf L. Wenn nur ein sicheres Rücksetzen bei Zählerszand 10 nötig ist und ein sehr kurzer Impuls (Gatterlaufzeit des NAND und Rückstzzeit des Zählers) ausreicht, dann genügt ein Kondensator mit ca. 100pF am Reseteingang ohne den Widerstand. Gruß aus Berlin Michael
Es geht auch ohne UND-Gatter mit nur 3 Dioden und einem Widerstand:
4020
Q2 Q5 Q6 Reset Q6 = Ausgangssignal
_
^ ^ ^ !
! ! ! !
--------------------Widerstand 22K --- +Us
Mit dieser Schaltung lassen sich mit ein paar Dioden beliebige
Teilerverhätnise einstellen. Die Schaltung ist erprobt und funktioniert
zuverlässig, solange man nicht zu hohe Frequenzen benötigt, da ja alle
Flip-Flops im IC hintereinander geschaltet sind.
Gruß Allu
Aha, aber es kann doch auch nichts schaden wenn der Widerstand drin ist, oder hat das irgendwelche Nachteile? Habe übrigens gesehen das ich die Und Verknüpfungen auf dem Plan falsch gemacht habe. War wohl doch bisschen spät gestern um noch nen Plan zu zeichnen.
Bitte melde dich an um einen Beitrag zu schreiben. Anmeldung ist kostenlos und dauert nur eine Minute.
Bestehender Account
Schon ein Account bei Google/GoogleMail? Keine Anmeldung erforderlich!
Mit Google-Account einloggen
Mit Google-Account einloggen
Noch kein Account? Hier anmelden.
