Hi! Wie kann ich mit einem Mikrocontroller ein Relais ansteuern? Ich meine nicht von der Programmierung, sondern von der Hardware. Ich habe mir bei Conrad das Relais mit der Artikelnummer 505188 gekauft. Hier der Link: http://www1.conrad.de/scripts/wgate/zcop_b2c/~flN0YXRlPTQwMjc2NzIzNQ==?~template=PCAT_AREA_S_BROWSE&glb_user_js=Y&shop=B2C&p_init_ipc=X&~cookies=1 Ich will damit einen Türöffner betreiben. Das Relais benötigt 3,7 bis 5,5V. Das habe ich direkt an einen Port des MC angeschlossen, ohne Vorwiderstand. Nach Datenblatt soll die Summe aller Ports nicht größer sein, als 400 mA. Komischerweise reichte der Strom nicht aus, um das Relais anzusteuern, deshalb habe ich die 2 benachbarten Ports verbunden und auf Ausgang gestellt. Da ich im Datenblatt leider übersehen habe, dass zusätzlich zu der Regel mit den 400 mA die Summe der Ports B0 - B7, C6, D0 - D7 und XTAL2 nicht größer als 100mA sein darf, ist mein Mikrocontroller nun leider defekt. Nicht schlimm. Ich habe einen Ersatz-MC und der alte brachte mir nur Erfahrung. Wie würdet ihr an meiner Stelle mit einem Relais den Türöffner ansteuern? Gibt es vielleicht Relais, die weniger, als 1mA benötigen und die ich problemlos an einen der Ports vom Mikrocontroller anschließen kann? Ich kenne mich damit viel zu wenig aus. Ich wäre euch sehr dankbar, wenn ihr mir das richtige Relais bei Reichelt (www.reichelt.de) nennen würdet. Das letzte Relais habe ich auf Risiko gekauft. Martin
Einfach einen Transistor an den Port hängen, und mit dem das Relais schalten. Sag wenn du einen Schaltplan brauchst.
Brauche ich einen Vorwiderstand, wenn ich den Transistor an den Port anschließe? Martin
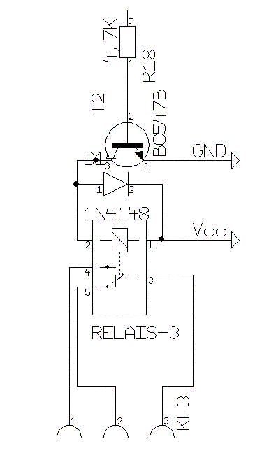
Weil der einen noch höheren Strom zieht und i.d.R. eine andere Spannung benötigt! Benutze ne Schaltung wie im Anhang, die ist für 5V berechnet. Für R kannst Du alles zwischen 3,3k und 4,7k nehmen.
Hallo, was ist bitte eine freilaufdiode und wie sollte sie geschaltet werden? sehe ich das richtig, daß sie direkt von plus auf masse geschaltet wird? ist die wahl der diode von der stromstarke abhängig die da auftritt?
Wenn du genau schaust, siehst du, dass sie in Sperrrichtung geschaltet ist. Sie dient dazu, die Spannungsspitze die beim Abschalten einer Spule entsteht aufzufangen. Aber wieso fragst du solche Kleinigkeiten hier? Ist dein Google kaputt? Wir helfen schon gerne wenn jemand ein Problem hat oder Rat braucht, aber solche Grundlagen sollte man schon selber nachlesen.
mhhh was war denn vor den mikrocontrollern da... relais?is aber schon lange her... frag mich immer wieder wie die leute controller programmieren können aber ein simples relais nicht anschalten können... Ich freu mich auf die zeiten in denen man handies nurmehr per sprache bedient.... und der erste hier nach einer bedienungsanleitung für eine taste fragt... beste grüße...
Alternativ gibt es auch Relaisplatinen. Z.B. eine für I2C http://www.robotikhardware.de/relaisplatine.html
Coole Seite! Aber ich will eigentlich nichts fertiges... Ich habe es immer noch nicht ganz heraus, wie ich den Transistor (NPN) an den Mikrocontroller anschließe. Die Basis kann ich ja nicht direkt mit Vorwiderstand an einen Pin des Mikrocontrollers anschließen, weil der Pin ja negativ ist. Ich habe mir folgendes gedacht: Der Emitter des Transistors (NPN) kommt an die beiden Massen (Masse des Pins und 5 Volt direkt vom Spannungswandler). Der Vorwiderstand zwischen Pin und Emitter ist 10k-Ohm. Damit die große Masse des Spannungswandlers nicht den Mikrocontroller beschädigt, kommt in Reihe geschaltet eine Diode direkt hinter den Widerstand zwischen Emitter und Pin des Mikrocontrollers. Basis und Collector werden an den Pluspol des Spannungswandlers angeschlossen, aber das kann nicht funktionieren. Ich weiß einfach nicht, wie ich den Transistor an meinen Mikrocontroller anschließe. Ich habe mir schon oft gedacht, vielleicht brauche ich einen PNP-Transistor. Hat vielleicht jemand Lust, mir eine Schaltskizze zu erstellen, wie ich mit einem NPN-Transistor ein Relais ansteuern kann? Martin
Basis über Vorwiderstand an den Pin vom Controller. Emitter an Masse, Collector an Relais, andere Seite vom Relais auf Plus. Jetzt wirst du wieder sagen: "Die Basis kann ich ja nicht direkt mit Vorwiderstand an einen Pin des Mikrocontrollers anschließen, weil der Pin ja negativ ist." Was ist da negativ?
http://www.elektronik-kompendium.de/sites/slt/0208031.htm Lies das und versuch es zu verstehen, bevor du hier wieder schreibst.
Der Pin ist negativ, wenn ich den Port auf 0 stelle. (z.b. PORTB=0x00; ) Der Transistor muss jedoch an einen positiven Pol angeschlossen werden, oder?
wie kommst du da drauf? bei PORTB= hat er 0 Volt, bei PORTB=0xff hat er 5 V. Wie soll er negativ werden, wenn du nirgends eine negative Versorgungsspannung hast? Negativ ist kleiner als 0 Volt, d.h. "verkehrt" gepolt, Positiv ist grösser als 0 Volt. Wenn der Port 0 Volt hat, sperrt der Transistor und das Relais bekommt keinen Strom. Wenn der Port auf High geht, dann leitet der Transistor und das Relais bekommt Strom.
Hab mir gerade die Mühe gemacht und dir die schaltung aufgezeichnet- is wirklich simpel also frag nicht und bau´s :-) und das Relais hat die selbe Masse wie dein MC- und versuch mir bitte nicht zu erklären das die Masse des Relais größer ist nur weil ein dickerer Draht hinführt... was steuerst du eigentlich sonst so mit deinem MC an wenn das ein problem ist??? viel glück mit der Schaltung PS: fass den Lötkolben an der kalten Seite an, egal ob die andere Seite verlockender aussieht die is nämlich positiv heiß...
Achso, jetzt habe ich das Prinzip erst richtig verstanden. Ich habe sonst immer eine Leuchtdiode an den Pin und an den Pluspol angeschlossen und mit PORTB=0x00 angesteuert. Das hat bei mir immer funktioniert. Deshalb dachte ich immer, der Pin wäre negativ. Jetzt merke ich erst, dass die Leuchtdiode auch leuchtet, wenn ich den PORTB auf 0xFF stelle und die Leuchtdiode mit dem Pin und Minuspol verbinde... Danke! Ich glaube, jetzt wird es einfach für mich sein, den Transistor anzuschließen. Ich muss nur noch warten, bis der richtige Widerstand, den ich bei Reichelt bestellt habe, bei mir ankommt. Danke nochmal! Martin
"Damit die große Masse des Spannungswandlers nicht den Mikrocontroller beschädigt, kommt in Reihe geschaltet eine Diode direkt hinter den Widerstand zwischen Emitter und Pin des Mikrocontrollers." Das ist doch richtig süss, oder?
Nein, ich habe direkt 50 davon bestellt und noch ein paar andere Sachen wie z.B. 2 neue ATmega8-Mikrocontroller... Martin
Übrigens geht das ja garnicht ;-) Bei Reichelt kann man erst ab einem Wert von 10 Euro bestellen... Martin
@ Michael kann es sein das die diode vom mc zur basis falsch herum gepolt ist?
Bitte melde dich an um einen Beitrag zu schreiben. Anmeldung ist kostenlos und dauert nur eine Minute.
Bestehender Account
Schon ein Account bei Google/GoogleMail? Keine Anmeldung erforderlich!
Mit Google-Account einloggen
Mit Google-Account einloggen
Noch kein Account? Hier anmelden.
