Folgender AND - Baustein: http://www.reichelt.de/?;ACTION=7;LA=6;OPEN=0;INDEX=0;FILENAME=A240%252FMOS4081STM%2523STM.pdf;SID=32BEgMjKwQASAAAH9GZjQ22c82a47b09c37482144d65165a91745 Sowohl auf VCC, als auch auf einem Eingang vom AND - Gatter liegen 3,3V, auf dem anderen Eingang 1,5V eines Maxim Schnittstellenwandlers. Natürlich schaltet der Ausgang nicht. Murphys Law stand mir bisher bei dem Projekt treu zur Seite, wie diesmal auch. Wie bring ich da am Ausgang nun nen Pegel hin?
Markus F. wrote:
> Wie bring ich da am Ausgang nun nen Pegel hin?
Indem du einen korrekten Logikpegel anlegst. 1,5V ist bei Vcc=3,3V fast
genau mitten drin zwischen 0 und 1 und somit gründlich undefiniert.
Komisch sind allerdings die 1,5V. Wo genau kommen die her?
Sprich: Was ist das für ein Maxim-Baustein und mit welcher Spannung wird er versorgt?
Die 1,5V kommen vom RX eines MAX 3232 CPE mit 3,3V VCC. Tja, dann hab ich jetz ein Problem :) Die Platine is eigentlich schon fertig. Ich könnt jetz höchstens nen Spannungsteiler baun und sowohl VCC als auch das Signal vom uC auf 1,5V heruntersetzen. Prima
Wenn da 1,5V rauskommen ist der Maxe falsch beschaltet. Und falsch bleibt falsch, ein Spannungsteiler macht aus einem Fehler zwei. Evtl. beim Maxe Eingang und Ausgang verwechselt? Schaltbild?
Wenn der MAX 3232 nur 1,5 Volt abgibt, ist doch was faul. Wie hast Du denn gemessen? Oszi oder Multimeter oder was?
> Die 1,5V kommen vom RX eines MAX 3232 CPE. Das ist nicht normal, also checken. > Ich könnt jetz höchstens nen Spannungsteiler baun und sowohl VCC als auch das Signal vom uC auf 1,5V heruntersetzen. Prima Nee is klar... Pfusch beseitigt man nicht mit Gegenpfusch!
Stimmt, jetz check ichs erst. Hatte das Datenblatt des MAXIM falsch interpretiert, die kleine Mists... sollte ja VCC ausgeben. Gemessen hab ich mit nem Multimeter, indem ich an RIN GND gelegt hab :) Ich weiß, aber ich hab leider kein Oszi
RIN? Du sagest doch das er nur 1,5V "ausgibt"? Schreibfehler. Häng mal alles andere von ROUT ab und mess noch mal.
>die kleine Mists... sollte ja VCC ausgeben
Stimmt nicht ganz. Vcc-0.6V bis Vcc -0.1V.
Kondensatoren richtig?
Netzteil passend dimensioniert?
So schlau ohne AND - Gatter zu messen war ich natürlich nicht. Jetz seh ich, dass 3,6V anliegen und mir das AND - Gatter die Spannung zusammenbrechen lässt. Wenn ich das Datenblatt richtig lese, was nicht sein muss, dann nimmt das AND - Gatter 10mA und der MAX3232 gibt nur 1mA her. Kann das sein? Hier ist das Datenblatt des MAXIM: http://www.reichelt.de/?;ACTION=7;LA=6;OPEN=0;INDEX=0;FILENAME=A200%252FMAX32xx%2523MAX.pdf;SID=32BEgMjKwQASAAAH9GZjQ22c82a47b09c37482144d65165a91745
Schaltbild mit Pinnummern bitte! Das AND-Gatter frisst nur dann dem Maxe seinen Strom weg, wenn man beim Gatter Ein- und Ausgang verwechselt. Das nimmt am Eingang nämlich keine 10mA sondern allenfalls ein paar nA (Nanoampere).
Finde gerade den maximalen Ausgangsstrom nicht. (Kann jemand mal die Seite und Bezeichnung angeben ?) aber auf Seite 12 sind die möglichen Lasten bei versch. System- und Maxim-Spannungen angegeben.
Mit den Stromwerten hab ich mich wohl eh verlesen. Find grad net die Stelle an der steht, wieviel das AND-Gatter frisst. @Ahem Der Ausgangsstrom steht meiner Meinung nach auf Seite 2. Letzte Zeile unter LOGIC INPUTS AND RECEIVER OUTPUTS
@ markus >Der Ausgangsstrom steht meiner Meinung nach auf Seite 2. Letzte Zeile >unter LOGIC INPUTS AND RECEIVER OUTPUTS Nein. Die Zeile heisst ja "Output Voltage Low". Meiner Meinung nach ist das die Ausgangsspannung bei bestimmten Bedingungen. (Die 1,6mA Ausgangsstrom stehen in der Spalte "Conditions"). Also nicht der maximale Ausgangsstrom. Dafür ist die Tabelle auch nicht differenziert genug. Oben steht das Vcc irgendwo zwischen 3.3V und 5V steht.
Unter drunter is die Zeile mit Output Voltage High mit IOUT = -1.0mA. Das sollte doch der Ausgangsstrom sein, oder nicht?
>Unter drunter is die Zeile mit Output Voltage High mit IOUT = -1.0mA. >Das sollte doch der Ausgangsstrom sein, oder nicht? Ja, das ist schon eine Stromangabe. Aber, das ist die Bedingung bei der die Output Voltage High angegeben ist. Das ist nicht der maximale Ausgangsstrom. Man kann natürlich schliessen, das dieser Strom möglich sein sollte, aber oben über der Tabelle steht: (VCC = +3.0V to +5.5V Man weiss also nicht ob der Strom für 3V oder für 5V angegeben ist. Du müsstest aber wissen was der maximale Ausgangsstrom bei 3,3V nun genau ist.
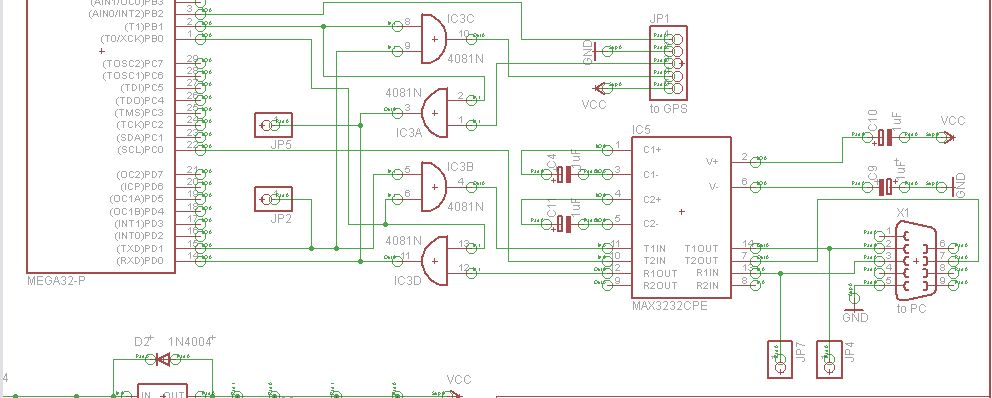
Und um welches der Gatter geht es? Der Beschreibung nach IC3D. Und da kollidiert dessen Ausgang mit dem von IC3A. Das geht nicht. Ausgang an Ausgang ist ganz schlecht. Der Streit um die Ströme ist hier völlig witzlos. Bei CMOS-Ausgang (Gatter) auf CMOS-Eingang (Mega32) fliesst normalerweise so gut wie kein Strom. Bei Ausgang auf Ausgang allerdings schon, nur sind die CD4000/HEF4000 bei 3V so stromschwach, dass dabei nichts anbrennt. Aber die resultierende Spannung grob in der Mitte landet, wenn der eine Ausgang hoch zieht und der andere runter.
@ A. K. >Und da kollidiert dessen Ausgang mit dem von IC3A. Das geht nicht. >Ausgang an Ausgang ist ganz schlecht. Oh, ja. Gut gesehen. >Der Streit um die Ströme Wieso Streit? Wir wissen nur im Moment nicht welchen Eingangsstrom das Gatter braucht und welchen Ausgangsstrom der Maxim liefert. >Bei CMOS-Ausgang (Gatter) auf CMOS-Eingang (Mega32) Es geht hier um den Strom vom Maxim zum Gatter.
Scherzkeks :) Soll ich dann mit net Drahtbrücke per Hand die 1en und 0en durchlassen :)
Ahem wrote: > Wieso Streit? Wir wissen nur im Moment nicht welchen Eingangsstrom das > Gatter braucht Yep, nur solltet ihr euch dazu erst einmal im Klaren darüber werden, was MOSFETs im Allgemeinen und CMOS-Gatter im Besonderen eigentlich darstellen. Wer da in diesem Zusammenhang nach einem Eingangsstrom sucht, der beweist seine komplette Ahnungslosigkeit, sorry. Das steht letztlich unter "input leakage current" und liegt typisch im Bereich von Picoampere. Statisch betrachtet. Dynamisch gesehen ist es eine Zeitfrage, weil der Ausgang die Kapazität des Eingangs umladen muss, was bei RS232-Tempo aber komplett irrelevant ist. > Es geht hier um den Strom vom Maxim zum Gatter. Egal. Gleiche Baustelle.
Die Ahnungslosigkeit wurde in diesem Punkt meinerseits nie bestritten :) Gib mir mal nen Tip, wie ich das Problem lösen kann.
Markus F. wrote:
> Und was mach ich da? Die Platine is fertig :)
Dummes Gesicht und einen guten Eindruck.
Jedenfalls ist die Schaltung Schrott und du solltest sie neu
konzipieren. Ist so nämlich ein ziemlicher Denkfehler. Notfalls lässt
sich das allerdings mit einer Schotty-Diode und einem Widerstand
reparieren, aber ein bischen Kratzen wird sich dann nicht vermeiden
lassen.
@ A.K. Das mag so sein wie Du sagst, oder auch nicht. Das hat jedenfalls nichts mit Streit zu tun und ob Du mich für ahnungslos hälst ist mir (und allen anderen hier) jedenfalls gleichgültig. Im Datenblatt vom Maxim sind verschiedene Technologien für die Lasten in Abhängigkeit von den Spannungen angegeben. Wieso das, wenn der Strom keine Rolle spielt?
Ich bin zwar erwiesener Gegner von Schaltbildern in Prosa, aber ich habe hier grad nix brauchbar grafisches auf Lager. Also dann: An den Ausgang vom IC3D einen Serienwiderstand 10K. Zum den Ausgang von IC3A eine Schottky-Diode (bei Vcc=3,3V ist eine 1N4148 etwas knapp) BAT43 oder ähnlich in Serie, Kathode ans Gatter. Und an Pin 1 von IC3A einen Pullup-Widerstand 100K, damit der nicht in der Luft hängt wenn das GPS nicht drinsteckt.
Ahem wrote: > Im Datenblatt vom Maxim sind verschiedene Technologien für die Lasten in > Abhängigkeit von den Spannungen angegeben. Wieso das, wenn der Strom > keine Rolle spielt? Weil keiner fliesst. Oder wie gross ist wohl der Spannungseinbruch vom Ausgang des Maxe, wenn der Eingangsstrom des Gatters 10pA beträgt? Und wer sich mal nur ein bischen mit MOSFETs befasst hat, zumal leistungsschwachen wie im Gatter, der muss für diese Erkenntnis nicht ins Datasheet reinschauen. Die Dinger sind spannungsgesteuert, nicht stromgesteuert.
Wie müsste ich das lösen, wenn ich die Schaltung neu mache? Um nochmal zu meiner Ahnungslosigkeit zu kommen: Was würde denn passieren, wenn ich ROUT direkt auf RxD draufschalte und RxD vom GPS-Empfänger über das AND - Gatter wegschalte? Denn wenn ich auf GPS schalte, erwarte ich keine Signale vom Handy. Ich kann mir aber vorstellen, dass wir nun das Ausgang - Ausgang - Problem nur in Grün haben
@ A.K. >> Im Datenblatt vom Maxim sind verschiedene Technologien für die Lasten in >> Abhängigkeit von den Spannungen angegeben. Leider gibst Du keine explizite Antwort, wenn ich auch Deine Absicht zu erkennen meine, zu informieren. Meinst Du, es geht dabei um die Schaltschwellen? Oder was? Und erklärt der Kurzschluss der Gatterausgänge denn den Einbruch der Spannung am Eingang (zwischen Maxim und Gatter)?
Wenn du sowieso schon weisst, dass nur entweder GPS oder Handy quatschen, aber nie beide gleichzeitig, dann wird das recht einfach: IC3D weglassen (bzw. Ausgang entfernen). IC3A/Pin2 an R1OUT vom Maxe statt an den Controller. Und den erwähnten Pullup an IC3A/Pin1 nicht vergessen.
Ahem wrote: > Leider gibst Du keine explizite Antwort, wenn ich auch Deine Absicht zu > erkennen meine, zu informieren. Auf welche Frage? Wieviel Spannung der Ausgang vom Maxe bei einer Last von 10pA liefert??? Und wo man den Eingangsstrom vom Gatter im Datasheet findet habe ich oben ausdrücklich geschrieben. > Meinst Du, es geht dabei um die Schaltschwellen? Oder was? Nein. > Und erklärt der Kurzschluss der Gatterausgänge denn den Einbruch der > Spannung am Eingang (zwischen Maxim und Gatter)? In der Tat, das tut es nicht. Aber diese Frage lässt sich weder über die Datasheets noch über das Schaltbild klären. Eher schon aufgrund eines Fehlers im Aufbau. Sowas kommt in den besten Familien vor.
@ A.K. >> Leider gibst Du keine explizite Antwort, wenn ich auch Deine Absicht zu >> erkennen meine, zu informieren. >Auf welche Frage? Warum werden im Datenblatt vom Maxim sind verschiedene Technologien für die möglichen Lasten in Abhängigkeit von den Spannungen angegeben?
@ A.K. Sorry, ein Copy&Paste Fehler: >> Leider gibst Du keine explizite Antwort, wenn ich auch Deine Absicht zu >> erkennen meine, zu informieren. >Auf welche Frage? Warum werden im Datenblatt vom Maxim verschiedene Technologien für die die möglichen Lasten in Abhängigkeit von den Spannungen angegeben?
Gib mir mal einen Tip, auf welchen Teil vom Datasheet du dich da beziehst. Finde auf die Schnelle nichts derartiges. Wenn mit "Technologie" TTL vs. CMOS meinst: 5V-CMOS benötigt für "1" eine höhere Eingangsspannung (3,5-4V je nach Typ) als 5V-TTL (2,0V). Folglich kann der gleiche Ausgang an einer TTL-Last mehr maximalen Strom abladen als an einer CMOS-Last. Und wenn für CMOS-Last ein Strom dransteht dann heisst das: Soviel Strom kann der Ausgang mit dem dafür dort angegebenen Pegel liefern. Das heisst nicht, dass die dran hängenden CMOS-Eingänge das brauchen. Vielleicht hängt ja zusätzlich auch noch eine LED dran - und die braucht durchaus Strom.
A. K. wrote: > Wenn du sowieso schon weisst, dass nur entweder GPS oder Handy > quatschen, aber nie beide gleichzeitig, dann wird das recht einfach: > > IC3D weglassen (bzw. Ausgang entfernen). IC3A/Pin2 an R1OUT vom Maxe > statt an den Controller. Und den erwähnten Pullup an IC3A/Pin1 nicht > vergessen. Versteh ich grad net ganz. IC3A/Pin1 ist ja TxD vom GPS, IC3A/Pin2 das Signal vom uC zum durchlassen. Hast du die 2 vielleicht verwechselt? Es kommt schon vor, dass sowohl Handy als auch GPS-Empfänger gleichzeitig senden, denn der GPS-Empfänger sendet immer. Ich sags mal so: Zu 99% wird RxD aufs Handy gestellt sein, da muss der GPS-Empfänger seine Klappe halten. Wenn das Handy die aktuellen Daten wissen will, wird kurz umgeschalten. In dieser kurzen Zeit wird vom Handy sicher nix kommen. Edit: Ich hatte mir vorgestellt IC3D rauszuschmeissen, R1OUT auf RxD vom uC zu legen und parallel dazu den Ausgang vom IC3A
@ A.K. >Gib mir mal einen Tip, auf welchen Teil vom Datasheet du dich da beziehst. http://datasheets.maxim-ic.com/en/ds/MAX3222-MAX3241.pdf Seite 12, Tabelle 3. Oben rechts auf der Seite. >Wenn mit "Technologie" TTL vs. CMOS meinst Ja. Da werden auch AC, HCT usw. unterschieden. Deswegen habe ich gefragt, ob Du meinst das diese Tabelle wegen der Spannungsschwellen da ist, als Du meintest der Strom spiele keine Rolle.
Ahem wrote: > Ja. Da werden auch AC, HCT usw. unterschieden. Deswegen habe ich > gefragt, ob Du meinst das diese Tabelle wegen der Spannungsschwellen da > ist, als Du meintest der Strom spiele keine Rolle. Ok, das allerdings hängt sehr wohl mit den Schaltschwellen zu tun. Aber rein garnicht mit Strömen. Der Ausgang eines 3,3V CMOS-ICs, egal ob Maxe oder 74HC, kann zwar einen 5V-TTL-Eingang glücklich machen, ebenso einen 5V-74HCT/74ACT Eingang, nicht aber einen normalen (nicht TTL-komptiblen) 5V-74HC/74AC/CD4000 Eingang. Das ist auch keine Besonderheit vom Maxe, sondern gilt für TTL/CMOS-Mix bei 3,3/5V-Mix generell. Nur hat das nur dann etwas mit der hiesigen Schaltung zu tun, wenn gemischt TTL und CMOS verwendet werden sollten. Davon war bis jetzt nicht die Rede.
@ A.K.
>Nur hat das nur dann etwas mit der hiesigen Schaltung zu tun
Ich wollte nur wissen, was mit der Tabelle ist.
Für dieses Problem hier war das nicht mehr interessant.
Markus F. wrote: > Versteh ich grad net ganz. IC3A/Pin1 ist ja TxD vom GPS, IC3A/Pin2 das > Signal vom uC zum durchlassen. Hast du die 2 vielleicht verwechselt? Wenn das GPS nichts auf TxD überträgt, dann ist die Leitung auf "1". Ebenso das Handy auf der Logikseite vom Maxe. Solange die nicht gleichzeitig auf ihrem jeweiligen TxD übertragen ist für RxD vom Controller kein Umschaltsignal erforderlich. Jeder an einen Eingang eines AND-Gatters und fertig. Wenn die doch gleichzeitig quatschen können, dann bist du mit einem Analogmuxer '4053 weit besser dran als mit dem '4081. > Edit: Ich hatte mir vorgestellt IC3D rauszuschmeissen, R1OUT auf RxD vom > uC zu legen und parallel dazu den Ausgang vom IC3A Das gibt doch immer noch ein Seilziehen zweier Ausgänge. Diesmal kämpfen dann der Maxe und der 4081 gegeneinander. Den vermutlich der Maxe gewinnt.
Mal Grundsätzliches dazu: Mit UND-Gattern kannst du hier auswärts, also Controller zu GPS/Handy, überhaupt keinen Blumentopf gewinnen. Denn der Ruhezustand von asynchroner Schnittstelle ist "1" aka "high". Einen Zustand, den du mit einem UND-Gatter überhaupt nicht erzwingen kannst (ODER nötig). Der abgeschaltete Zweig steht dann permanent auf "0" aka "break". Keine Ahnung was GPS und Handy davon halten. Nö, wenn das sauber werden soll, dann schau dir mal den 74HC4053 an. Die bestehende Platine ist sowieso für den Eimer.
Man könnte mit einem einzelnen Oder-Gatter die Ausgänge von A und D verknüpfen und erst mit dessem Ausgang auf den AVR gehen. Das ist zwar ein Gepfrimmel aber es geht.
Eine neue Platine würd ich jetz ungern machen, das soll mal der letzte Ausweg sein. Zumal das Ding bald laufen muss. Das mit der Schottky-Diode sollte ja auch funktionieren, meinst du oder? Kannst du mir da erklären, wozu der Widerstand zwischen RxD und R1OUT ist? Ich komm mir hier grad ziemlich blöd vor :)
Bitte melde dich an um einen Beitrag zu schreiben. Anmeldung ist kostenlos und dauert nur eine Minute.
Bestehender Account
Schon ein Account bei Google/GoogleMail? Keine Anmeldung erforderlich!
Mit Google-Account einloggen
Mit Google-Account einloggen
Noch kein Account? Hier anmelden.
