Hallo, Ich mögchte einen kleinen Audioumschalter bauen mit dem man zwischen PC, MD-Player und noch ein paar andere Quellen. Jetzt hat man mir schon des öfteren eine Relai umschaltung empfohlen, ganz glücklich darüber bin ich aber nicht. Nach längerer suche im Netz hab ich den Baustein 4051/4052 gefunden. Dieser Baustein kann 8Kanäle auf 1ne leitung umschaltung. Das ganze funktioniert über einen FET-Transistor. Hat schon jemand Erfahrungen mit dem Baustein? Und wie ist die Qualität des Signals nach dem Baustein? Und ich nehme kaum an das die Ausgangsstufe für einen Kopfhörer reichen würde, wenn doch, würde es mich freuen. mfg Azrael
Hi, hast du mal ein Datenblatt von diesem Baustein. Du musst auf die Impedanzen achten. Wenn du einen Kopfhörer Betreiben willst musst du ev. noch nen kleinen Verstärker basteln. Da gibt es aber auch schon fertgie IC's für. Gruss, Schorschi.
Hier ist noch das Datenblatt vom 4052(Anhang) Noch eine kleine genauere Frage, Ist die Qualität besser als mit Relais oder schlechter? oder währe ein OPV-Schaltung vom Klirrfaktor noch besser?
Wenn du Relais verwedest dann hast du fast keine Probleme mit Impedanzen. Sobald aber irgendwelche verstärker hinzukommen müssen dort die Ein- und Ausgangsimpedanzen angepasst werden und mit einem Klirrfaktor ist immer zu rechnen. Schorschi.
Hallo! Also den 4051/4052 würd ich nicht nehmen, die haben 60-80 Ohm Impedanz, das is viel! Ich glaub ein Audiorelais is noch immer das Beste. Soweit ich weiss werden die auch in den besten Preamps benutzt! mfg Fasti
Schau mal bei www.maxim-ic.com, die haben Bausteine, die speziell für deine Zwecke entwickelt wurden, hab jetzt aber leider keine Typenbezeichnung parat. Thorsten
Hallo, beachtet bitte, das ein Audiosignal eine Wechselspannung ist,somit fällt der 4052 ins Wasser, es sei denn, man hebt die Masse an. Besser ist, wie Thorsten schon erwähnt hat, IC's von Maxim zu benutzen. Sponntan fällt mir da der DG406 ein, der hat 16 Kanäle auf einen Ausgang, oder der DG408, mit 8 Kanälen auf einen Ausgang. zu bekommen z.B. bei Farnell. Angesteuert werden die ebenfalls über BCD Code. Google einfach mal nach dem Datenblättern. Gruß Sven A.
@Sven: Dann frage ich mich aber, wofür der Chip insgesamt drei Versorgungspins hat. Ausserdem steht im Datenblatt explizit, dass es sich um einen mehrfach analog Umschalter (im Fall des 4052 um einen "dual 4 channel Multiplexer") handelt. Man muss den 4052 auf jeden Fall mit einer positiven wie auch einer negativen Spannung versorgen, damit er analoge Signale verarbeiten kann, die auch eine negative Halbwelle besitzen. Das versteht sich wohl von selbst. Prinzipiell ist es einfacher Relaise zu nehmen, da dabei einsehr geringer Verlust entsteht. "Sauberer" ist es mit einem Analog-Schalter, wobei es bei den Chips auch zu einem Übersprechen zwischen den Kanälen kommen kann. Teilweise werden sogar Video-Signale (in ganz billigen Umschaltern) nicht elektronisch, sondern mechanisch umgeschaltet, weil das einerseits einfacher, andererseits weniger Aufwendig und damit billiger ist. In alten Radios gab es eine Reihe von Schaltern, mit denen zwischen den einzelnen Rundfunkbändern oder Audioquellen umgeschaltet werden konnte (Schalterkulisse?). Halbleiterschalter erfordern etwas mehr Aufwand, sind dabei aber eher wartungsarm. Relais "brutzelt" man ziemlich schnell mal kurz zu einer funktionierenden Schaltgruppe zusammen, sind aber wegen dem erhöhten Mechanikaufkommen u.U. etwas fehleranfälliger. Relais kann man auch über einen Mikrocontroller ansteuern... Zu Stromsparen kann man gut bipolare Relais nehmen, die sich ihren Schaltzustand ohne anliegende Spannung merken. So, fertich! Gruß Rahul
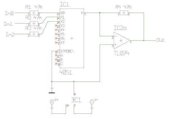
@Sven Die 4051/52/53 haben genau deshalb 3 Versorgungspins. Man kann sie mit +/-5Volt betreiben. Die Logikeingänge bleiben dabei CMOS-kompatibel. Der relativ hohe Innenwiderstand und vor allem eine Abhängigkeit des Innenwiderstands vom anliegenden Pegel bleiben ein Problem. Ich habe mal einen Vorverstärker gebaut, bei dem ein solcher Schalter am Eingang eines OpAmps lag in Reihe zum Eingangswiderstand (Schaltplan im Anhang). Vorteile: - Innenwiderstand des Schalters klein im Verhältnis zum Eingangswiderstand - Schalter liegt am virtuellen Nullpunkt, also auf konstanter Spannung.
4051/52 _(und auch 4066/67 oder 4053) sind ok und sehr leicht erhältlich (im unterschied zu maxim), habe auch somit audio input selectors schon mal gebaut; ein weiterer nachteil ist allerdingt relativ grosser crosstalk..na ja, wenn es nicht unbedingt high end sein muss, dann tun sie es ganz ordentlich (solange man die empfehlungen von uwe beachtet)
Vieleicht noch ne alternative wäre ein etwas älterer Baustein. TDA 1029. Schaltet 4 Stereosignale wahlweise auf einen ausgang. Kommt mit einer einfachen Versorgungsspannung aus. Ich hab damit meinen alten Verstärker erweitert. Funktioniert gut :-) Datenblatt gibts hier: http://www.electronic-kits-and-projects.com/kit-files/datasheets/tda1029.pdf
Danke für die große Hilfe, Ich werde jetzt auf alle fälle einen IC nehmen, wahrscheinlich einen von Maxim(DG408 ist mir sehr sympatisch) Leider kann ich das Projekt erst in 2Wochen in angrif nehmen, danach werd ich auf alle fälle berichten wies gelaufen ist. und nen kleine kopfhöhrerverstärker werd ich dem ding grade auch noch spendieren, dann kann man zwischen Kopfhörer und boxen umschalten. mfg Azrael
@Azrael Ich lese das du nur Quellen umschalten willst also sind die Halbleiterschalter von der Leistung ok aber vieleicht (nur Vieleicht)gibt es ein Problem mit den Impedanzen. Es gibt aber auch komplette Chips dafür denn in der Hifitechnik wird auch sowas längst eingesetzt. Natürlich ist nen Relais von dieser Seite her das Sicherste aber dich stört die Mechanik. Wie wärs denn mit Reedschaltern bzw. kompletten Reedrelais ? Die sind Vom Signal her ideal,klein genug und auch recht Leise falls das stören sollte. Zudem sind die Glasröhrchen mit nem Schutzgas gefüllt so das die Kontakte recht sicher gegen Verschleiß sind. Die Lebensdauer bei Minimaler Last (3A-Typ) werden mit 10e8 Schaltspielen angegeben und bei Nennlast immernoch mit 10e5 was bei Täglich 100 Schaltspielen (Ich übertreibs mal jetzt absichtlich) immerhin für mindestens die nächsten 27 Jahre reichten sollte. Die "Mechanik" beschränkt sich dabei nur auf die beiden (oder Drei) Kontaktzungen die sich im Magnetfeld bewegen (Die Dämpung durch das Feld ist Minimal und damit im Audiobereich Vernachlässigbar). Reedschalter gibt es in allen erdenklichen Formen . Mit Schaltströmen von 100mA bis 10A (und sogar mehr) Schaltspannungen von 20V bis einigen KV Als Einfachen Schließer,Öffner,Umschalter. Offen Vergossen. Mit und ohne Spule bzw. auch als Päckchen (Mehrere in einer Wicklung)oder ganze Bausätze zum Kombinieren. Wie gesagt ,du mußt Wissen was dir am besten liegt.
@Ratber Reed-schalter klingen prinzipiell mal nicht schlecht, währen zumindest eine Alternative zu Relais. Aber der Preis von ca 1-2? pro Stück ist doch ein bisschen viel, wenn man bedenkt das man für 4 Leitungen 8 ree-schalter benötigt. Einen elektronischen Umschalter bekommt man da schon um die 2-4? > Ich lese das du nur Quellen umschalten willst also sind die > Halbleiterschalter von der Leistung ok aber vieleicht (nur > Vieleicht)gibt es ein Problem mit den Impedanzen. > Es gibt aber auch komplette Chips dafür denn in der Hifitechnik wird > auch sowas längst eingesetzt. Das war auch meine überlegung, nur weiß ich nicht welche die Audiohersteller verwenden, ich vermute mal das es die Umschalter sind die bereits erwähnt wurden. Aber trotzdem danke, eventeul kann ich ja welche für was anderes brauchen ;) mfg Azrael
Yo,war nur nen Vorschlag als Anregung aber denk bitte daran das der DG407/8 nen Ron von ca. 100 Ohm hat. Sollte eventuell berücksichtigt werden. Reedrelais sind da Signaltechnisch das Beste aber leider auch nicht das Billigste aber da muß man sehen was erforderlich und was es einem Wert ist.
Die 4051/52 sind schon ganz gut geeignet. Der Einwiderstand stört nicht, wenn man einen Verstärker >100 kOhm hinter schaltet. Und wenn die Eingänge niederohmig sind (OPV) hast Du auch keinen Crosstalk. Was eventuell stören könnte, ist das Umschaltknacksen. Das kann man ausblenden, indem man während des Umschaltens die Lautstärke absenkt. Es gibt allerdings auch spezielle NF-Umschalter-ICs, die knackfrei umschalten können (von Maxim ?). Peter
ich habe mal ne Lautsprecherumschaltbox für aktive Computerlautsprecher gebaut(Chinch-Pegel) da habe ich normale Dioden genommen! Geht aber nur, wenn der Pegel unter den Schaltschwellen der Dioden bleibt. Könnt Ihr ja mal probieren: zeit dioden in Reihe, mit dem A.. zusammen, Balken nach links un rechts. Links und rechts einen Widerstand 10K nach masse, in der Mitte zwischen dioden mit 1K nach Plus. Die NF über 1uF links und rechts ein- und auskoppeln. Liegt am 1K 5Volt an, leiten die Dioden und man hört was, wenn nicht, sperren die Dioden und man hört nichts mehr. Wenn man lauter dreht als 0.7Volt, fängt mal die eine, mal die andere Diode an zu leiten, klingt scheußlich... hat aber trotzdem super funktioniert (war im Geschäft zum Vorführen von Computerboxen, als Eingang war ein normaler Discman drann). Ich hatte dann nch etwas mit den Gleichspannungspegeln gespielt, bis es passte. Grüße AxelR.
Hallo, CMOS-Schalter sollte man am besten auf einen virtuellen Nullpunkt arbeiten lassen und die Betriebsspannung möglichst an die maximalen Grenzen des im Datenblatt erlaubten bringen. Dann sind Verzerrungen so minimal, daß sich sich im Bereich der Meßgrenze befinden. Gegen übersprechen hilft die Verwendung zweier gegenläufig geschalteter Schalter, so daß die Signale unbenutzter Eingänge (über Vorwiderstände natürlich) kurz geschlossen werden. Ohne nachgeschaltete Verstärker geht es jedoch nicht. Sonst existiert auch kein virtueller Nullpunkt. war alles schon mal da, siehe hier: http://www.mikrocontroller.net/forum/read-1-63079.html#63505 Gruß
In wirklich hochertigem Gerät werden nach wie vor Relais eingesetzt, allerdings sind das für Kleinsignale geeignete signal switching relays. z.B. Takamisawa RY12WK. Irgendwo gab es mal schöne Bilder vom Innenleben einen T+A Vorverstärkers in dem eben diese, sowie einige Omron verbaut waren. Bezugsquelle wäre z.B. www.schuro.de In der Massenproduktion fürs Consumer- Segment sind die integrierten muxe schlicht billiger. Besser nicht.
Bitte melde dich an um einen Beitrag zu schreiben. Anmeldung ist kostenlos und dauert nur eine Minute.
Bestehender Account
Schon ein Account bei Google/GoogleMail? Keine Anmeldung erforderlich!
Mit Google-Account einloggen
Mit Google-Account einloggen
Noch kein Account? Hier anmelden.
