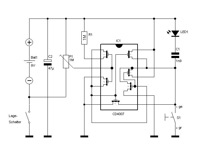
Hallo, wäre es möglich diesen Schaltplan noch einfacher zu zeichnen, oder ist mir dieser schon gut gelungen? Was könnte man vielleicht an den Mos-Transistoren noch ändern? MfG
Die LED wird nur ganz kurz aufleuchten bis der Kondensator voll und dann nie mehr angehen. Du wolltes sicher statt des Kondensator einen Widerstand einzeichnen. Gruss helmi
Leider wird die Anzeige nie funktionieren. Die Frage muss lauten, was muss ich noch hinzufügen, damit die Schaltung je funktioniert. Über den C in Reihe zur Diode kann kein Gleichstrom fließen. Deshalb kann die LED nur einmal aufblitzen und das wars dann. Helmut
Danke für die Hilfe ich werde das mit dem Kondensator noch einmal überprüfen. Ist es villeicht auch möglich den IC einfacher zu zeichnen z.B. als Glieder? MfG
gast wrote: > Danke für die Hilfe ich werde das mit dem Kondensator noch einmal > überprüfen. Ist es villeicht auch möglich den IC einfacher zu zeichnen > z.B. als Glieder? Das kommt ganz auf dein Zeichenprogramm an. Bei IC gibt es üblicherweise 2 Möglichkeiten: * entweder das Innenleben interessiert nicht wirklich. Dann wird das IC einfach nur als Klotz ohne Innenleben gezeichnet und an den Anschlüssen verraten die Bezeichnungen, welches Signal wo angeschlossen ist. Die Reihenfolge der Anschlüsse kann, muss aber nicht, mit der physikalischen Reihenfolge der Pins übereinstimmen. Oft werden die Pins so umsortiert, dass logisch zusammenghörende Pins auch im Schaltplan neben-(unter-)einander liegen. Dann schreibt man die tatsächlichen physikalischen Pin-Nummern noch bei jedem Pin dazu. * oder das Innenleben ist interresant, weil der IC zb. 4 Gatter enthält. Dann werden im Schaltplanprogramm oft die Gatter einzeln dort platziert, dass sie in den Kontext des Schaltplans passen und durch die 'Bauteilbezeichnung' vermerkt, dass in Wirklichkeit die 4 Gatter alle in ein und demselben IC liegen. Aber: Ein Schaltplan soll in erster Linie eine Schaltung veranschaulichen und den Betrachter in die Lage versetzen die Schaltung real nachzubauen. Wenn bei einem IC bei jedem PIN der Funktionsname wie im Datenblatt und die Pinnummer dabei steht, kann er das. Es ist daher nicht notwendig, zb die charakteristische IC-Kerbe einzuzeichnen. Schau dir doch einfach mal andere Schaltpläne an, wie die so aussehen.
Bitte melde dich an um einen Beitrag zu schreiben. Anmeldung ist kostenlos und dauert nur eine Minute.
  
  Bestehender Account
  
  
  
  Schon ein Account bei Google/GoogleMail? Keine Anmeldung erforderlich!
Mit Google-Account einloggen
Mit Google-Account einloggen
  Noch kein Account? Hier anmelden.

 Thread beobachten
 Thread beobachten Seitenaufteilung abschalten
 Seitenaufteilung abschalten