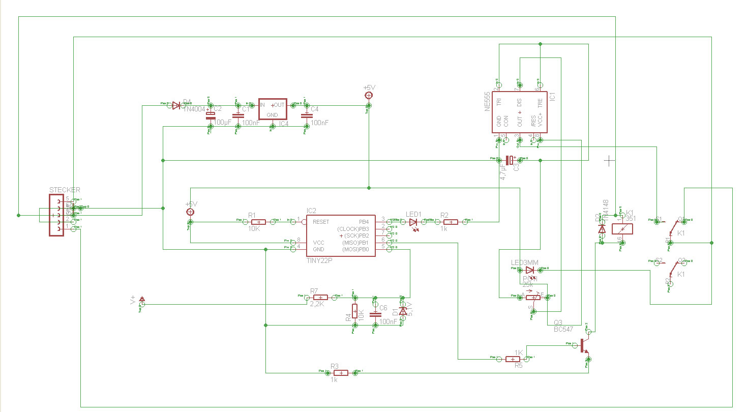
Hallo zusammen, mein erster Beitrag hier. Ich heiße Stefan und komme leider nicht aus dem Bereich der E-Technik, ich bin Maschinenbauer. Dennoch beschäftige ich mich hobbymäßig mit Elektronik, habe jedoch von Microcontroller und alles was etwas über Grundlagen hinausgeht recht wenig Ahnung. Und zwar habe ich folgende Schaltung (siehe Anhang): Kurze Schilderung der Schaltung: Die Schaltung nimmt von einem Gerät eine Frequenz ab, eine Raddrehzahl. Je schneller sich das Rad dreht, desto höher die Frequenz. Dadurch wird etwas geregelt. Nun möchte ich in diese Regelung eingreifen. Das ganze geschieht mittels einem Taktgeber NE555 der eine einstellbare Frequenz erzeugt (mittels Poti). Durch einen Mikroncontrollerausgang soll über ein Transistor ein Relais gesteuert werden, welches dann zwischen originalem Takt des Rades und dem Takt des NE555 hin- und herschaltet (es muss ein Mikrocontroller sein, da die Schaltung erst bei Auswertung gewisser Signale erfolgen soll, das Programm funktioniert). Soweit so gut funktioniert das ganze auch von der Schaltung her, jedoch in der Praxis gibt es Probleme: Irgendwie wird das Signal des Taktgebers gestört und das Gerät meldet einen Fehler. Dies ist jedoch nur der Fall, wenn das Relais nicht angezogen ist. Sobald es anzieht, ist das ganze in Ordnung. Ich habe auch schon die Schaltkontakte am Relais vertauscht, d.h. nicht angezogen NE555 als Taktgeber und angezogen der originale Takt des Rades. Umgekehrt das gleiche Spiel. Sobald das Relais nicht angezogen ist, wird der Takt scheinbar gestört und die Elektronik des Gerätes meldet einen Fehler. Wenn ich die Schaltung durch einen mechanischen Schalter schalte, d.h. nicht von Transistor und Mikrocontroller funktioniert es, das Gerät zeigt keine Fehlermeldung. Kann es sein, dass der Mikrocontroller durch seine Frequenzen die Schaltung beeinflusst? Was wäre die Lösung des Problems? Ein Optokoppler? Wenn ja, wie müsste man den anschließen und welchen müsste man nehmen? An Spannungsabfall kann es ja nicht liegen, da das Relais im NICHT angezogenen Zustand ist und somit kein Strom verbraucht. Wäre nett, wenn mir jemand helfen könnte. Anbei ist der Schaltplan angefügt, tut mir Leid für die Unübersichtlichkeit, aber ich habe als Maschinenbauer noch nicht so oft mit eagle gearbeitet. LED1 im Schaltplan zeigt an, wenn der Mikrocontroller geschaltet hat und LED3mm blinkt einfach in der Frequenz des NE555. Das Poti 25k dient zum einstellen der Frequenz des NE555. Am Stecker is Pin3 +12V. Pin 2 und 4 sind GND. PIN5 ist das originale Signal des Rades (geht auf Schaltkontakt des Relais). PIN1 schaltet das Signal an die weitere Elektronik des Gerätes (geht ebenfalls auf Schaltkontakt des Relais).
Versuchs mal mit ner Batterie an deinem Spannungsregler; die Leitung zum Stecker klemmst du ab. Jaja Schalter oder nicht... Wo kommt Dein Signal überhaupt rein? Ist das dieses V+? MfG Ovular
Hallo, ersteinmal danke, dass du dich dem Problem angenommen hast. Das Signal V+ ist das Signal, um den Mikrocontroller zu steuern. Das Signal vom Rad kommt beim Stecker an Pin5 herein und geht direkt an einen Schaltkontakt vom Relais. Mein Gedanke war, ob ich nach dem Transistor einen Optokoppler +5V einsetze, der gesteuert wird von den 5V nach dem Spannungsregler und die Masse zum Relais dann durchschaltet. Somit müsste doch das Relais komplett galvanisch getrennt sein vom Mikrokontroller, der ja das Relais schaltet. Könnte das funktionieren? Grüße Stefan
Ich glaube nicht, dass dein Problem die Ansteuerung des Relais ist. Ist die Versorgungsspannung geglättet und entstört, die du vom Gerät bekommst?
Ich weiß nicht, ob das mit dem Problem zusammenhängt, aber folgendes ist mir aufgefallen: Die LED hat keinen Vorwiderstand und zerrt damit gewaltig am Taktsignal (und geht bald kaputt). Oder ist der Vorwiderstand in die LED integriert? Der Strom durch die Relaisspule kann wegen R3 maximal etwa 4.5mA erreichen. Ist das Absicht? Mechanische Relais brauchen meist etwas mehr.
Hallo, das mit R3 ist mir beim Testen der Schaltung auch aufgefallen und habe ich mittlerweile durch eine Drahtbrücke ersetzt. Die LED3mm ist eine LED für 5V mit integriertem Vorwiderstand. Das Problem liegt ja auch nicht am Taktsignal des NE555 direkt, denn wenn ich den Takt von NE555 und den originalen des Rades vertausche am Schaltkontakt des Relais, dreht sich das Problem um. Einmal taucht es dann am Takt von NE555 auf und getauscht dann am originalen Takt des Rades. Steven W., da wie gesagt das vertauschen des Schaltkontaktes am Relais auch das Problem der Fehlermeldung des Gerätes auf die verschiedenen Taktgeber sich auswirkt, denke ich nicht, dass es an einer geglätteten Spannung liegt. Denn je nach Anschluss am Schaltkontakt funktioniert der eine Taktgeber jeweils problemlos. Nur der Taktgeber der dann an dem Schaltkontakt durchgeschalten wird, wo das Relais nicht angezogen ist, macht Probleme. Der Schaltkontakt der im angezogenen Zustand durchgeschaltet wird funktioniert immer einwandfrei ohne Fehlermeldung. Grüße Stefan
> Irgendwie wird das Signal des Taktgebers gestört...
Ja wie denn?
Wenn Relais nicht angezogen, taktet der 555 ins Leere.
Beim CONTR-pin 5 ist es weniger kritisch wenn er offen bleibt, aber der
RESET-pin 4 muß beschaltet werden. Es ist die Basis eines Transistors
und wirkt unbeschaltet als Antenne.
Hallo Wolf, das Relais schaltet ja zwischen dem originalen Taktgeber des Rades und dem Taktgeber NE555 hin und her. Wenn das Relais nicht angezogen ist, taktet der NE555 ins leere korrekt. Dafür wird aber das originale Taktsignal des Rades durchgeschalten. Die letzte Aussage mit dem PIN4 des Controllers geht über mein Verständnis, kannst du das genauer erläutern bzw. erklären, wie ich die Schaltung umbauen müsste? Das der Mikrocontroller irgendwie die Frequenz beeinflusst kann nicht sein? Also ein Optokoppler würde nichts nützen? Grüße Stefan
Der Optokoppler bringt nichts, weil 1. der Optokoppler (die Meisten) den Relais-Strom nicht aushaltet und 2. du bist Trotzdem noch im gleichen Stromkreis. Wenn Du schon versucht hast das Relais umzuklemmen, das heist es liegt nicht an irgendeinem Signal. Der µC kanns im Prinzip auch nicht sein, weil das Relais anscheinend ja anzieht. Kommt überhaupt was an, wenn das Relais nicht angezogen ist? Miss mal den Widerstand von der NC Seite
pin 4 des 555 (nicht des Controllers, der ist ja Gnd) soll auf Vcc liegen, also auf 5V. Was die Rad-Frequenz macht, sehe ich nirgends im Plan. Wie sieht die Störung den aus? Kriterium einer Störung?
Hallo, also wenn ich mit dem Multimeter durchmesse kommt sowohl angezogen, als auch nicht angezogen eine Frequenz an. Eine Störung äußert sich so, dass das Gerät eine Kontrollleuchte hat, die dann eine Störung anzeigt. Die Radfrequenz wird nur am Stecker (Schaltplan ganz links) an PIN5 abgenommen und an den Schaltkontakt des Relais geführt. Wie gesagt, wenn ich anstelle des Mikrocontroller das ganze mit einem mechanischen Schalter ansteuere, kommt keine Sötrung, sowohl nicht angezogen als auch angezogen. Demanch vermute ich, dass es irgendetwas mit dem Mikrcontroller zu tun hat. Grüße Stefan
Also mit einem schalter funktioniert's bei angezogenem Relais funktioniert's auch ansonsten nicht. Kannst du mal die Spannungsversorgung von deiner Schaltung abklemmen? Nur um mal zu prüfen ob es an der schaltung liegt. Also Schaltung dran lassen und Masse und (+) abklemmen. Dann ist ja nur noch das Relais da, das nicht angezogen ist. Wie sieht denn deine Schaltung aus? Hast du auch keine unbeabsichtigten Brücken auf auf der Lötseite? Verfolge mal hauptsächlich die NC-Seite des Relais auf Fehler. Meiner Meinung nach ist es entweder das Relais oder die Verbindung zum selbigen.
Hallo, Brücken kann ich ausschließen, die Platine wurde sauber von einer Firma geäzt und gut verlötet. Ich werde es mal testen, und die Spannung wegnehmen, mal sehen was dann passiert. Grüße Stefan
Vielleicht ist einfach nur Schmutz oder Korrosion im Relais, und zwar in dem Kontakt, der in Ruhestellung geschlossen ist. Das Relais hat lt. Schaltplan zwei Umschalter. Versuch es mal mit dem zweiten oder, noch besser, mit einem anderen Relais. Du kannst auch mal den Kontaktwider- stand messen. Ansonsten wäre ein Oszibildchen von den Signalen in funktionierendem und nichtfunktionierendem Zustand sicher sehr aufschlussreich.
> LED3mm blinkt einfach in der Frequenz des NE555.
...bei angezogenem Relais.
...und auch mit der Radfrequenz bei Ruhestellung des Relais.
Wie sieht die Ausgangsstufe des Radtaktes aus?
> Die Radfrequenz wird nur am Stecker (Schaltplan ganz links) an PIN5
> abgenommen...
abgenommen? Kann ja beides bedeuten: vom Rad ´abgenommen´ oder nach
dem Durchgeschleifen über den Relaiskontakt ´abgenommen´.
INPUT für Radfrequenz muß an PIN1 des Steckers gehen.
PIN5 des Steckers ist OUTPUT für abwechselnd B E I D E Frequenzen.
Wenn PIN5 INPUT ist gibts einen Konflikt, dann kollidieren die beiden
Takte. Du hast den mechanischen Schalter richtig angeschlossen, die
Relaiskontakte jedoch nicht?
Mit dem Poti wäre ich etwas vorsichtig. Wenn du das an eines der Enden drehst, dann schliesst der DIS Pin Vcc kurz.
Hallo, doch die Relaiskontakte sind richtig angeschlossen. Ich habe die Schaltung nun ohne Spannung getestet und siehe da, das gleiche. Anscheinend hat das Relais Probleme im nicht angezogenen Zustand das Signal durchzuschalten. Kann das sein, dass ein Relais Probleme hat, Frequenzen durchzuschalten? Was wäre denn eine Alternative Schaltung dazu, anstelle eines Relais? Welche (günstigen) Bauelemente sind bessere geeignet, um so etwas zu schalten? Grüße Stefan
>Kann das sein, dass ein Relais Probleme hat, >Frequenzen durchzuschalten? Warum geht es dann im angezogenen Zustand? So wie es aussieht hast du nicht so hohe Frequenzen, dass das Relais nicht seinen Zweck erfüllen könnte. MfG Ovular
Hallo! In Abhängikeit vom Material und "Vorleben" benötigen mechanische Kontakte (Relais, Schalter...) manchmal einen Mindeststrom. Nicht umsonst gibt es sogennante Signalrelais. Wenn da mal ein ordentlicher Strom geschaltet wurde geht das mit kleinen Strömen nicht mehr zuverlässig. Mal nach Selbstreinigungsstrom (ich glaube so hieß das?) gooooglen!
Die Frequenz des 555 liegt mit dieser Dimensonierung unter 100Hz, das ist nicht viel. Aber Achtung was A. K. (prx) schrieb: Schleifer an E des Trimmers macht zzzsch. Was hat ein Schalter Besonderes als ein Relais, daß es mit Schalter funktioniert und mit dem Relais nicht? > Die Störung wird angezeigt wenn d. Relais nicht angezogen ist, dann liegt es am Rad (-Geber), wie sieht dessen Frequenz aus, bzw. wie wird sie erzeugt und was wertet die Störungsüberwachung aus? Stillstand, Leitungsbruch, Sturmgeschwindigkeit... Mit einem Oszi solltest Du schon messen.
Hallo, die Frequenz des NE555 wird auf ca. 4-5Hz eingestellt. Poti habe ich vor dem Einlöten ohmisch durchgemessen. @Route_66 Das Relais habe ich bereits getauscht, gegen ein Nagelneues ohne Vorleben, gleicher Effekt. Der Radgeber erzeugt seine Frequenz durch einen Reedkontakt und einen Magneten, d.h. der am Rad befindliche Magnet rotiert am Reedkontakt, welcher feststeht, vorbei. Je schneller das Rad, desto höher die Frequenz (mehr Durchgänge am Reedkontakt). Die maximale Frequenz dort liegt bei ca. knapp 30Hz (minimale logischerweiße 0Hz, Radstillstand). Die Störung zeigt sich dadurch, dass bei der Steuerung des Antriebes vom Rad (Motor) eine Warnsignalleuchte angeht und dieser dann die maximale Drehzahl des Motors begrenzt (Störbetrieb). Das komische daran ist ja, wenn ich die Schaltkontakte am Relais vertausche, und nicht angezogen der NE555 durchgeschaltet wird, kommt die Störmeldung dort und angezogen, wo nun der Radgeber durchgeschaltet wird funktioniert dann einwandfrei. Demnach halte ich es für ausgeschlossen, dass es am Geber liegt. Grüße Stefan
Das finde ich jetzt etwas verwirrend, dass es nicht am Relais liegt. Ansonsten kanns nämlich nichts mehr sein. Was ich Dir aber noch vorschlagen kann zu versuchen. Nur testhalber: Du hast doch ein 2. Relais... Schließe die Spule einfach mal an die Versorgungspannung (Pin3 und 4 deines Steckers) an und staune! Naja ob Du staunen kannst weis ich nicht. Aber ein Versuch ist es meiner Meinung nach wert. Vieleicht wird die Last vom Gerät erkannt, wenn auch ungewollt... MfG Steven
Hallo Steven, wenn ich das Relais an Versorungsspannung anlege, zieht es ja an. Und im angezogenen Zustand habe ich ja keine Probleme, nur im nicht angezogenen Zustand, das ist ja auch das, was mich so stutzig macht. Ich habe nun mal das gleiche nochmal mit dem Schalter getestet. Anfangs hat es funktioniert, mittlerweile, wenn ich das Relais mit dem Schalter anstelle mit dem Mikrocontroller betätige, bekomme ich im nicht angezogenen Zustand ebenfalls einen Fehler. Ich denke deshalb, dass die Schaltung mit dem Relais irgendwie nicht funktioniert. Gibt es eine andere Möglichkeit, Frequenzen sauber durchzuschalten? Als Relais habe ich das siehe Anhang benutzt. Grüße Stefan
Ich meinte ein 2. Relais als Last nicht als Schalter. Dann häng halt ein Widerstand dran. Du kannst mit Transistoren schalten, mit AND-Gatter, OPs, Optokoppler oder sonst irgendwas Aber versuch erstmal die Spannungsversorgung deines Gerätes zu belasten.
Frage: Hat deine Reedkontakt auch einen Pullup Widerstand oder schaltet er nur gegen Masse ? Das sich die ganze Schaltung ohnehin auf ein gemeinsames Potential bezieht ist die galvanische Trennung durch das Relais hier nicht notwendig. Besser ist es hier einen 2 zu 1 Multiplexer einzusetzen (74HC157) auch wuerde ich dir empfehlen den Impuls von Radkontakt erstmal zu entprellen (mit RC Glied und einen 74HC14 Schmitttriger hinterher) um hier klare Verhaeltnisse zu schaffen. Auch ist der NE555 Timer nicht unbedingt noetig das kann der Tiny so nebenbei mit erledigen. Gruss Helmi
Generell ist bei stromlosen Signalen mit einem Signalrelais, oder zumindest mit einem Relais zu schalten welches vergoldete Kontakte hat (AU). Alles andere führt mit Sicherheit zu Problemen. Wir verwenden für soetwas immer Reed-Relais mit 30mOhm Gruß Anselm
Die LED 3mm ist ein Pull-up (für beide Takte), jetzt muß der Reed nur noch nach Gnd schalten. Da sitzt der Hase.
>Die LED 3mm ist ein Pull-up (für beide Takte),
Das ist aber kein sauberer Pullup. Da haengt immer noch die
Flussspannung der Diode drin. Besser ist es dort noch einen
zusaetzlichen Pullup parallel zur Diode zu spendieren.
Gruss Helmi
Hi! Mal was blödes, du hast nicht zufällig die Kontakte am Relais verwechselt? Moment, du schreibst >also wenn ich mit dem Multimeter durchmesse kommt sowohl angezogen, als >auch nicht angezogen eine Frequenz an. Die richtigen Frequenzen? Was sagt eine Spannungsmessung?(so langsam wie möglich takten) Irgendwo muss das Signal ja verschwinden. Kannst du mal den Widerstand des Relaiskontaktes(Öffner) messen? Viel Erfolg, Uwe
@Helmut Lenzen, ja, stimmt. Er soll mal schreiben wie extern verdrahtet ist.
Hallo, also nun geht etwas über meine Kenntnisse hinaus. Was der Reedkontakt schaltet habe ich noch nicht gemessen, ich habe ja durch das Relais lediglich einen Schalter eingebaut, der so wie original durchschaltet oder eben zwischen meinen Taktgeber dem NE555. Das man den NE555 durch den Attiny ersetzen kann, ist sicherlich möglich, aber nicht für mich, da zu wenig Kenntnisse :-( Für was nimmt man Pull-Up Widerstände und woher weiß ich, wann ich so etwas brauche? Was ist der Vorteil von einem Reedrelais zu einem Signalrelais? Wo liegt der Vorteil des Multiplexers gegenüber dem Relais? Die Kontakte am Relais sind sicher nicht verwechselt. Grüße Stefan, der leider zu wenig Grundkenntnisse hat
>Das man den NE555 durch den Attiny ersetzen kann, ist sicherlich >möglich, aber nicht für mich, da zu wenig Kenntnisse :-( Nun du hast du schon das erste Programm fuer den Tiny gemacht. Einen Takt zu erzeugen b.z.w. an einem Pin zu wackeln ist dagen eine triviale Aufgabe. >Was ist der Vorteil von einem Reedrelais zu einem Signalrelais? Den Begriff des Signalrelais gibt es so nicht direkt. Bei einem Reedrelais ist der Kontakt unter Schutzgas aber nur fuer kleine Stroeme konzipiert. >Wo liegt der Vorteil des Multiplexers gegenüber dem Relais? Der Multiplexer ist so eine rein elektronische Loesung. >Für was nimmt man Pull-Up Widerstände und woher weiß ich, wann ich so >etwas brauche? Alles was nur in eine Richtung schaltet braucht um einen Logikpegel zu erzeugen einen Pullup Widerstand der den anderen Logikpegel ergaenzt. Wenn du jetzt einen Kontakt hast dann schaltet er jetzt erstmal nur ein/aus. Einen Logikpegel von z.B 0V und 5V hast du damit noch nicht. Nehmen wir mal an dein Kontakt liegt auf GND dann hast du am dem anderen Anschluss entweder GND Pegel oder was hochohmiges. Um jetzt im ausgeschalteten Zustanf dort +5V zu erzeugen brauchst du einen Widerstand nach +5V. Dieser Widerstand zieht dann im ausgeschalteten Zustand die eine Seite des Kontaktes auf +5V. Diesen Widerstand dimensioniert man zweckmaesiger Weise so das die Last die an dieser Schaltung haengt diesen Widerstand nicht zuviel belastet also mit diesen Widerstand einen Spannungsteiler bildet. Moderne CMOS Schaltungen haben solch geringe Eingangsstroeme das sie an diesen Widerstand quasi fast keinen Spannungsabfall verursachen. In der Regel kannst du diesen Widerstand so zwischen 1 .. 20 KOhm dimensionieren. Der andere Fall der diesen Widerstand nach oben hin begrenzt ist die Eingangskapazitaet der Schaltung. Es sollte sichergestellt sein das das Highpotential auch bei der kuerzesten Zeit noch erreicht wird. Aber das spielt bei deinem langsamen Impulsen hier keine Rolle. Gruss Helmi
Hallo, vielen Dank für die tolle Erklärung Helmi. Den MUX kann ich doch direkt über den Ausgang Mikrocontroller steuern. Wenn der Ausgang aktiv ist und 5V anliegen schaltet der MUX von A auf B oder? Ich habe den Schaltplan mal umgebaut und anstelle des Relais den vorgeschlagenen MUX eingebaut. Jedoch konnte ich in EAGLE für den MUX den Pin 16 nicht finden, der für VCC+ zuständig ist (siehe Anhang und Auszug aus Datenblatt). Ist das ganze so richtig? Und was ist mit VCC+ am MUX? Grüße Stefan
> Den MUX kann ich doch direkt über den Ausgang Mikrocontroller steuern. Ja. > Wenn der Ausgang aktiv ist und 5V anliegen schaltet der MUX von A auf > B oder? Ja. > Jedoch konnte ich in EAGLE für den MUX den Pin 16 nicht finden, der > für VCC+ zuständig ist (siehe Anhang und Auszug aus Datenblatt). Pin 8 (GND) fehlt ebenfalls. Beide erhältst du, indem du zuerst auf den Invoke-Button (der mit den 4 kleinen AND-Gattern) und dann auf das Bauteil im Schaltplan klickst.
Auch solltes du nicht benutzte Eingaenge entweder an GND oder +5V anbinden je nach logischer Funktion. In dem Fall des Mux ist das hier egal also +5V oder Gnd.
Hi, super, das habe ich jetzt auch gefunden mit dem Invoke. Für was ist der Anschluss "G" am Mux? Alle unbelegten Eingänge habe ich nun mit Ground verbunden. Weitere Frage Interesse halber: Könnte ich an einem MUX Eingang A GND anlegen und an Eingang B +5V. Den dazugehörigen Ausgang lege ich auf VCC++ des MUX. Wäre somit auch durch einen MUX eine Selbsthaltung realisierbar ähnlich einem Relais? Sobald der MUX ein kurzes Signal erhält, schaltet er ja dann um auf Eingang B und dieser gibt an den Ausgang +5V, welcher ja mit VCC+ verbunden ist. Ich werde die Platine mal routen, ätzen, wenn das jetzt so stimmt und bestücken, mal schauen, ob es funktioniert. Grüße Stefan
>Für was ist der Anschluss "G" am Mux? Der ist der gesammt Enable Eingang. Der sollte auf GND liegen sonst ist der MUX abgeschaltet. Dient dazu wenn man mehrere MUX kaskadieren will. >Den dazugehörigen Ausgang lege ich auf VCC++ des MUX. Aber nur wenn du den MUX kaputt machen willst. Der Mux schaltet ein Signal nur vom Eingang zum Ausgang durch nicht umgekehrt. Das sit kein Umschalter wie bei einem Relais. Wenn du den Ausgang auf GND oder VCC anschliesst raucht dir der Ausgang ab. Und denk daran mehr als +5V mag der Mux an seinem Eingang nicht. Am besten du schaust dir mal das Datenblatt dazu an.
Bitte melde dich an um einen Beitrag zu schreiben. Anmeldung ist kostenlos und dauert nur eine Minute.
Bestehender Account
Schon ein Account bei Google/GoogleMail? Keine Anmeldung erforderlich!
Mit Google-Account einloggen
Mit Google-Account einloggen
Noch kein Account? Hier anmelden.


