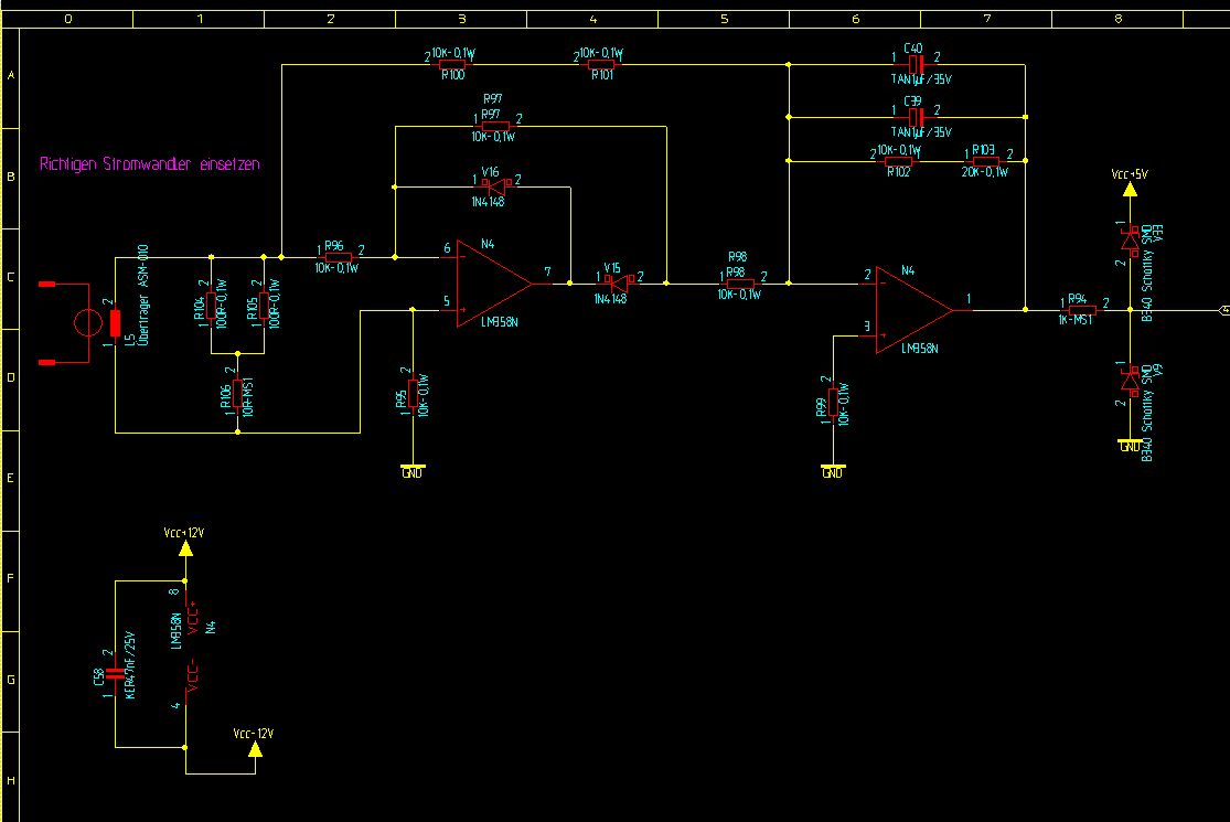
Hallo Leute, Jetzt kommt ne blöde Frage habe ich so im gefühl. Aber kann mir vielleicht jemand sagen wierum die Kondensatoren bei meinem Integrator rein kommen. Ich denk mal genau andersrum, oder!? Oder vielleicht benutzt man ja auch keine Elkos!? Wenn mir mal jemand auf die Sprünge helfen könnte
Normalerweise kann beim Integrator die Eingangsspannung positiv oder negativ sein, entsprechend die Ausgangsspannung. Damit kann der Kondensator im Gegenkopplungszweig in beide Richtungen geladen werden, weswegen man einen ungepolten Typ verwenden sollte. Die Dioden gegen VCC und GND am Ausgang deuten allerdings darauf hin, dass der OPV nur mit einer positiven Versorgungsspannung betrieben wird. Dann werden die Kondensatoren nur in eine Richtung geladen und müssten umgedreht werden. Die Frage ist aber, ob das so beabsichtigt ist, da der Integrierer bei dauernd positiven Eingangsspannungen so gar nicht funktioniert.
Kommt auf deine Eingangsspannung an, ist sie positiv dann sind die Elkos richtig rum drin. So ein Elko muss mit seinem + immer am positiveren Potential hängen und da der OPV als Integrator was negatives am Ausgang hat passt das schon. Der invertierende Eingang ist, sofern die Eingangsströme vernachlässigbar gering sind, eine sogn. virtuelle Masse.
Nach dem die eingangsspannung ein Wechselsignal ist werde ich wohl ungepolte Typen verwenden müssen.
Das ist ein Messgleichrichter mit Tiefpassverhalten. Dafür kannst du Elkos nehmen, deren Pluspol aber nach rechts zeigen muss.
Super jetzt wo du sagt ist es klar Elkos müssen andersrum rein. Hab ja am Ausgang vom letzten Opv immer die größere Spannung da der Verstärkt
> Hab ja am Ausgang vom letzten Opv immer die größere Spannung da der > Verstärkt. Entscheidend ist nicht, dass er verstärkt, sondern dass die Ausgangsspannung immer >=0 und die Spannung am invertierenden Eingang immer 0 ist. Die Spannung am Kondensator ist die Differenz dieser beiden Spannungen.
1 bzw 2,2µF gibt es als Folienkondensator noch in akzeptabler Größe und mit guten Toleranzen. Wenn die Messung genau sein soll, würde ich keine Elkos verwenden. Arno
Bitte melde dich an um einen Beitrag zu schreiben. Anmeldung ist kostenlos und dauert nur eine Minute.
Bestehender Account
Schon ein Account bei Google/GoogleMail? Keine Anmeldung erforderlich!
Mit Google-Account einloggen
Mit Google-Account einloggen
Noch kein Account? Hier anmelden.

