hi, im anhang ist eine schaltung. meine frage dazu MUSS der kondensator der am ADJ eingang des LM317 liegt ein bipolarer sein? ich habe die sdchaltung mit einem eleko aufgebaut. das problem ist das die lastwiderstände so heiß werden das man sie nicht mehr anfassen kann.
Den C kannst du an der Stelle eigentlich auch weglassen. Du meinst bestimmt nicht Last- sondern Einstellwiderstände oder? Die sollten nicht warm werden...dann sind sie zu niederohmig gewählt. Rechne dir einfach eine höherohmige Kombination aus. Du musst beim LM317 nur darauf achten, dass er 5-10mA Mindestlast hat. Gruß Fabian
doch ich meine den 1 ohm lastwiderstand. der wird kochendheiss, das soll aber nicht so sein. die schaltung funktioniert so wie sie dort ist. ich hab sie nur nachgebaut. ich finde meinen fehler jedoch nicht warum es schon nach 20 sekunden so heiss ist.
Wenn du da einen Kondensator einbaust machst du den Regler langsamer. Daher Stoerungen werden nicht so schnell ausgeregelt. Der einzige Sinn den der Kondensator an dieser Stelle haette waere ein Softstart verhalten. Dazu sollte der Kondensator aber durch eine Diode entkoppelt werden. Wie gesagt lass den Kondensator an dieser Stelle weg. Er verschlechtert an dieser Stelle nur die Dynamik des Reglers. Gruss Helmi
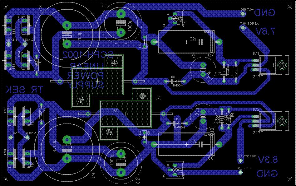
hier noch das layout welches is so auch aufgebaut habe. kann dort jemand einen fehler finden? ist bei BEIDEN zweigen das es so heiss wird
>doch ich meine den 1 ohm lastwiderstand
Dann rechne doch mal nach.
Am Ausgang hast du 8V . Das ergibt an einem 1 Ohm Widersatnd einen
Leistung von:
P = U^2 / R = 64/1 = 64W !!!
Bei der Leistung wuerde mir auch warm werden.
Ich sehe gerade du meinst diesen Vorwiderstand.
Ich schaetze mal das dein Regler durch den Kondensator von ADJ nach GND
schwingt und deshalb an dieser Stelle einen hohen Strom fliessen laesst.
Also weg mit dem Kondensator vom ADJ Pin.
ich dachte gerade o_O sind an der stelle p=u*i = 17V*500mA= 8,5W ich nehm den ma raus und guck was dann los ist
Hast du ein Oszilloskope ? Wenn ja dann miss mal die Spannungen am LM317 und schau mal nach ob da Schwingungen drauf sind
ja ich hab eins. das mit dem eleko rausnehmen war schlecht. ich hab natürlich rausgenimmen ohne zu messen was am ausgang ist...nu hats mit meine lasereinheit zerschossen.... und ein lm317 ist auch hin. da kommen bei einem zweig nur noch n paar volt raus....ich fang an zu heulen wenn das boards auch noch kaputt ist....
>ich hab natürlich rausgenimmen ohne zu messen was am ausgang ist...nu >hats mit meine lasereinheit zerschossen.... Du testes ein noch nicht ausgereiftes Netzteil an einem Laser ? Da schliesst man erstmal einen billigen Widerstand an. Naja sowas nennt man Lehrgeld.
naja ist halb so wild, hab noch ersatz da. aber trotzdem ärgerlich. also eine cd leseeinheit. keinen richtigen laser.
Wenn Du mit dem 1 Ohm Widerstand R9 aus der Schaltung meinst, vllt. solltest Du vor die Lasereinheit einen Widerstand zur Strombegrenzung schalten. Laserdioden reagieren nicht so glücklich über ungebremsten Stromfluß.
Bitte melde dich an um einen Beitrag zu schreiben. Anmeldung ist kostenlos und dauert nur eine Minute.
Bestehender Account
Schon ein Account bei Google/GoogleMail? Keine Anmeldung erforderlich!
Mit Google-Account einloggen
Mit Google-Account einloggen
Noch kein Account? Hier anmelden.

