Hallo Leute, ich möchte einen Lipo Akku mit einem kleinen Solarpanal laden. Das Solarpanal leistet maximal 60mA und daher wollte ich die Ladeschlusspannung mit einem TL 431 auf 4,2 Volt begrenzen. Das Solarmodul hat eine Leerlaufspannung von 5,5 Volt und eine Nennspannung von 4 Volt. Ich denke mal das ich den Vorwiderstand R3 nicht benötige weil ein Solarmodul sowieso eine Strombegrenzung hat? Die Formel wie man das Verhältnis von R1 zu R2 berechnet kenne ich, aber wie sollten diesen Widerstände dimensioniert sein? Wie kann man das berechnen und was ist bei der geplanten Anwendung sinnvoll? Vielen Dank, Gruß Tobias
hallo, den vorwiderstand benötigst du bei einer solarzelle tatsächlich nicht , wenn der maximale strom der zelle innerhalb der specs des tl bleibt. die anderen widerstände ... naja .. so ganz normale nehmen. diese 1/4 watt oder so. also die ganz normalen halt. evt. solltest du ein poti (mit vorwiderstand) einplanen und das so berechnen , dass du von anschlag zu anschlag einen regelbereich zwischen 3.6 und 4.6 volt hast, dann kann man das schön feineinstellen. gruss klaus
Hallo Klaus, vielen Dank schon mal für Deine Antwort. Bleibt aber noch die Fragen nach den Werten. Die Rechnung sieht ja so aus: Vout = (1 + R1/R2) * Vref 4,2 = (1 + R1/R2) * 2,495 4,2/2,495 = 1 + R1/R2 (4,2/2,495)-1 = R1/R2 R1/R2 = 0,6834 Sprich es wird durch die Gleichung ja nur das Verhätlnis von R1/R2 festgelegt, nicht aber die absolute Größe. Dazu habe ich gefunden: Regarding R1 and R2, set the resistance value so that the reference current flowing to the REF pin can be fully secured. However, if these resistances are set to low values, wasteful power is consumed (VIN → R0 → R1 → R2 → GND). On the other hand, if these resistances are set to values that are too large, the IREF current cannot be secured. Select appropriate values taking these two points into consideration. Nur verstehe ich das irgentwie nicht un bräuchte da eine kleine Erklärung und Hilfe wie die Widerstände zu dimensionieren sind. Dann ein Poti zu nehmen ist sicher eine gute Idee. Vielen Dank, Gruß Tobias
Nun, auf der einen Seite kann man R1 und R2 (fast) beliebig niederohmig machen; Nachteil ist nur die Belastung der Quelle. Beliebig hochohmig geht nicht, da IREF gesichert sein muss. Und der ist mit 1,5µA (typ) bzw. 4µA (max) angegeben. Wenn als Strom durch den Spannungsteiler nun den 10fachen Wert von IREF wählt, also etwa 15µA, ist IREF hinreichend gesichert. Damit ergibt sich der max. Wert von R1 + R2 = 4,2V / 15µA = 280k Ich würde da ca. 100k wählen, das deckt dann auch noch 4µA (max) ab und belastet die Quelle mit 42 µA, was ok sein dürfte.
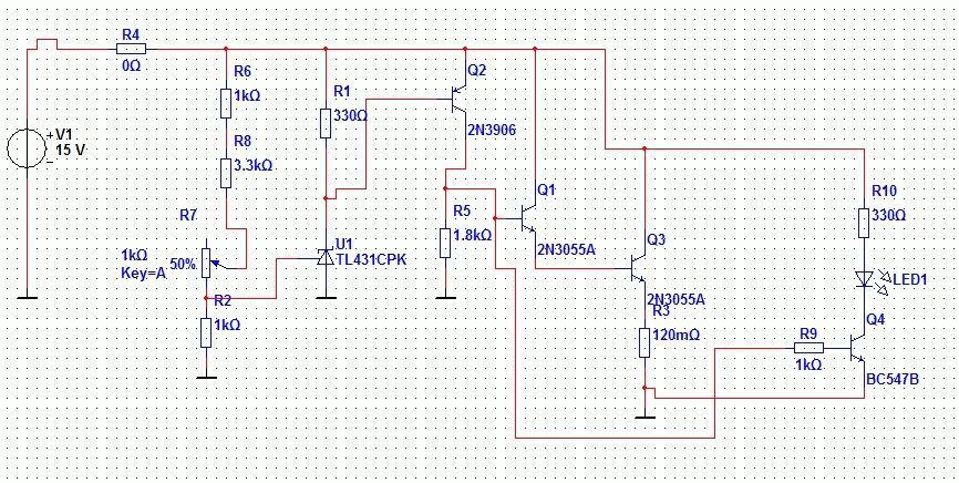
weil es gerade zum thema passt, stelle ich mal meine schaltung vor, die ich als solar-laderegler für meine 12 volt anlage mit 5 stück 55watt panele verwende. V1 (15 Volt) stellt hier die solarzellen da, die über schottkydioden entkoppelt , ihren saft liefern. r4 ist nur symbolisch. die kombination aus R6, R8, R2 und dem spindeltrimmer R7 ermöglicht eine sehr präzise einstellung der zenerspannung um die 14,4 volt (ladeschluss für meine anlage) da ich in besten zeiten etwa 15 bis 20 Ampere verbraten muss, habe ich die kombination aus Q2 und Q1 als stromverstärkung eingesetzt, die dann Q3 und R3 ansteuert. die kombination aus Q3 und R3 ist mehrfach parralel angeschlossen, um die belastung zu verteilen. die led an q4 fängt an zu leuchten, wenn der ladeschluss erreicht ist. im weiteren ausbau werde die led dann noch anzapfen , um dann bei ladeschluss eine schaltung mit peltierelementen zu aktivieren, die dann eine mittlere kühlbox betreibt. gruss klaus
Wenn also der Akku voll ist, liefern die panels 5 x 55W weiterhin und der 2N3055, als Spannungsbegrenzer auf 14,4 V, muss diese Leistung verbraten ??? (oder 15 bis 20A bei 14,4 V ?) Resultat wird wohl sein, dass der Ts zum Kurzschluss verglüht und dieser den Akku in kürzester Zeit leert und zerstört.
@Tobias der TL431 brauch neben den paar µA am Steuereingang auch noch >1mA an der "Kathode" um richtig zu arbeiten. je nach Kapazität kann es also sein, dass dein Akku nach ein paar Tagen Dunkelheit vom TL431 tiefentladen wird. Wie bei Blumen: Immer schön aufs Fensterbrett stellen, sonst kratzt sie ab ;-)
>der TL431 brauch neben den paar µA am Steuereingang auch noch >1mA an >der "Kathode" um richtig zu arbeiten. >je nach Kapazität kann es also sein, dass dein Akku nach ein paar Tagen >Dunkelheit vom TL431 tiefentladen wird. Richtig und falsch zugleich. Der TL431 (eingestellt auf 4,2V) wird sich Strom genehmigen, wenn die Quellspannung 4,2V hat und das soll er auch, um die Spannung zu begrenzen. Liegt die Quellspannung unter den 4,2V (ein paar mV genügen), also Akku im Ruhezustand, wird sich der Tl431 das 'Stromziehen' verkneifen bis auf die genannten paar µA am Steuereingang. Und das macht ein Akku rd. 5 Jahre mit, bis er entladen ist. Wahrscheinlich ist er da schon durch die Selbstentladung leer.
hallo peter-neu-ulm (Gast) bist du wirklich so dumm ?
@ peter-neu-ulm (Gast) entschuldige meinen blöden spruch von gestern. wie ich schrieb..... die kombination aus Q3 und R3 ist mehrfach parralel angeschlossen, um die belastung zu verteilen. Ich habe da also 5 stck. 2n3055 mit je einem emitterwiderstand parallel eingebaut. da wird also nix verglühen. gruss klaus
Na also, die Worte "ist mehrfach parallel" überliest man leicht, vor allem, wenn man das Schaltbild nicht direkt vor sich hat. Gruß, Peter
Verständnisfrage: Warum trennt ihr die Solarzellen nicht über irgendeinen Schalter (Relais oder Halbleiter) vom Akku ab, wenn der seine Ladeschlußspannung erreicht hat? Warum müßt ihr den Solarstrom durch einen Parallelregler vernichten ?
@peter-neu-ulm na prima... haben wir ja dann doch nicht die köppe eingehauen. manchmal ist es mit meiner selbstbeherschung auch nicht so, wie es sein sollte... aber da hier im forum oft die tendenz zu panikmache und die "alles brennt ab - mentalität" vorherscht hatte ich mich schlicht im ton vergriffen. also .. alles prima nun! @ kurz deine frage ------------------------------------------------------------------------ -- "Verständnisfrage: Warum trennt ihr die Solarzellen nicht über irgendeinen Schalter (Relais oder Halbleiter) vom Akku ab, wenn der seine Ladeschlußspannung erreicht hat? Warum müßt ihr den Solarstrom durch einen Parallelregler vernichten ? ------------------------------------------------------------------------ --- möchte ich mal beantworten, da es vielleicht dem einen oder anderen, der wie ich, inb einem 12volt haushalt lebt, helfen könnte. ich selbst lebe hier nun schon seit 8 jahren und habe mindestens 5 damit verbracht, die effizienz des systemes zu optimieren. zusätzlich, nachdem ich mal ne woche ins krankenhaus musste, wurde mir klar, dass auch das KISSS system anwendung finden sollte. KISSS ist -> Keep It Simple Stupit and Save Die Tests mit atmel und mosfet und relais fanden dann ein ende, da es für mich im fehlerfalle kein problem wäre den abgestürzten atmel wieder ans laufen zu bringen, für meine frau jedoch sehr wohl. zudem stellt sich die frage, ob ein gewitter.. die solarzellen stehen ja draussen nicht unvorhersehbare probleme bereiten könnt. deine idee mit dem schalter ... also relais oder mosfet ... wird ja in herkömmlichen billig-ladereglern eingesetzt. wenn da also die spannung über einen gewissen wert geht , wird die solarzelle abgeklemmt. dann fällt also die spannung an der batterie sofort ab (vielleicht sowas um die 13volt statt der 14.4V) und der schwellenwertdetektor würde es dann sofort wieder draufschalten. es würde also oszillieren. aus diesem grund haben die billig-laderegler eine zeitverzögerung eingebaut, (eine art histerese) damit erst alle 5sekunden neu entschieden wird. trotzdem, is es dann aber so, dass alle 5 sekunden die batteriespannung auf 14.4 hochschnellt um dann für 5 sekunden wieder auf 13,xx abzufallen. das ist nicht das, was ich mir von gleichspannung erhoffe. ganz lustig wird das dann, wenn man, wie ich, 5 solarzellen und 5 regler hat, die nicht synchronisiert ihren 5 sekundentakt ausführen. als resume dieser ausführungen kann man also sagen: 1. schaltungaufwand bei fensterkomparatoren zu hoch 2. schaltung mit atmel evt. zu anfällig 3. mosfet evt. auch empfindlich und im fehlerfallke brandgefahr 4. reais braucht strom 5. bistabile relais zu teuer 6. keine vernünftige DC sonern eher ne Amplitudenmodulation 7. auch ein mosfet hat nen spannungsabfall -- also verluste die lösung mit dem shuntregler ist da um längen besser, da hier die batterie im PRINZIP direkt parallel zum solarpanel hängt und aller strom, der erzeugt wird auch direkt in die batterie fliesset. der shuntregler setzt ein, wenn die spannung an der batterie so hoch steigt , dass davon ausgegangen werden kann, dass diese voll ist. da der shuntregler durch seine kennlinie aber nicht komplett einschaltet sondern sehr soft den strom abnimmt, stellt sich für die batterie automatisch ein stromrtegelmodus ein, den die batterie bestimmt. sie wird halt auf 14.4V gehalten und es tritt eine leichte gasung (es sprudelt) ein. diese gasung erzeugt eine konvektion eine strömung in der flüssigkeit. dies it widerum für die umschichtung der säure - wasser mischung sehr erwünscht, da sich sonst im laufe der zeit die schwefelsäure /schwerer als wasser/ unten in der batterie ansammelt und das wasser darüber. dadurch würde die ausnutzung der bleiplatten auch sehr eingeschränkt. Autobatterien, ich verwende sie weil sie billig sind, benötigen eigentlich das "hin und her schaukeln" im auto. durch die dauergasung wird dieses simuliert. regelmässig wasser nachfüllen ist natürlich pflicht. übrigens: gabelstaplerbatterien haben zum teil einen belüfter (wie im aquarium) drinne, damit eine konvektion stattfindet. damit der artikel nicht zu lang wird, höre ich jetzt mal auf, werde aber gern noch mal einen plan vom gesamtkonzept anfertigen und hier posten. da sieht man dann auch meine semi-aktive regelung, die die verwendung von x-batterien mit y-solarpanel ermöglicht und REDUNANT ist. das stichwort ist hier "DIODENMATRIX" so far for now gruss klaus
Hallo nochmals.. wie versprochen nun so ein übersichtsplan meiner solarinstallation. ich finde, es ist fast wir artesische brunnen un kommunizierende Röhren. nur halt mit strom. gruss klaus
Bitte melde dich an um einen Beitrag zu schreiben. Anmeldung ist kostenlos und dauert nur eine Minute.
Bestehender Account
Schon ein Account bei Google/GoogleMail? Keine Anmeldung erforderlich!
Mit Google-Account einloggen
Mit Google-Account einloggen
Noch kein Account? Hier anmelden.

