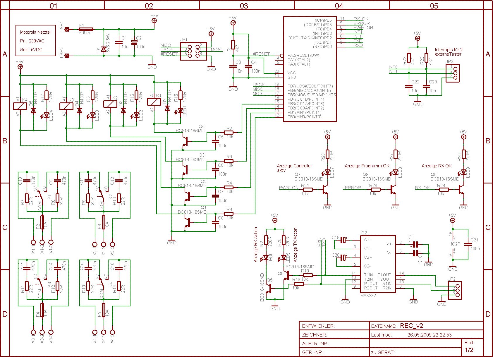
Hallo Leute. Ich arbeite gerade an einer Schaltung die eine Ampel auf einer Rennstrecke kontrolliert. Hintergrund dazu ist, das die Zeitnehmungssoftware, welche die Transponder in den einzelnen Wagen auswertet, ein Zusatztool beinhaltet das Steuersignale für die eben genannte Ampel über die serielle Schnittstelle schickt. Vom Hersteller der Software gibt es dazu eine Steuerbox die aber nur gegen Bares zu erstehen ist (nicht billig). Da hinter dieser Steuerbox nicht viel steckt habe ich einfach mal die serielle Kommunikation mit HTerm protokolliert und mir mit einem ATTiny2313 eine einfache Schaltung gebaut die 4 Relais (Rot, Gelb, Grün, Signalhorn) nach dem vorgegebenen Protokoll steuert. Der Prototyp. Funktioniert auch gut, naja fast zumindest. Manchmal wenn ich das Drucklufthorn (über ein 230VAC Magnetventil) betätige setzt der Controller aus und das Horn schaltet sich nicht mehr ab. Deswegen arbeite ich gerade an der Version 2. (Siehe Schaltplan). Da ich aber im Punkto EMV-Schutz nicht der Beste bin (Alter Wohnzimmerelektroniker) habe ich ein paar Fragen. 1.) Snubber am Wechselkontat: Die Schaltung ist zwar für eine Ampel gedacht, sollte aber dennoch Multifionktional bleiben. Das heißt ich brauche sowohl den NC- als auch den NO-Kontakt des Relais bei 230VAC oder ggf. 24VDC. Meine Frage ist daher ob ich jeweils einen Snubber für jeden Kontakt verbauen muss (Wie im Schaltplan), oder gibt einen anderen Weg? Stimmt meine Dimensionierung? 2.) Bei den Freilaufdioden der Relaisspulen habe ich parallel eine LED eingeplant die den Schaltstatus zeigt. Beinträchtigt diese evtl. die Funktion der Freilaufdiode? 3.) Sollte man bei den TXD bzw RXD, INT0 und INT1 Leitungen evtl. noch irgendetwas tun? 4.) Für sonstige Vorschläge zur Verbesserung der Platine bin ich jederzeit offen. Hoffe ihr habt gute Antworten bzw. Ideen. mfg Christian
Bitte melde dich an um einen Beitrag zu schreiben. Anmeldung ist kostenlos und dauert nur eine Minute.
Bestehender Account
Schon ein Account bei Google/GoogleMail? Keine Anmeldung erforderlich!
Mit Google-Account einloggen
Mit Google-Account einloggen
Noch kein Account? Hier anmelden.
