Hallo, Ich baue zur Zeit einen Opel Corsa auf Elektroantrieb um, mit einem Standard 7.5kW 400V Drehstrommotor und einen SEW-Umrichter, an dessen Zwischenkreis eine 500V Lithium-Batterie hängt. (Mehr Infos siehe http://rc-autopilot.de/wiki/index.php/Opel_Corsa_Project) Nun mein Problem: Ich finde kein bezahlbares Ladegerät (also nix unter 2000 EUR) der 600VDC erzeugen kann (mind. 1500W, besser 3000W), deswegen bin ich nach wochenlanger Suche am Überlegen, mir selbst was zu bauen. Meine Idee wäre, z.B. aus einem möglichst starken PC-Netzteil die erste Stufe (PFC, Drossel, Gleichrichter, Siebkondensatoren) herzunehmen, damit hätte ich schonmal 370V (gemessene DC-Leerlaufspannung). Durch Umschalten des Gleichrichters zur Verdopplerschaltung könnte ich auch ca. 700V erhalten. Diesen Zwischenkreis würde ich dann gerne: a) irgendwie potentialtrennen (HF-Trenntrafo?) b) per PWM-controller den Ausgangsstrom einstellen können und später dann, wenns manuell funktioniert, per µC die PWM automatisch ansteuern und eine Ladekurve programmieren. Jetzt frage ich mich, soll ich die Spannung am AC-Eingang verdoppeln und dann wieder zerhacken um den Ausgang durch einen 1:1 Isoliertrafo zu isolieren? Oder soll ich die (bis zu) 370V übernehmen und per boost-schaltung hochsetzen, und in diesem Schritt gleich die Potentialtrennung einbauen? (Geht das überhaupt sinnvoll?) Kann ich dann "einfach" einen PWM-Controller nehmen und damit einen IGBT ansteuern der den Ausgang pulst, danach wieder sieben und tiefpaß filtern, so daß ich im einfachsten Fall mit 10-20 Komponenten schon per Drehregler den Ausgangsstrom regeln kann? Gibt es irgendwo ähnliche Vorhaben die ich nicht gefunden habe, oder Beispiel-Schaltungen? viele Grüße, Ethan
Ein 1 phasen Stelltrafo 750VA (Trenntrafo!) und 1 Brückengleichrichter. 2 Komponenten und Du hast Dein Ladegerät. Trafo auch sekundärseitig ans Lichtnetz phasenrichtig anschließen das Du dort 230 bis 460V AC einstellen kannst. Gleichrichten. Laden. Ein paar Sicherungen, Anzeigeinstrumente, Gehäuse, etc. würde ich auch noch spendieren wenn ich Du wäre. BTW: Opel ist übrigens keine gute Wahl, gibbet wohl nicht mehr lange ;-)) scnr, Andrew
Eventuell könnte man auch eine aktive PFC dafür missbrauchen. Üblicherweiße liefern die nur 400V aus 230V Eingangsspannung, aber mit etwas stärkeren Bauteilen sollten auch 600V kein Problem sein. Nur bei 3kW dürfte die Spule weder klein noch billig sein. Ebenso der Schalttransistor.
Hallo Ethan,
Habe gesehen, das Du die Batterien von "Huanyu" hast. Da hatte ich
leztes jahr auch gekauft, allerdings kleinere.
Könntest Du die technische Daten von der Batterie posten und was haben
die Zellen gekostet?
Für ein größeres project, benötige ich Zellen mit wesentlich mehr
kapazität, und vor allem eine größere Stückzahl...
Gut, meine Batteriespannung wird nur 25,6V sein, aber ich benötige weit
über 1000Ah.
Grüße
Michelle
Zum Schaltnetzteil: Da würde ich nur Sekundär das machen und um die Spannung hochzubekommen, brauchste nur eine Trafo mit eine 230V eingangswicklung und zwei 230V ausgangswicklungen in Reihe, was dann eine Spitzenspannung von 650V macht. Das ganze gleichrichten und mit einem PowerIGBT schalten... Grüße Michelle
Andrew Taylor schrieb: > Ein 1 phasen Stelltrafo 750VA (Trenntrafo!) und 1 Brückengleichrichter. > 2 Komponenten und Du hast Dein Ladegerät. Damit hab ich ein Netzteil mit Festspannung, noch lange kein Ladegerät. Keine Möglichkeit Strom/Spannung zu regulieren mit µController. Ausserdem ist 750VA nicht mind. 1500W, besser 3kW - ein entsprechender Trafo dürfte wesentlich zu schwer sein. (Ladegerät soll mit ins Auto und möglichst nicht viel größer als ein PC-Netzteil sein, lieber dafür etwas komplexer). Wirkungsgrad ist auch nicht grad toll und PFC auch nicht vorhanden. Natürlich kommen entsprechende Anzeigen, Gehäuse etc. mit rein aber das ist hier nicht das Problem. @Michelle: Alles über die Akkus findest Du hier: http://forum.mysnip.de/read.php?567,253765,page=7 und hier: http://www.huanyubattery.com/en/cp.asp?id=11 Gruß, Ethan
750VA Trenntrafo in Reihe mit dem Netz ergeben doppelte Spannung und damit auch Leistung. So mache ich für den Testbetrieb von 500V Phasenanschnitt-Steuerungen aus 380V+115V Trafo meine benötigten 500 ;) Klappt super, muss man nur auf die Phasenlage achten, sonst subtrahiert man^^ Blubb
Nunja ok mag sein daß das klappt, aber der eigentliche Zweck meines Beitrags war, mehr über Stromregelung mittels PWM zu erfahren, nicht wie ich überhaupt auf die höhere Spannung komme.
Andrew Taylor schrieb: > Ein paar Sicherungen, Anzeigeinstrumente, Gehäuse, etc. würde ich auch > noch spendieren wenn ich Du wäre Wenn Ich DU wäre, würde ich lieber nix schreiben.
>...aber der eigentliche Zweck meines Beitrags war, mehr über Stromregelung
mittels PWM zu erfahren...
Strom messen, Pulsbreite anpassen.
Die Ströme sind mit 13A primärseitig ja nicht sooo hoch, und mit max 5A sekundärseitig auch nicht höher als viele 5V oder 12V Netzteil-Ausgänge. Aktive PFC? Sagt mir leider nix, mal googlen... Wäre jemand daran interessiert (am Besten jemand der schon Schaltnetzteile gebaut hat), für mich eine passende Schaltung zu entwerfen? Als Budget könnte ich zwischen 200 und 500 EUR anbieten, die Platine layouten, produzieren lassen und bestücken könnte ich auch selbst. Die intelligente Regelung könnte ich auch selbst machen, wenns erstmal mit einem manuellen Regler soweit funktioniert wir ich mir das vorstelle. Gruß, Ethan
Guten Abend Ethan, Jetzt muß ich nochmal schreiben, da ich vor langer Zeit mal selber sowas gemacht hatte... Ethan Arnold schrieb: > Ich baue zur Zeit einen Opel Corsa auf Elektroantrieb um, mit einem Ich hatte keinen umbau aber einen Neubau... > Standard 7.5kW 400V Drehstrommotor und einen SEW-Umrichter, an dessen Die Frage ist, warum verwendest Du einen Drehstrommotor? Gut, die meisten ARM Microcontroller haben mindestens 3 PWM Controller integriert, aber drehstrom zu regeln, blus den anfallenden Blindstrom ist ein killer. Ich habe zwei 120V Gleichspannungs Doppel-Schlus-Motoren verwendet (einen für den Front und einen für den Heckantrieb) Das läßt sich dann supereinfach mit eine EINFACHEN simplen PWM Steuerung erledigen und stomsensoren gibt es in massen für diese Spannung Gut, da Du nur einen Motor verwenden kannst, würde ich hier einen 240V DC Motor einsetzen. Das währen dann 75 LiFePo4 Zellen um die nominalspannung zu erreichen, plus mindestens 10 Zellen, wegen de Verlusten auf den PowerMOSFET :-D (damals gab es keine IGBT) Das währen dann eine Spannung von 272V. Und wenn ich eine Lade-Endspannung von 3.8V annehme, dann ist die Höchstspannung 323V. Die NETZ Spitzenspannung ist 230V * 2Wurzel (wo ist das blöde Zeichen auf ne Linux Tastatur), also 325V ;-) Sprich, alles was Du benötigt ist ein Einfache 230V Trafo mit Korrectur Ausgaäne, sprich Uin ist 230V und Uout ist 220/230/240/250V Da nimmste dann 240V oder 250V und die Sache ist erledigt Solche Transformatoren bekommste nicht von der Stange, aber es gibt genug Transformatorenhersteller die diese bis 10kW im Angebot haben aber eben nur auf ANFRAGE herstellen. Der Gleichrichter sollte 1000V sein und die ELKOS zum etwas glätten nicht unter 450V haben. Außerdem Würde ich Dir auf alle fälle raten, auf der Netzseite einen Überspamnnungsableiter einzubauen, also sowas was alle Marken-UPS hersteller verwenden. Kostet ja sowieso nur ein paar cent. > viele Grüße, > Ethan Schönen Abend Michelle
>Das währen dann eine Spannung von 272V. Und wenn ich eine >Lade-Endspannung von 3.8V annehme, dann ist die Höchstspannung 323V. >Die NETZ Spitzenspannung ist 230V * 2Wurzel (wo ist das blöde Zeichen >auf ne Linux Tastatur), also 325V >;-) Man man.. das ergibt einen super kleinen Stromflusswinkel.. Und somit große Verzerrungsblindströme... Ich würde den Ansatz wählen: - Drehstromeingang 3x 400V, - Gleichrichten mit aktiver PFC, - ergibt DC >700V, - Laden per PWM und StepDown ABER: >Als Budget könnte ich zwischen 200 und 500 EUR anbieten kein Kommentar dazu. >möglichst nicht viel größer als ein PC-Netzteil sein Muhaha.. Ich würde mal raten: A4-Grundfläche und 10cm hoch. Kühlkörper extra, Annahme 90% Wirkungsgrad => bei 1,5kW sind das 150Watt Wärme! PS: Ich habe schon einige Schaltnetzteile gebaut, aber ich trau mir nicht zu, das einfach so aus der kalten zu bauen....!
@ Michelle: Danke für deine Ideen aber das System steht bereits und wird nicht mehr geändert. Den Motor steuere ich natürlich nicht mit einer Eigenbau-Steuerung an sondern, wie schon gesagt, mit einem Standard SEW Industrie-Umrichter (Details siehe die genannte Projektseite) und das funktioniert bereits sehr gut. Bitte keine Diskussion über den Antrieb, die Akkus, oder was man sonst noch anders machen könnte. Hier geht es ausschließlich darum, ein Ladegerät mit bis zu 600V Ladespannung zu bauen. @ Lippy: Es gibt 1000W PC-Netzteile mit aktiver PFC und über 90% Wirkungsgrad. Diese erzeugen 5 verschiedene Spannungen und hohe Ströme (bis zu 100A auf der 5V Schiene). Der (Massen-)Preis liegt bei ca. 300 EUR. Wie wir alle wissen, ist Verlust ~ Strom, und da in meinem Fall wesentlich geringere Ströme fließen, und nur eine einzieg Spannung die dazu noch sehr nahe an der Eingangsspannung liegt, wüßte ich gerne was Du in einem 30x20x10cm Gehäuse alles unterbringen willst? Bitte nicht falsch verstehen, ich glaub Dir das schon, besonders wenn Du bereits solche Projekte realisieren willst, ich bin nur neugierig und würde gerne wissen warum der Aufwand so hoch ist, wenn ich mir vorstelle, die 700VDC aus dem gleichgerichteten Netz einfach per PWM zu choppen und evtl. vorher oder nachher im HF-Sinus umzuwandlen und durch einen kleinen HF-TRenntrafo zu jagen und wieder gleichzurichten. Übrigens, 30x201x10cm wäre auch noch ok, wenns wirklich nötig ist. Du lachst über das Budget von max 500EUR... nur für einen Schaltungsentwurf... sonst nichts. Keine CE/UL/EMV Abnahmen, kein Prototypbau, keine Gewährleistung, gar nichts... ein "gutgemeinter Ratschlag in Form einer Skizze zum probehalber Nachbauen und ausprobieren" ist damit gemeint. @ Axel: Diesen Chip selbst kenne ich noch nicht, aber mir ist bekannt daß es einige Li-Ionen-Batteriemanagement-Chips gibt, einige habe ich auch hier auf Eval-Boards liegen. Danke für den Hinweis, aber auch das soll hier bitte nicht Thema sein. Über das Batteriemanagement diskutiere ich gerne in einem neuen Thread, wenn Interesse besteht.
Schon mal an potentialgetrenntes Laden in Abschnitten gedacht? Also vllt. mehrere Standardnetzteile (wenn sek. potentialfrei), die dann eine best. Anzahl der Zellen laden können. guude ts
Hilti macht das bei ihren 36V Akkus für die Akku-Bohrhammer auch so das über ein Relai die Akkus in zwei 18V Stränge geteilt werden und dann werden diese parallel geladen. Das problem ist wenn die zellen in reihe irgendwann einmal unterschiedliche spannungen aufweisen dann muß der Ladestrom sehr gering sein damit man die anderen zellen nur minimal überladt um alle zellen wieder auf 100% zu bekommen. gruß g0nz00
Nebenbei stellt sich mir noch die Frage, ob die nötige Induktivität des künftigen Schaltnetzteils bei dieser hohen Ausgangsspannung noch gut beherrschbar ist. Wahrscheinlich ist die Schaltfrequenz dann im Keller?
Richtig. Wie sieht es mit dem Balancing der Zellen aus? Und mit der Wärmeabfuhr? So ein Akkublock - sauber verschnürt - ist ein hübsches Bömbli. Wenn eine Zelle hoch geht, machen die anderen mit. Das nennt sich dann Afterburner.
Nee Eddy,
Ethan verwendet nur LiFePo4 Zellen.
Bei nem Unfall mit Li+ Akkus braucht er sich um die Entsorgung seines
Opels Kübels keine sorgen machen. (auch nich mehr um das reparieren der
Straße)
Bei LiPoly gibt es ein schönes leuchtendes Feuerwerk (HellRot über
Orange bis HellGelb Und manchmal spüht das Zeugs wie Wunderkerzen) und
ich würde eienen Unfall nur Nachts empfehlen, dann siehts besser aus.
Die LiFePo4 Zellen sind da wesentlich sicherer. (oder langweiliger, je
nach dem wie einer drauf ist)
Schöne Freiertage
Michelle
(ich muß schaffe)
OT: @ TS: Wann schreibst du den Artikel "Das 3-Liter-Auto" zuende? :)
Überwachst Du die Zellen einzeln? Ist halt ein ewiger Aufwand. Falls nicht ist es ratsam, den Ladestrom geringer zu wählen. Das nächste Thema ist die Kühlung. Soweit ich weiß werden (im Moment oder in Zukunft) in Serienautos der Akkublock und die Elektronik flüssiggekühlt. Damit wäre auch die geringe Größe der Ladeelektronik zu schaffen. Ich glaube bei dieser Leistung nimmt man Halbbrücken-Wandler o.ä. Außerdem mußt Du bestimmt super-speziale-seltene Transistoren heranschaffen, die einigermaßen kühl bleiben. Hochvolt Elkos brauchst Du auch noch, die es nicht überall gibt und noch den Trafo selbst wickeln. Ich vermute mal, daß das das größte Problem ist. Primärseitig ist m.M. nach das einfachste eine aktive PFC aus PC Netzteilen zu verwenden. Ich hatte mal ein stärkeres 550W Netzteil in der Hand, da waren einfach zwei low-Rdson Treibertransistoren parallel geschaltet. Funktioniert evtl. auch mit drei-vier parallel. IC war ein L49xx glaub ich. Bei der Regelung kann man sekundärseitig eine Strom- und Spannungsregelung parallel verwenden. Also so, daß die ggf zusätzliche Stromregelung über µC Vorrang hat.
Die Tips sind ja alle schön und gut, nur bringt das ihm recht wenig. Wenn ich so Aussagen wie diese hier lese, dann würde ich von einem Selbstbau dringend abraten: Ethan Arnold schrieb: > Aktive PFC? Sagt mir leider nix, mal googlen... Ethan Arnold schrieb: > Wie wir alle wissen, ist Verlust ~ Strom, und da in meinem Fall > wesentlich geringere Ströme fließen, und nur eine einzieg Spannung die > dazu noch sehr nahe an der Eingangsspannung liegt, wüßte ich gerne was > Du in einem 30x20x10cm Gehäuse alles unterbringen willst? Mit einem Schaltplan ist es nicht getan. Die passenden Bauteile (vor allem die Induktivitäten) sind alles andere als einfach in dieser Leistungsklasse. Ohne jetzt Werbung machen zu wollen, aber z.B. hier wäre ein passender Ansprechpartner dem ich sowas zutrauen würde: http://www.trifolium.de
Ich wollt erst nix sagen.... Aber Benedikt hat sowas von Recht!
Sachich Nich schrieb: > Doch, hat er. Habe eben mal gegooglet: das geht noch vom Preis - hier kostet das Poti keine 64,95USD, sondern schon 85USD http://www.electricmotorsport.com/store/ems_ev_parts_throttles_magura_curtis-pot-box.php
Ich habe mir un einmal den Baubericht zum Opel Corsa komplett angesehen. Dazu möchte ich folgendes sagen: ich habe in den letzten jahren viel mit Lipos zu tun gehabt. Anfangs habe ich schon nicht verstanden, wie unbekümmert die Jungs in der Modellbauszene die riesigen (im Vergleich zu den von mir verwendten Zellen) einfach so in Reihe und/oder parallel schalten ohne sich Gedanken über Schutzelektronik in irgenteiner Art und Weise zu machen. Als ich 1999 meine ersten Lipos bei DEP(Diehl-Eaglepitcher) bestellen wollte, habe ich diese erst bekommen, NACHDEM ich dem Akkuhersteller/Lieferanten genausteste Unterlagen über die Ladeelektronik, Verschaltung, sowie primäre und sekundäre Schutzmaßnahmen, welche ich gedenke zu verwenden, habe zukommen lassen. Es kann gut sein, das die Akkutechnologie in den letzten 10 Jahren so sicher geworden ist, das das nun alles nicht mehr soo schlimm erscheint. Aber nachdem ich gesehen habe, das hier "richtig dicke" Zellen einfach so mir nichts dir nichts in einer Einkaufsklappkiste im Kofferraum stehen... Das erscheint (evtl. nicht nur) mir extrem grenzwertig! http://rc-autopilot.de/wiki/index.php/Image:Pict1265.jpg Hier sind andere Sachem mit deutlich höherer Priorität zu behandeln, als ein Schaltnetzteil zum Laden der Zellen!!. Soweit erstmal Axelr.
vorher: > http://rc-autopilot.de/wiki/index.php/Image:Pict1265.jpg hinterher: (6Zellen) http://www.turbinenheli.de/e-heli-mainmenu-174/lipo-brand-mainmenu-165/lipo-brand-1-mainmenu-166.html LiFePO4 sollen ja nicht so empfindlich sein was überladen angeht, ob sie total ungefährlich sind, weiß ich nicht. Einen Balancer sollte man aber unbedingt verbauen.
Axel Rühl schrieb: > Aber nachdem ich gesehen habe, das hier "richtig dicke" Zellen einfach > so mir nichts dir nichts in einer Einkaufsklappkiste im Kofferraum > stehen... Deine Meinung in allen Ehren, aber erstens sind es keine Lipos sondern Lithium-Eisenphosphat, eine völlig andere Chemie die es vor 10 Jahren noch gar nicht gab. Und zweitens darfst Du mir ruhig glauben, daß ich mich seit Jahren intensiv mit dieser Technik auseinandergesetzt habe. Nur weil viele Batterieschutzsysteme predigen, und es vielfach auch sinnvoll ist, heißt nicht gleich daß jede Batterie ohne Schutzschaltungen eine Bombe ist. Wie gesagt - weitere Diskussionen hierzu gerne in einem anderen Thread oder besser anderem Forum (z.B. elweb.de - da wird tatsächlich von Elektrofahrzeugfahrern und -Bauern über mein Projekt diskutiert). Ich wandte mich hier ans Elektronikforum um Hilfe zum einzigen Teil zu bekommen, das ich weder alleine selbstbauen kann, noch von der Stange laufen kann, nämlich das Ladegerät und ich würde mich wirklich freuen, wenn ich DAZU Tipps bekommen könnte statt daß das ganze sonstige Projekt hinterfragt und zerrissen wird. Danke für den Link zu Trifolium, sieht auf den ersten Blick tatsächlich vielversprechend aus und ich setze mich gerne mit denen in Verbindung. Übrigens, die Idee mit 2 oder 4 seperaten Ladegeräten, um die Akkus blockweise zu laden, ist auch durchaus akzeptabel. Aber auch da muß man sehen wie man die Kosten in Grenzen hält. 4 Ladegeräte á 150V sind nicht unbedingt billiger oder besser als 1 Ladegerät mit 600V. (Und wenn doch, dann mach ichs auch gerne so!) Gruß, Ethan
Alexander Schmidt schrieb: > vorher: >> http://rc-autopilot.de/wiki/index.php/Image:Pict1265.jpg > > hinterher: (6Zellen) > http://www.turbinenheli.de/e-heli-mainmenu-174/lipo-brand-mainmenu-165/lipo-brand-1-mainmenu-166.html Hui, das sieht ja ziemlich sch**sse aus. Wenn man ueberlegt, wieviele von den Akkus so in Zimmern rumliegen, dass ich einen davon in jeder Hose immer in der Tasche habe und einen anderen oft auf meinen Schoss stelle...
Benedikt K. schrieb: > Mit einem Schaltplan ist es nicht getan. Die passenden Bauteile (vor > allem die Induktivitäten) sind alles andere als einfach in dieser > Leistungsklasse. Es muß ja nicht gleich 3000W sein. Mit 1000W wäre mir auch erstmal geholfen, darauf kann man immer noch aufbauen. Ich hoffe ja eigentlich immer noch daß jemand einige ähnliche Projekte bereits realisiert hat und somit bestehende Schaltungen oder sogar ein Serienprodukt nur etwas modifiziert werden müssen. Vielleicht werde ich ja bei Trofolium fündig. Und an die LiPo-Brand-Foto-Poster: Nicht alles was mit "Li..." beginnt ist dasselbe. LiFePo4 (Li-Eisenphosphat) enthält zum Beispiel überhaupt kein Lithium-Metall und kann daher gar nicht wie Lithium brennen (das sich mit Wasser übrigens nicht löschen läßt, nur mit Trockenlöschmittel wie Sand, Metallbrandpulver, etc.). Im Gegensatz zu Lipo (Li-Polymer). Also bitte nicht alles was in silbernen Tüten ist, über einen Kamm scheren. Sonst dürftet Ihr auch selbst nachts nicht ruhig schlafen weil jeder von Euch Kartoffelpüree, Pudding oder Suppe in ähnlichen Tüten in der Küche rumliegen hat.
Respekt, hast sehr viel Mut solch ein Projekt zu beginnen (vor allem, weil die EMV Prüfung ein kleines Vermögen kosten wird). Mit standard Industrie-Komponenten kommt man bei Motor und controller wohl einiges günstiger weg als mit speziellen Elektro-Auto Komponenten. Mich würde interessieren wieviel du für die akkus löhnen musstest? Das mit dem Laden wird sicher nicht einfach. An sich müsste das mit Trenntrafos und gleichrichten funktionieren denke ich (wenn der Trafo nicht zuviel Strom liefert) - aber eine besonders schöne Lösung wäre das nicht (vor allem weil sich die Ladeschlussspannung sehr schlecht einstellen lässt). Hier kann man nen ordentliches Ladegerät kaufen: http://www.brusa.biz/products/g_nlg514_sx313.htm Aber mit fast 4600 euro kein Schnäppchen...
Marius S. schrieb: > Mich würde interessieren wieviel du für die akkus löhnen musstest? Etwa 3500 EUR für 10kWh. > Hier kann man nen ordentliches Ladegerät kaufen: > http://www.brusa.biz/products/g_nlg514_sx313.htm > Aber mit fast 4600 euro kein Schnäppchen... Richtig, dies wäre exakt das was ich brauche. Aber die Brusa-Preise sind leider unbezahlbar. Aber Qualität und Leistung liefern sie, das muß man ihnen lassen.
Nachfrage: Bei so einer großen Zellenzahl, wie sieht es da aus, wenn mal eine Zelle in der Reihe ausfällt? Alles hochohmig, oder brennt das Teil ab? Ich würde die Zellenanzahl so niedrig wie möglich (bei noch vertretbarem Strom) halten. Siehe Autobatterie. Wenn eine Zelle defekt, dann geht schon nix mehr. guude ts
Hallo, ich habe hier ein ca. 5KW SNT liegen. Es läuft ein einer Phase 230V und regelt den Strom 0-25A. Spannung von 100V- ca.250V(theoretich 320V). Ist eigentlich für einen Argon Laser. Wenn du deine Zellen teilst könntest du damit deine Akkus Laden. Man müste sich nur noch was mit der Spannungsbegrenzung einfallen lassen. Könnte davon mehrere besorgen. Problem ist keine galvanische Trennung. Wenn du zwei Akkuteilhälften Gleichzeitig laden möchtest müsten diese immer 100% getrennt sein. PS: Bei einem Selbstbauprojekt wäre ich dabei. Habe schön mehrere gebaut. Leistung war zwar nur bei 100-200W Aber an 230V. Du willst das ding doch nicht verkaufen. Deshalb würde ich mit EMV das jetzt nicht ganz zu ernst nehmen. Ist nämlich nicht ohne und ohne teure Messmittel nicht zu bewältigen. Grüße Ralf
Dann las dich mal von mir nicht verunsichern und bau fleissig weiter.
Wünsche Dir viel Erfolg.
Ich bin hier erstmal raus, schaue sicher aber ab und zu mal rein.
(Ist mir zu gefährlich, hier weitere Tips zu geben)
Viele Grüße
Axelr.
> eine völlig andere Chemie die es vor 10 Jahren noch gar nicht gab.
Einige Megajoul in der Einkaufskiste im Kofferraum- ja nee iss klar.
Die Feuerlöschanlage ist sicher schon eingebaut (ähnlich Flugzeugtriebwerk)? Auch bei Co2-Löschung ist jedoch mit Vergiftung zu rechnen.
Schade daß hier doch soviele Dummschwätzer sind die nicht lesen oder nicht verstehen können. Ich werde den Thread mal verlassen und nicht weiterlesen, in internationalen Foren habe ich Gleichgesinnte gefunden die sich ernsthaft gegenseitig helfen statt blöde Sprüche zu reißen und sich gegenseitig die Projekte niederzumachen. Thread kann von mir aus gerne geschlossen oder gar gelöscht werden.
Da hast Du recht, in diesem Forum sind einfach zu viel Dummschwätzer und Besserwisser unterwegs. Scheint wohl an der deutschen Mentalität zu liegen, denn in internationalen Foren ist diese Art von Beiträgen nicht zu finden. Viele Leute, dazu zähle ich auch mich, posten aus diesem Grund nicht mehr. Die Administratoren des Forums sollte sich vielleicht etwas einfallen lassen, um diese Auswüchse zu verhindern. Noch einen schönen Tag ! PS: Werde dein Projekt mit Interesse weiter verfolgen.
>PS: Werde dein Projekt mit Interesse weiter verfolgen. Ich auch. Auch wenn ich als Spielverderber - und wir deutschen im allgemeinen - nun als Dummschwätzer dastehen... http://www.linear.com/ad/6802.jsp Gruß Axelr.
Axel, danke, auch dieses Bauteil von Linear kenne ich und liegt bereits seit 6 Monaten als Eval-Board hier. Das Thema Zellenausgleich und Überwachung ist mir keinesfalls fremd, und steht ebenfalls auf der To-Do-Liste. Wichtiger ist mir aber momentan erstmal überhaupt zu beweisen daß das Gesamtkonzept grob funktioniert wie geplant. Da kommen dann nunmal die groben Tests vor dem "alles korrekt und sicher und alltagstauglich machen". Die Akkus wurden geladen geliefert, nach 6 Monaten Lagerzeit wurden sie nun in Betrieb genommen und werden täglich ein wenig entladen. Bald werden wir die ersten Straßentests machen (sprich: einige 100m fahren) und spätestens dann brauchen wir eine Möglichkeit die Akkus irgendwie wieder aufzuladen - hierbei müssen sie nicht mal wieder voll werden, sondern nur wieder etwas geladen werden. In einem anderen Forum habe ich ein Eigenbau-Projekt gefunden das bereits in ähnlicher Form erfolgreich genutzt wird. Ich habe die Schaltung ein wenig an meine Bedürfnisse angepaßt, die Teile bestellt und werde in den nächsten Tagen erste Versuche starten. Natürlich ist das keineswegs ein Nutzertaugliches Endgerät, sondern eine nackte Endstufe ohne galvanische Trennung. Es fehlt mindestens die galvanische Trennung des PWM-Signals von der Logikstufe. Strom- und Spannungsmessung erfolgt noch manuell über Shunt direkt an der Batterie, und die PWM Quelle ist eine rudimentäre manuell geregelte NE555 Schaltung. (Quelle: http://www.dprg.org/tutorials/2005-11a/index.html) All das ist natürlich verbesserungswürdig, später soll ein µC zur Ladekurvenregelung, Spannungs- und Stromüberwachung (mittels Wandler oder Hallsensor) sowie Anzeige und ggf. Ausgabe über seriell erfolgen. Trennung könnte z.B. über v2f Wandler erfolgen, dies hätte den Vorteil daß man sie auch gleich zur Anzeige im Armaturenbrett (da für lange Strecken tauglich) einsetzen könnte und mit etwas mehr Rechenaufwand sogar eine Energiebilanz (Integration von Strom/Spannung über Zeit) anzeigen kann. Was an den Leistungsteilen (MOSFET bzw. IGBT, Spule, Diode) bei dieser Leistung problematisch sein soll, ist mir auch unklar. Im Fachhandel gibt es dazu passende Bauteile, man muß nur sorgfältig die Datenblätter lesen. Die Spule gibts zwar als Fertigteil aber leider derzeit nicht lieferbar, also wird sie selbst gewickelt. Klar hat der Draht >1.5mm² Querschnitt bei den Strömen und sollte ihre Wärme abgeben können. Aber ein Hexenwerk ist das nun wirklich nicht, das tausende von EUR an Entwicklung kosten muß, schon gar nicht für jemanden der das schon ein paarmal gemacht hat. Vielleicht liege ich ja völlig falsch und das ist alles blödsinn was ich vorhabe. Wir werden sehen. Ausreden lasse ich es mir nicht, wenn dann muß ichs selbst erfahren. Konstruktive Vorschläge sind willkommen. Jetzt krieg ich eh erstmal 10 anonyme Flames verpasst. Wird bestimmt lustig. Ich frag mich sowieso wieso man hier als Gast posten kann, ist eigentlich mittlerweile (aus gutem Grund) sehr unüblich in öffentlichen Foren. Gruß, Ethan
Ethan Arnold schrieb: > Vielleicht liege ich ja völlig falsch und das ist alles blödsinn was ich > vorhabe. Wir werden sehen. Ausreden lasse ich es mir nicht, wenn dann > muß ichs selbst erfahren. Konstruktive Vorschläge sind willkommen. > Nein, ich denke das ist schon ein gangbarer Weg. Ist allerdings nicht ganz einfach, es bei dieser Leistung hinzukriegen. Aber es sollte so machbar sein. > Jetzt krieg ich eh erstmal 10 anonyme Flames verpasst. Wird bestimmt > lustig. Na ja, lustig ist sicher anders ;) > Ich frag mich sowieso wieso man hier als Gast posten kann, ist > eigentlich mittlerweile (aus gutem Grund) sehr unüblich in öffentlichen > Foren. Die Moderatoren hier scheinen wohl genug Klickgründe (Werbung/-links?) zu haben das weiter anonym laufen zu lassen. Nachvollziehbar ist das "Warum" allerdings hier für kaum jemanden der ernsthaft posten möchte. Vielleicht erhört ja endlich mal die Mehrzahl der Mods den Wunsch nach Registrierung. hth, Andrew
Handelt sich um einen Step-Down Regler mit N-Kanal FET - hab ich bisher so noch nicht gesehen, kenn ich nur mit P-Kanal FET. Woher hast die Schaltung? Wo wurde die erfolgreich eingesetzt? Rein theoretisch funktioniert das bestimmt - nur praktisch könnte es ein bischen rauchen :-)
@ Ethan : Wie wärs einfach mit nem dicken Eisenkerntrafo 230 V auf ca. 450 V, Gleichrichter, Standard-Ladeschaltung mit dickem Thyristor und OP-Schaltung zur Spannungsbegrenzung bzw. Ladestromabschaltung. ( Im Prinzip eine Schaltung für 12V Bleiakkus umgebaut auf deine 600V ) Sicher, das ist kein Standard-Trafo, jeder Trafobauer wird dir so ein 1,5KVA Teil aber so um die 200 - 300 € bauen. Incl der restlichen Elektronik wären 500 € sicher ausreichend. Mfg, Stefan
Stefan schrieb: > Wie wärs einfach mit nem dicken Eisenkerntrafo 230 V auf ca. 450 V, > [...] Du bist schon der dritte der das vorschlägt... Wie gesagt, viel zu groß und schwer und ineffizient und einfach nur UNSCHÖN. Wir leben hier im 20. Jahrhundert, da ist Schaltnetzteil nun mal Stand der Technik!
@ Arnold ! Also bei Trafos in diesem Leistungsbereich ist der Wirkungsgrad bei über 95 %. Die Verluste am Gleichrichter und Thyristor sind quasi zu vernachlässigen. Dies mit einem Schaltnetzteil zu erreichen wird schwierig.... Mit groß und schwer ( 25kg ) haste leider recht. Schön, naja, kommt aufs Gehäuse an. Mir ist auch bewusst das Schaltnetzteile stand der technik sind, in vielen Bereichen sind die dicken Trafos aber nach wie vor im Einsatz und nicht totzukriegen. Sei es wegen Lebensdauer, Überlastbarkeit,.... Bin selber im Elektronik-Gewerbe tätig und habe mit beiden Techniken zu tun.
Hi Stefan, 25kg für 1500W - wow, noch schwerer als ich dachte. Mein 3000W Schaltnetzteil wird höchstens soviel wie ein PC-Netzteil wiegen - das einzig schwere ist die Spule mit einigen 100g. Alles incl. Logik paßt auf ne halbe Eurokarte. Und die Abwärme - laut bisherigen Berechnungen aus Datenblättern etc. dürfte die Abwärme unter 100W liegen - über 95% Wirkungsgrad! Die meisten SNT sind halt für geringe Spannungen ausgelegt. Große Spannungsdifferenz sowie hohe Ströme = hohe Verluste. In meinem Fall wird aber nur um 10-20% runtergeregelt, daher wenig Verluste. Gruß, Ethan
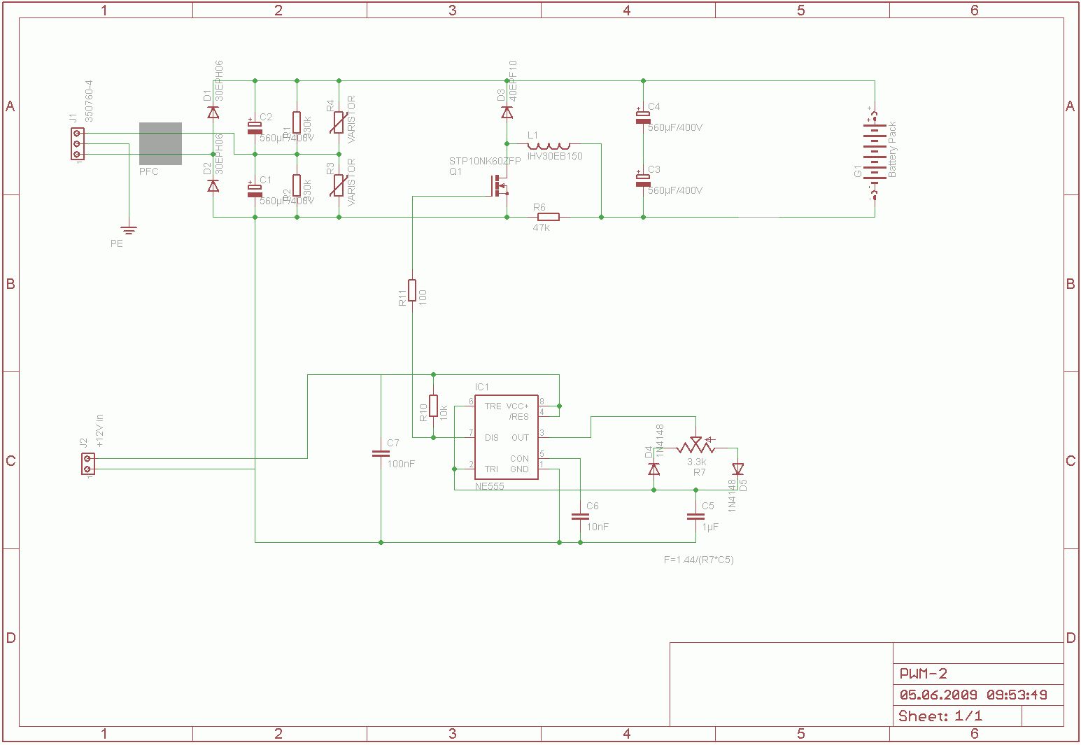
Hallo, du müstest aber das RC Glied etwas modifizieren. So wie das jetzt ist macht das ja gerade mal 500Hz. Damit das mit deiner ausgewählten Spule klappt solltest du das auf 50KHz hochschrauben. Sonst geht die direkt in Sättigung und deine Akkus sehen mehr Ladestrom als denen lieb ist. Aber dann würde ich mir noch nen ordentlichen Mosfet Treiber besorgen und den hinter den NE555. Und den 100Ohm reduzieren Richtung 27Ohm. Sonst werden Schaltverluste sehr hoch. Ich weis das es nicht die optimale Schaltung ist um Akkus zu laden, aber meiner Meinung nach macht sie es auch noch falsch. Diese Schaltung generriert eine halbwegs konstante Spannung. Du brauchst aber einen Konstanten Strom. Angenommen deine eingestellte Spannung ist 20V höher als die der Akkus. Dann fließt ein Ladestrom von 20V/ Innenwiderstand. bestimmt mehr als 10A. Wobei dann die Sicherung an 230V fliegt. Ein einfacher PWM Chip wirkt da wunder... Grüße Ralf
Stimmt, der Kondensator ist falsch ausgezeichnet, sollte 10nF heißen. Danke für den Hinweis, es sollten ja auch 50kHz sein. Ein MOSFET Treiberchip ist evtl. vorgesehen, ich probiers erstmal ohne und sehe dann wie schnell geschalten wird bzw. wie hoch die Verluste sind. Es stimmt schon, daß die manuelle Trimmer-Einstellung im Prinzip die Spannung regelt statt den Strom. Aber wenn man beides im Blick hat, kann man es ja auch nach dem Strom richten. Ist ja eh erstmal nur zum testen der Leistungsstufe da, sobald es klappt kommt da ein µC rein der nach Spannung+Strom regelt. Vielleicht als Zwischenstufe ein PWM-Chip der integrierte Stromregelung hat.
Ich finde Dein Projekt sehr gut, ich habe selbst ein MiniEl. Experimentierfreudige Leute wie Dich braucht das Land. Denke aber immer auch an die Sicherheit (Sicherungen, NotAus ...). Nun gut, ob das 3kW-Netzteil so klein wird wie ein PC-Netzteil? Möchte ich mal bezweifeln (zumindest bei galvanischer Trennung). Zu Schaltplan: Die Gate-Ansteuerung geht so nicht, da DIScharge ein OC-Ausgang ist. Der PullUp von 10kOhm bringt viel zu wenig Strom, um das Gate schnell genug zu laden. Nimm OUT über 10 Ohm, der hat push-pull. Und eine Schutzschaltung für Unterbrechung der Last würde ich auch noch spendieren, sonst wächst die Spannung ins Unendliche. Bei Deiner Leistung ist eine PFC fast schon Pflicht. Schau Dir mal die ICs an, die sind im Prinzip dafür gebaut, eine Geichspannung von ca. 350-450 V zu erzeugen, mit ein paar Änderungen lassen die sich sicher auch zu höheren Spannugen überreden. Zu Not folgender Vorschlag, um ein wenig Strom in die Akkus zu bringen: 2 12V-Halogentrafos als Potentialtrenner (230-->12-->230) und die entstehenden 230V in Reihe zum Netz, dann gleichrichten gibt theor. 650V. Ich habe noch eine Projektbeschreibung eines Wechselrichters für Brennstoffzellen, da kann man schön lesen, mit welchen Problemen die bei dieser Leistung zu kämpfen hatten. Suche ich Dir mal heraus. Außerdem gibt es bei eb.. öfters mal passende Netzteile von Heinzinger, HP oder Konsorten: http://cgi.ebay.de/Heinzinger-Hochspannungsnetzgeraet-PHN-1200-4_W0QQitemZ150346813855QQcmdZViewItem 1200V 4A ist halt ein 19"-Schrank.
Hallo Ethan, für die ersten Test würde es doch auch reichen, einzelne Teile der Akku-Reihenschaltung nacheinander zu laden. Axel J
Das mit dem "erstmal mit wenig strom laden" oder "stufenweise Laden" ist für mich nciht praktibel, da das Fahrzeug in einer 10km entfernten Lagerhalle steht und ich da immer nur einige Stunden bin. Wenn ichs 48v-weise laden würde, wären a) ungleichmäßige Ladezustände vorprogrammiert und b) bräuchte ich 10 Aufenthalte um die 10 Blocks zu laden, dazwichen würde wieder etwas entladen werden, etc. etc... Das mit der "tröpfel-Ladung" wäre schon besser aber wenn nur mit 0.5A oder so geladen wird (und ich kenne den jetztigen Ladezustand nicht mal), (bei Li-Ionen kann man NICHT von Leerlaufspannung auf Ladezustand schließen da über 80% des Zyklus die Spannung sehr flach konstant bleibt) würde es zu lange dauern, um dabei zu bleiben, und um nicht dabei zu bleiben, wärs mir zu riskant. Ausserdem hat mich nun der Ehrgeiz gepackt. Ich hab für über 100 EUR Teile hier liegen (es fehlt nur noch die Spule) und werde die auch erstmal zusammenbauen und testen. Vor allem weil die Aussagen "geht nicht" erst recht meinen Ehrgeiz anstacheln, um das Gegenteil zu beweisen. Und natürlich werde ich beim Testen rein manuell vorgehen und die Werte (incl. Temperaturen der Komponenten) keine Minute aus den Augen lassen. Dafür ist der Akku dann aber auch in ca. 2-3h vollgeladen, so lange kann ich mir das ja "antun".
(Änderungszeit während der Eingabe abgelaufen :-( daher neuer Beitrag) Was die Ansteuerung durch den Output Pin 3 statt dem Discharge (Pin 7) angeht: Wird denn da genug Strom übrigbleiben, auch wenn mit demselben Pin der R/C Kreis gespeist wird? Ich hab Zweifel daß die Wellenform dann noch schön rechteckig ist. Ich erwäge durchaus einen Mosfet Treiber (z.B. IR2101S) einzusetzen.
Hallo Ethan und Axel,
ich werde folgende Chips bei mir einsetzen:
http://www.maxim-ic.com/MAX11068
http://www.maxim-ic.com/MAX11080
Außerdem verwende ich (wie schon mal erwähnt) keinen Hochspannungs-
Einzelmotor sondern 4, bzw 6 kleine welche ich noch gegen Radnaben-
Motoren austauschen will.
Ich verwende für das Project 7 Zellen LiPolimer (21Ah/Zelle) von
http://www.hyperbattery.com/
was einer Nominalspannung von 25,9V entspricht und sich wesentlich
leichter handhaben läßt und auch mit einer "normalen" 24V Solaranlage
(Nominalspanning 34V) geladen werden kann.
Grüße
Michelle
Auf welche internationalen Foren seid ihr?
Wenn ihr antwortet bitte als PM
>Du bist schon der dritte der das vorschlägt... Wie gesagt, viel zu groß >und schwer und ineffizient und einfach nur UNSCHÖN. Wir leben hier im >20. Jahrhundert, da ist Schaltnetzteil nun mal Stand der Technik! Stand der Technik ist, dass man sich VORHER ueberlegt wie man die Battrie laedt, die man einsetzen will. Und diesen Stand hast Du als erster verlassen. Wenn rennomierte Firmen fuer solche Stromversorgungen einige tausend EUR berechnen, dann kommst Du (mit der gebotenen Zuverlaessugkeit und Minimum an EMV) vielleicht auf die Haelfte, aber nur mit der noetigen Ahnung von dieser Materie. Gast4
> Mein 3000W Schaltnetzteil wird höchstens soviel wie ein PC-Netzteil > wiegen - das einzig schwere ist die Spule mit einigen 100g. >> Nun gut, ob das 3kW-Netzteil so klein wird wie ein PC-Netzteil? >> Möchte ich mal bezweifeln (zumindest bei galvanischer Trennung). Ich habe hier ein 3kW Schaltnetzteil von Gossen, das ist in einem 4HE 19 Zoll Gehäuse und wiegt 29kg. Die Technik ist zwar schon etwa 20 Jahre alt, aber soooo wesentlich verbessert ist die heute auch nicht dass man mit erheblich unter 10% des Gewichts und 10% des Volumens auskommen würde. Viel Erfolg.
Wenn ich mir die Schaltung so anschaue, oh weia. Wie schon geschrieben, brauchst du eine PFC, das ist im einfachsten Fall eine Drosselspule. Eine Laderegelung ist nicht vorhanden. Der Step-Down läuft völlig frei ohne Rückmeldung (feedback). C3 und C4 kannst du weglassen. Der Mosfet, so er denn groß genug ist, braucht auf jeden Fall einen Treiber. Wofür ist R6? Ich würde dir raten die Akkus zum laden parallel zu schalten, dann vermeidest du die sehr hohen Spannungen und kannst mit Handelsüblichen oder gängigen DIY Netzteilen arbeiten. Außerdem sparst du dir dann die Balancer. Den Ladezustand von Li-Ion kann man per Spannungsmessung im Leerlauf ermitteln, wenn auch nicht sehr genau.
Also die NE555 Variante würde ich vermutlich nicht mal ausprobieren - ist verschwendete Zeit und ohne Regelung kannste es vergessen. Mach zumindest nen Spannungsteiler an einen Transistor, der die Basis des MOSFET auf Masse ziehen kann, damit nix schlimmeres passiert. Die üblichen PFC ICs (müßte L65xx sein?) werden über einen Spannungsteiler "programmiert". Deren Ausgangsspannung ist dann um die 370 V weil es 400V Elkos noch billig gibt. Kannst natürlich auch höher gehen. Als IC im PC Netzteil hab ich schon TL494 und K7500 (?) gesehen. Die Standardteile UC38 sind auch ok. Besser wäre natürlich ein "current-mode" IC, die meisten alten ICs sind "voltage-mode" controlled. Solche bekommste auch bei Reichelt und dann noch nen MOSFET Treiber von IRF (war irgendwas mit IR21xx ?) hintendran weil Du sicher mehr als einen MOSFET brauchst umd die Leistung schalten zu können. Weil oben jemand meinte 95% Wirkungsgrad sind mit einem Schaltnetzteil schwierig... Stimmt nur bei kleinen Leistungen, bei höheren Leistungen sagte mal ein Prof sind es "immer 97%", vorausgesetzt man hat moderne Bauteile da.
wie auf trifolium schon gut beschrieben, gibt es auch den ir2153. Das ist eigentlich ein 55er mit MosfetTreiber hintendrann. http://www.trifolium.de/netzteil/kap10.html habe ich aufgebaut. allerdings mit 555 und ir2184, weil ich kein 2153 da hatte. Von 12 Volt nach 80Volt - geht. Ist aber nicht einfach... geht in gezeigter Schaltung auch nicht über die Impuls*breite*, sondern über die Frequenz. Als Erstlingswerk auf keinen Fall zu empfehlen!!
Habe das Projekt gestern im TV gesehen. Echt super. J.G
Übrigens hab ich schließlich bei http://www.franke-iv.de ein 1500W 550V Netzteil für ca. 600 EUR bekommen, das nur wenig größer und schwerer als ein PC-Netzteil ist. Es geht also, wenn man will.
dafür brauchst du gar kein netzteil oder? also wenn du die 230V gleichrichtest und glättest, hast du schonmal 325V nimmst du jetzt den N-leiter als mittelpunkt, und machst vom L1-Leiter jeweils eine Diode auf die negative Seite mit Kondensator und eine Diode auf die positive Seite mit Kondensator drauf, hast du 2x325V, also 650V. fehlt nur die galvanische trennung. brauchst du die?
Ethan Arnold schrieb: > Die Ströme sind mit 13A primärseitig ja nicht sooo hoch, und mit max 5A > sekundärseitig auch nicht höher als viele 5V oder 12V Netzteil-Ausgänge. > > Aktive PFC? Sagt mir leider nix, mal googlen... OK, das mags geben. > > Wäre jemand daran interessiert (am Besten jemand der schon > Schaltnetzteile gebaut hat), für mich eine passende Schaltung zu > entwerfen? Als Budget könnte ich zwischen 200 und 500 EUR anbieten, die > Platine layouten, produzieren lassen und bestücken könnte ich auch > selbst. Die intelligente Regelung könnte ich auch selbst machen, wenns > erstmal mit einem manuellen Regler soweit funktioniert wir ich mir das > vorstelle. > ... aber hier wird es lustig. Das ist doch nicht dein Ernst? Alleine die Versicherung gegen Ableben zur Absicherung der Angehörigen kommt weit teurer. 500V ist kein Pappenstiel. Ich hatte mit der Hotzenblitz-Elektronik zu tun und das waren nur knappe 200V. Ein Kfz-Mechaniker darf da z.B. gar nicht mehr ran! Trotz beidphasigen Trennrelais.
Sorry, aber ab hier wirds schon wieder lächerlich. Dann dürftest Du Dich in keinen normalen PKW mehr setzen, weil da Spannungen von 10.000V und höher Gang und Gäbe sind (Transistorzündung) und überall im Fahrgasttraum Sprengsätze sind (Gurtstraffer, Airbags). Klar sind 500V gefährlich WENN MAN DRAUF RUMTATSCHT genauso wie 200V und 80V. Aber die Gefahren mögen noch so hoch sein, wenn sie ordentlich isoliert und gekapselt sind (dazu gibts ja die Berührungsschutzprüfungen) ist es schwachsinn da noch Angst drum zu haben. Ihr tut ja gerade so als wären die 500V Kabel mit Lüsterklemmen kreuz und quer im Fahrgastraum verlegt. Erst Hirn einschalten, dann Beitrag schreiben! Übrigens Anos, Du bist ungefähr der Zwanzigste der diesen Vorschlag macht. Wie wärs erstmal mit Thread komplett durchlesen?
Hallo Ethan, kannst Du mehr zu o.g. Netzteil schreiben (TYP, Leistungsdaten), ich stehe nämlich vor einem ähnlichen Problem. Danke, Gruß Oliver
Frag bitte einfach bei der o.G. Firma per Email an was Du brauchst, Herr Franke antwortet sehr zügig.
Ich verfolge diesen Thread ja schon länger, und...sorry, zuerst dachte ich wirklich, das es der totale Schmarrn ist. Aber ich habe mir jetzt die Mühe gemacht, den kompletten Wiki durchzulesen....RESPEKT !!!! Ehrlich, das beste, was ich seit langem gelesen habe. JUNGS, sein Auto hat TÜV-Zulassung!!! Also STRASSENZULASSUNG UND ist EMV-geprüft !!! Also von meiner Seite erst mal ein wirklich enrst gemeintes LOB!
Nicht schlecht, das Projekt ist offensichtlich erfolgreich zum Abschluss gebracht. Großen Respekt an Ethan. Ich war am Anfang auch skeptisch und bin erstaunt und erfreut, dass es in so Kurzer Zeit geklappt hat. EMV Prüfungen und TÜV scheint gar nicht so eine unüberwindbare Hürde zu sein, wie manche darstellen. Hier ein echt interessanter Bericht im WDR mit vielen technischen Details, und Live-Ansicht vom Prüflabor: http://www.wdr.de/tv/servicezeit/mobil/videos/flashplayer.jsp?mid=102430
Bitte melde dich an um einen Beitrag zu schreiben. Anmeldung ist kostenlos und dauert nur eine Minute.
Bestehender Account
Schon ein Account bei Google/GoogleMail? Keine Anmeldung erforderlich!
Mit Google-Account einloggen
Mit Google-Account einloggen
Noch kein Account? Hier anmelden.
